???pagination.result.count???
Mosaicism-independent mechanisms contribute to Pcdh19-related epilepsy and repetitive behaviors in Xenopus. , Park J , Lee E , Kim CH, Ohk J , Jung H ., Proc Natl Acad Sci U S A. May 21, 2024; 121 (21): e2321388121.
Conserved chromatin and repetitive patterns reveal slow genome evolution in frogs. , Bredeson JV, Mudd AB, Medina-Ruiz S, Mitros T, Smith OK, Miller KE, Lyons JB, Batra SS, Park J , Berkoff KC, Plott C, Grimwood J, Schmutz J, Aguirre-Figueroa G, Khokha MK , Lane M, Philipp I, Laslo M, Hanken J , Kerdivel G, Buisine N , Sachs LM , Buchholz DR , Kwon T , Smith-Parker H, Gridi-Papp M, Ryan MJ, Denton RD, Malone JH, Wallingford JB , Straight AF , Heald R , Hockemeyer D, Harland RM , Rokhsar DS ., Nat Commun. January 17, 2024; 15 (1): 579.
Role of matrix metalloproteinase-9 in neurodevelopmental deficits and experience-dependent plasticity in Xenopus laevis. , Gore SV, James EJ, Huang LC, Park JJ , Berghella A, Thompson AC , Cline HT , Aizenman CD ., Elife. July 20, 2021; 10
Early Developmental Exposure to Fluoxetine and Citalopram Results in Different Neurodevelopmental Outcomes. , Liu K , Garcia A, Park JJ , Toliver AA, Ramos L, Aizenman CD ., Neuroscience. July 15, 2021; 467 110-121.
De novo variants in SLC12A6 cause sporadic early-onset progressive sensorimotor neuropathy. , Park J , Flores BR, Scherer K, Kuepper H, Rossi M, Rupprich K, Rautenberg M, Deininger N, Weichselbaum A, Grimm A, Sturm M, Grasshoff U, Delpire E, Haack TB., J Med Genet. April 1, 2020; 57 (4): 283-288.
KCNC1-related disorders: new de novo variants expand the phenotypic spectrum. , Park J , Koko M, Hedrich UBS, Hermann A, Cremer K, Haberlandt E, Grimmel M, Alhaddad B, Beck-Woedl S, Harrer M, Karall D, Kingelhoefer L, Tzschach A, Matthies LC, Strom TM, Ringelstein EB, Sturm M, Engels H, Wolff M, Lerche H, Haack TB., Ann Clin Transl Neurol. July 1, 2019; 6 (7): 1319-1326.
Peroxiredoxin5 Controls Vertebrate Ciliogenesis by Modulating Mitochondrial Reactive Oxygen Species. , Ji Y, Chae S, Lee HK , Park I, Kim C, Ismail T, Kim Y, Park JW , Kwon OS, Kang BS, Lee DS, Bae JS, Kim SH, Moon PG, Baek MC, Park MJ, Kil IS, Rhee SG, Kim J , Huh YH, Shin JY, Min KJ, Kwon TK , Jang DG, Woo HA, Kwon T , Park TJ, Lee HS ., Antioxid Redox Signal. May 10, 2019; 30 (14): 1731-1745.
Lysine demethylase 3a in craniofacial and neural development during Xenopus embryogenesis. , Lee HK , Ismail T, Kim C, Kim Y, Park JW , Kwon OS, Kang BS, Lee DS, Kwon T , Park TJ, Lee HS ., Int J Mol Med. February 1, 2019; 43 (2): 1105-1113.
Ventx1.1 as a Direct Repressor of Early Neural Gene zic3 in Xenopus laevis. , Umair Z, Kumar S , Kim DH, Rafiq K , Kumar V , Kim S, Park JB , Lee JY , Lee U, Kim J ., Mol Cells. December 31, 2018; 41 (12): 1061-1071.
Physiological effects of KDM5C on neural crest migration and eye formation during vertebrate development. , Kim Y, Jeong Y, Kwon K, Ismail T, Lee HK , Kim C, Park JW , Kwon OS, Kang BS, Lee DS, Park TJ, Kwon T , Lee HS ., Epigenetics Chromatin. December 6, 2018; 11 (1): 72.
Antibacterial and Antibiofilm Activity and Mode of Action of Magainin 2 against Drug-Resistant Acinetobacter baumannii. , Kim MK, Kang N, Ko SJ, Park J , Park E, Shin DW, Kim SH, Lee SA, Lee JI , Lee SH, Ha EG, Jeon SH, Park Y., Int J Mol Sci. October 5, 2018; 19 (10):
Xbra and Smad-1 cooperate to activate the transcription of neural repressor ventx1.1 in Xenopus embryos. , Kumar S , Umair Z, Yoon J , Lee U, Kim SC, Park JB , Lee JY , Kim J ., Sci Rep. July 30, 2018; 8 (1): 11391.
Peroxiredoxin1, a novel regulator of pronephros development, influences retinoic acid and Wnt signaling by controlling ROS levels. , Chae S, Lee HK , Kim YK, Jung Sim H, Ji Y, Kim C, Ismail T, Park JW , Kwon OS, Kang BS, Lee DS, Bae JS, Kim SH, Min KJ, Kyu Kwon T, Park MJ, Han JK , Kwon T , Park TJ, Lee HS ., Sci Rep. August 21, 2017; 7 (1): 8874.
Discovery of Potent Antiallodynic Agents for Neuropathic Pain Targeting P2X3 Receptors. , Jung YH, Kim YO, Lin H, Cho JH, Park JH , Lee SD, Bae J, Kang KM, Kim YG, Pae AN, Ko H, Park CS, Yoon MH, Kim YC., ACS Chem Neurosci. July 19, 2017; 8 (7): 1465-1478.
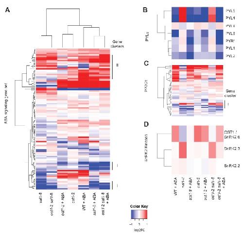
A chloroplast retrograde signal, 3'-phosphoadenosine 5'-phosphate, acts as a secondary messenger in abscisic acid signaling in stomatal closure and germination. , Pornsiriwong W, Estavillo GM, Chan KX, Tee EE, Ganguly D, Crisp PA, Phua SY, Zhao C, Qiu J , Park J , Yong MT, Nisar N, Yadav AK, Schwessinger B, Rathjen J, Cazzonelli CI, Wilson PB, Gilliham M, Chen ZH, Pogson BJ., Elife. March 21, 2017; 6
The splicing factor SRSF1 modulates pattern formation by inhibiting transcription of tissue specific genes during embryogenesis. , Lee SH, Lee HK , Kim C, Kim YK, Ismail T, Jeong Y, Park K, Park JW , Kwon OS, Kang BS, Lee DS, Park MJ, Park DS, Lee HS ., Biochem Biophys Res Commun. September 2, 2016; 477 (4): 1011-1016.
IFT46 plays crucial roles in craniofacial and cilia development. , Park I, Lee HK , Kim C, Ismail T, Kim YK, Park JW , Kwon OS, Kang BS, Lee DS, Park TJ, Park MJ, Choi SC , Lee HS ., Biochem Biophys Res Commun. August 26, 2016; 477 (3): 419-25.
xCyp26c Induced by Inhibition of BMP Signaling Is Involved in Anterior- Posterior Neural Patterning of Xenopus laevis. , Yu SB , Umair Z, Kumar S , Lee U, Lee SH, Kim JI , Kim S, Park JB , Lee JY , Kim J ., Mol Cells. April 30, 2016; 39 (4): 352-7.
TrpA1 Regulates Defecation of Food-Borne Pathogens under the Control of the Duox Pathway. , Du EJ, Ahn TJ, Kwon I, Lee JH , Park JH , Park SH, Kang TM, Cho H, Kim TJ, Kim HW , Jun Y, Lee HJ , Lee YS , Kwon JY, Kang K., PLoS Genet. January 4, 2016; 12 (1): e1005773.
Bimodal Interaction of Mammalian Polo-Like Kinase 1 and a Centrosomal Scaffold, Cep192, in the Regulation of Bipolar Spindle Formation. , Meng L, Park JE , Kim TS, Lee EH , Park SY, Zhou M, Bang JK, Lee KS., Mol Cell Biol. August 1, 2015; 35 (15): 2626-40.
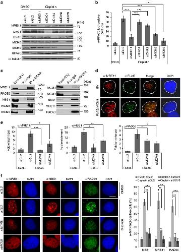
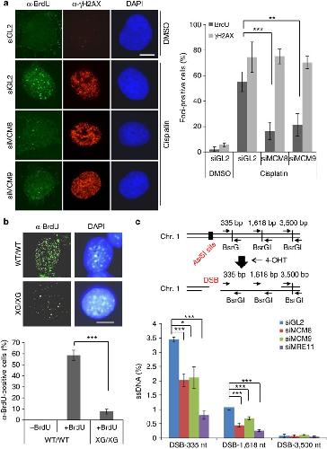
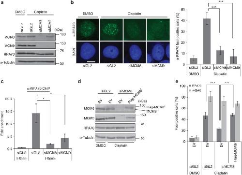
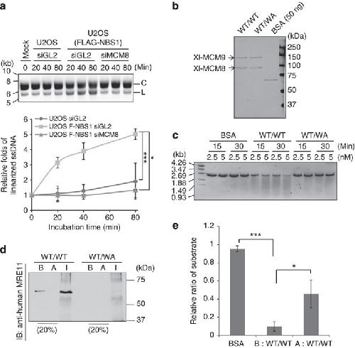
MCM8-9 complex promotes resection of double-strand break ends by MRE11- RAD50- NBS1 complex. , Lee KY, Im JS, Shibata E, Park J , Handa N, Kowalczykowski SC, Dutta A ., Nat Commun. July 28, 2015; 6 7744.
PV.1 induced by FGF- Xbra functions as a repressor of neurogenesis in Xenopus embryos. , Yoon J , Kim JH , Lee SY, Kim S, Park JB , Lee JY , Kim J ., BMB Rep. December 1, 2014; 47 (12): 673-8.
p120-catenin regulates REST and CoREST, and modulates mouse embryonic stem cell differentiation. , Lee M, Ji H, Furuta Y, Park JI , McCrea PD ., J Cell Sci. September 15, 2014; 127 (Pt 18): 4037-51.
MHC class I limits hippocampal synapse density by inhibiting neuronal insulin receptor signaling. , Dixon-Salazar TJ, Fourgeaud L, Tyler CM, Poole JR, Park JJ , Boulanger LM., J Neurosci. August 27, 2014; 34 (35): 11844-56.
PV.1 suppresses the expression of FoxD5b during neural induction in Xenopus embryos. , Yoon J , Kim JH , Kim SC, Park JB , Lee JY , Kim J ., Mol Cells. March 1, 2014; 37 (3): 220-5.
PAF and EZH2 induce Wnt/ β-catenin signaling hyperactivation. , Jung HY , Jun S, Lee M, Kim HC , Wang X , Ji H, McCrea PD , Park JI ., Mol Cell. October 24, 2013; 52 (2): 193-205.
Ionotropic glutamate receptors IR64a and IR8a form a functional odorant receptor complex in vivo in Drosophila. , Ai M, Blais S, Park JY , Min S, Neubert TA, Suh GS., J Neurosci. June 26, 2013; 33 (26): 10741-9.
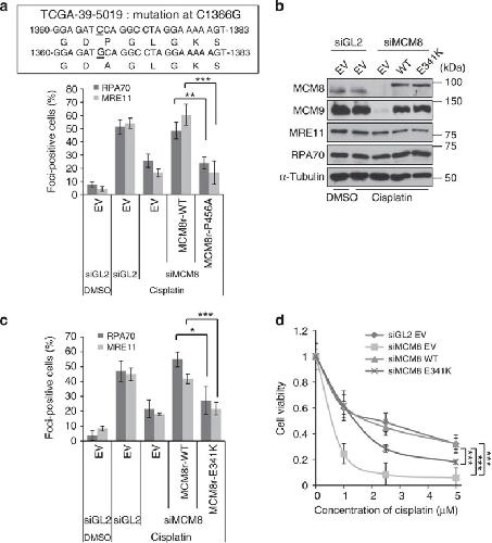
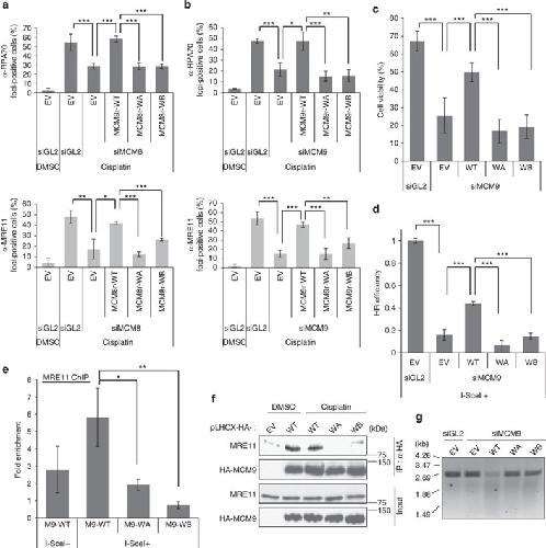
The MCM8- MCM9 complex promotes RAD51 recruitment at DNA damage sites to facilitate homologous recombination. , Park J , Long DT, Lee KY, Abbas T, Shibata E, Negishi M, Luo Y, Schimenti JC, Gambus A, Walter JC , Dutta A ., Mol Cell Biol. April 1, 2013; 33 (8): 1632-44.
AP-1( c- Jun/ FosB) mediates xFoxD5b expression in Xenopus early developmental neurogenesis. , Yoon J , Kim JH , Lee OJ, Lee SY, Lee SH, Park JB , Lee JY , Kim SC, Kim J ., Int J Dev Biol. January 1, 2013; 57 (11-12): 865-72.
Gintonin, a ginseng-derived novel ingredient, evokes long-term potentiation through N-methyl-D-aspartic acid receptor activation: involvement of LPA receptors. , Shin TJ, Kim HJ , Kwon BJ, Choi SH, Kim HB , Hwang SH, Lee BH, Lee SM, Zukin RS, Park JH , Kim HC , Rhim H, Lee JH , Nah SY., Mol Cells. December 1, 2012; 34 (6): 563-72.
Functional expression and characterization in Xenopus laevis oocytes of the ABCG2 transporter derived from A549 human lung adenocarcinoma cells. , Lee DG, Cho HJ, Yi H, Cho SM, Jo K, Park JA , Lee BH, Hwang SH, Jeong SM, Nah SY, Shin HC., Oncol Rep. February 1, 2012; 27 (2): 499-503.
Down's-syndrome-related kinase Dyrk1A modulates the p120-catenin-Kaiso trajectory of the Wnt signaling pathway. , Hong JY, Park JI , Lee M, Muñoz WA, Miller RK , Ji H, Gu D, Ezan J, Sokol SY , McCrea PD ., J Cell Sci. February 1, 2012; 125 (Pt 3): 561-9.
xCITED2 Induces Neural Genes in Animal Cap Explants of Xenopus Embryos. , Yoon J , Kim JH , Lee OJ, Yu SB , Kim JI , Kim SC, Park JB , Lee JY , Kim J ., Exp Neurobiol. September 20, 2011; 20 (3): 123-9.
Inhibition of FGF signaling converts dorsal mesoderm to ventral mesoderm in early Xenopus embryos. , Lee SY, Lim SK, Cha SW , Yoon J , Lee SH, Lee HS , Park JB , Lee JY , Kim SC, Kim J ., Differentiation. September 1, 2011; 82 (2): 99-107.
Molecular cloning and characterization of a hamster Cav1.3 Ca2+ channel variant with a long carboxyl terminus. , Kang HW, Park JY , Lee JH ., Biochim Biophys Acta. June 1, 2011; 1808 (6): 1629-38.
The function of heterodimeric AP-1 comprised of c- Jun and c- Fos in activin mediated Spemann organizer gene expression. , Lee SY, Yoon J , Lee HS , Hwang YS, Cha SW , Jeong CH, Kim JI , Park JB , Lee JY , Kim S, Park MJ, Dong Z, Kim J ., PLoS One. January 1, 2011; 6 (7): e21796.
Direct response elements of BMP within the PV.1A promoter are essential for its transcriptional regulation during early Xenopus development. , Lee HS , Lee SY, Lee H , Hwang YS, Cha SW , Park S, Lee JY , Park JB , Kim S, Park MJ, Kim J ., PLoS One. January 1, 2011; 6 (8): e22621.
Shared molecular mechanisms regulate multiple catenin proteins: canonical Wnt signals and components modulate p120-catenin isoform-1 and additional p120 subfamily members. , Hong JY, Park JI , Cho K, Gu D, Ji H, Artandi SE, McCrea PD ., J Cell Sci. December 15, 2010; 123 (Pt 24): 4351-65.
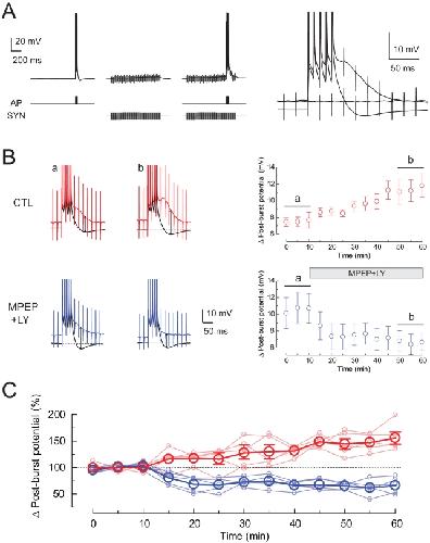
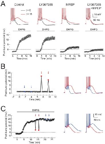
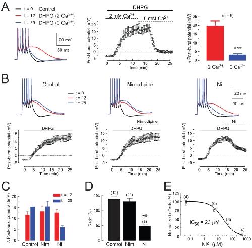
A post-burst after depolarization is mediated by group i metabotropic glutamate receptor-dependent upregulation of Ca(v)2.3 R-type calcium channels in CA1 pyramidal neurons. , Park JY , Remy S, Varela J, Cooper DC, Chung S, Kang HW, Lee JH , Spruston N., PLoS Biol. November 16, 2010; 8 (11): e1000534.
In vitro efficacy of a synthetic all-d antimicrobial peptide against clinically isolated drug-resistant strains. , Park Y, Park SC, Kim JY , Park JO , Seo CH, Nah JW, Hahm KS., Int J Antimicrob Agents. February 1, 2010; 35 (2): 208-9.
Effects of quercetin on human α-amino-3-hydroxy-5-methyl-4-isoxazolepropionic acid receptor-mediated ion currents. , Shin TJ, Choi SH, Lee BH, Pyo MK, Hwang SH, Kim BR, Lee SM, Han YS, Lee JH , Park JH , Kim HC , Rhim H, Nah SY., Biol Pharm Bull. January 1, 2010; 33 (9): 1615-9.
Telomerase modulates Wnt signalling by association with target gene chromatin. , Park JI , Venteicher AS, Hong JY, Choi J, Jun S, Shkreli M, Chang W, Meng Z, Cheung P, Ji H, McLaughlin M, Veenstra TD, Nusse R, McCrea PD , Artandi SE., Nature. July 2, 2009; 460 (7251): 66-72.
Species-specific variation of RPA-interacting protein (RIP) splice isoforms. , Kim K, Lee EJ , Lee SH, Seo T, Jang IS, Park J , Lee JH ., BMB Rep. January 31, 2009; 42 (1): 22-7.
Requirement of Wnt/beta-catenin signaling in pronephric kidney development. , Lyons JP, Miller RK , Zhou X , Weidinger G , Deroo T, Denayer T, Park JI , Ji H, Hong JY, Li A, Moon RT , Jones EA , Vleminckx K , Vize PD , McCrea PD ., Mech Dev. January 1, 2009; 126 (3-4): 142-59.
Papaverine, a vasodilator, blocks the pore of the HERG channel at submicromolar concentration. , Kim YJ, Hong HK, Lee HS , Moh SH, Park JC , Jo SH, Choe H., J Cardiovasc Pharmacol. December 1, 2008; 52 (6): 485-93.
Distinct contributions of different structural regions to the current kinetics of the Cav3.3 T-type Ca2+ channel. , Kang HW, Park JY , Lee JH ., Biochim Biophys Acta. December 1, 2008; 1778 (12): 2740-8.
Development of selective blockers for Ca²(+)-activated Cl channel using Xenopus laevis oocytes with an improved drug screening strategy. , Oh SJ, Park JH , Han S, Lee JK , Roh EJ, Lee CJ ., Mol Brain. October 29, 2008; 1 14.
Toxic effects of carbendazim and n-butyl isocyanate, metabolites of the fungicide benomyl, on early development in the African clawed frog, Xenopus laevis. , Yoon CS, Jin JH, Park JH , Yeo CY, Kim SJ, Hwang YG, Hong SJ, Cheong SW., Environ Toxicol. February 1, 2008; 23 (1): 131-44.
Regulation of CA(v)3.2 Ca2+ channel activity by protein tyrosine phosphorylation. , Huh SU, Kang HW, Park JY , Lee JH ., J Microbiol Biotechnol. February 1, 2008; 18 (2): 365-8.
Inhibitory effects of coronary vasodilator papaverine on heterologously-expressed HERG currents in Xenopus oocytes. , Kim CS, Lee N, Son SJ, Lee KS, Kim HS , Kwak YG, Chae SW, Lee SD, Jeon BH, Park JB ., Acta Pharmacol Sin. April 1, 2007; 28 (4): 503-10.