Click here to close Hello! We notice that you are using Internet Explorer, which is not supported by Xenbase and may cause the site to display incorrectly. We suggest using a current version of Chrome, FireFox, or Safari.

Profile Publications (24)
XB-PERS-4836

Publications By Thomas Hassenklöver

???pagination.result.count???

???pagination.result.page??? 1


Olfactory Nerve Transection Transiently Activates Olfactory Ensheathing Cells in Xenopus laevis Larvae., Kahl M, Weiss L, Walter J, Hassenklöver T, Manzini I., Eur J Neurosci. August 1, 2025; 62 (3): e70211.


The olfactory network of larval Xenopus laevis regenerates accurately after olfactory nerve transection., Hawkins SJ, Gärtner Y, Offner T, Weiss L, Maiello G, Hassenklöver T, Manzini I., Eur J Neurosci. July 1, 2024; 60 (1): 3719-3741.


S100Z is expressed in a lateral subpopulation of olfactory receptor neurons in the main olfactory system of Xenopus laevis., Kahl M, Offner T, Trendel A, Weiss L, Manzini I, Hassenklöver T., Dev Neurobiol. April 1, 2024; 84 (2): 59-73.   


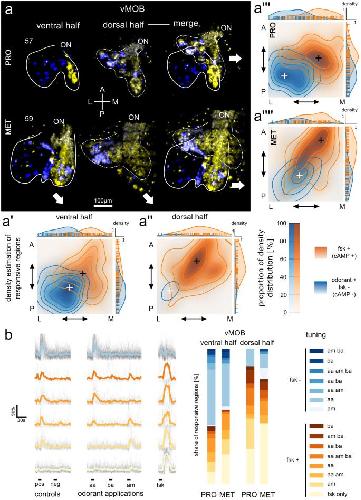
Functional odor map heterogeneity is based on multifaceted glomerular connectivity in larval Xenopus olfactory bulb., Offner T, Weiss L, Daume D, Berk A, Inderthal TJ, Manzini I, Hassenklöver T., iScience. September 15, 2023; 26 (9): 107518.   


Patterns of tubb2b Promoter-Driven Fluorescence in the Forebrain of Larval Xenopus laevis., Daume D, Offner T, Hassenklöver T, Manzini I., Front Neuroanat. January 1, 2022; 16 914281.   


Distinct interhemispheric connectivity at the level of the olfactory bulb emerges during Xenopus laevis metamorphosis., Weiss L, Segoviano Arias P, Offner T, Hawkins SJ, Hassenklöver T, Manzini I., Cell Tissue Res. December 1, 2021; 386 (3): 491-511.   


Whole-Brain Calcium Imaging in Larval Xenopus., Offner T, Daume D, Weiss L, Hassenklöver T, Manzini I., Cold Spring Harb Protoc. December 1, 2020; 2020 (12):


Erratum: Whole-Brain Calcium Imaging in Larval Xenopus., Offner T, Daume D, Weiss L, Hassenklöver T, Manzini I., Cold Spring Harb Protoc. November 2, 2020; 2020 (11): pdb.err107425.


Multi-glomerular projection of single olfactory receptor neurons is conserved among amphibians., Weiss L, Jungblut LD, Pozzi AG, Zielinski BS, O'Connell LA, Hassenklöver T, Manzini I., J Comp Neurol. September 1, 2020; 528 (13): 2239-2253.


Conservation of Glomerular Organization in the Main Olfactory Bulb of Anuran Larvae., Weiss L, Jungblut LD, Pozzi AG, O'Connell LA, Hassenklöver T, Manzini I., Front Neuroanat. January 1, 2020; 14 44.   


Dye Electroporation and Imaging of Calcium Signaling in Xenopus Nervous System., Weiss L, Offner T, Hassenklöver T, Manzini I., Methods Mol Biol. January 1, 2018; 1865 217-231.


Functional Reintegration of Sensory Neurons and Transitional Dendritic Reduction of Mitral/Tufted Cells during Injury-Induced Recovery of the Larval Xenopus Olfactory Circuit., Hawkins SJ, Weiss L, Offner T, Dittrich K, Hassenklöver T, Manzini I., Front Cell Neurosci. July 21, 2017; 11 380.   


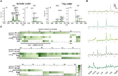
Coordinated shift of olfactory amino acid responses and V2R expression to an amphibian water nose during metamorphosis., Syed AS, Sansone A, Hassenklöver T, Manzini I, Korsching SI., Cell Mol Life Sci. May 1, 2017; 74 (9): 1711-1719.


Metamorphic remodeling of the olfactory organ of the African clawed frog, Xenopus laevis., Dittrich K, Kuttler J, Hassenklöver T, Manzini I., J Comp Neurol. April 1, 2016; 524 (5): 986-98.   


Dual processing of sulfated steroids in the olfactory system of an anuran amphibian., Sansone A, Hassenklöver T, Offner T, Fu X, Holy TE, Manzini I., Front Cell Neurosci. September 23, 2015; 9 373.   


The olfactory system as a model to study axonal growth patterns and morphology in vivo., Hassenklöver T, Manzini I., J Vis Exp. October 30, 2014; (92): e52143.   


Phospholipase C and diacylglycerol mediate olfactory responses to amino acids in the main olfactory epithelium of an amphibian., Sansone A, Hassenklöver T, Syed AS, Korsching SI, Manzini I., PLoS One. January 17, 2014; 9 (1): e87721.   


Purinergic receptor-induced Ca2+ signaling in the neuroepithelium of the vomeronasal organ of larval Xenopus laevis., Dittrich K, Sansone A, Hassenklöver T, Manzini I., Purinergic Signal. January 1, 2014; 10 (2): 327-36.   


Olfactory wiring logic in amphibians challenges the basic assumptions of the unbranched axon concept., Hassenklöver T, Manzini I., J Neurosci. October 30, 2013; 33 (44): 17247-52.


Bimodal processing of olfactory information in an amphibian nose: odor responses segregate into a medial and a lateral stream., Gliem S, Syed AS, Sansone A, Kludt E, Tantalaki E, Hassenklöver T, Korsching SI, Manzini I., Cell Mol Life Sci. June 1, 2013; 70 (11): 1965-84.   


Amino acid- vs. peptide-odorants: responses of individual olfactory receptor neurons in an aquatic species., Hassenklöver T, Pallesen LP, Schild D, Manzini I., PLoS One. January 1, 2012; 7 (12): e53097.   


Purinergic receptor-mediated Ca signaling in the olfactory bulb and the neurogenic area of the lateral ventricles., Hassenklöver T, Schulz P, Peters A, Schwartz P, Schild D, Manzini I., Purinergic Signal. December 1, 2010; 6 (4): 429-45.   


Purinergic signaling regulates cell proliferation of olfactory epithelium progenitors., Hassenklöver T, Schwartz P, Schild D, Manzini I., Stem Cells. August 1, 2009; 27 (8): 2022-31.


Nucleotide-induced Ca2+ signaling in sustentacular supporting cells of the olfactory epithelium., Hassenklöver T, Kurtanska S, Bartoszek I, Junek S, Schild D, Manzini I., Glia. November 15, 2008; 56 (15): 1614-24.

???pagination.result.page??? 1