Click here to close Hello! We notice that you are using Internet Explorer, which is not supported by Xenbase and may cause the site to display incorrectly. We suggest using a current version of Chrome, FireFox, or Safari.

Profile Publications (11)
XB-PERS-4756

Publications By Taro Fukazawa

???pagination.result.count???

???pagination.result.page??? 1


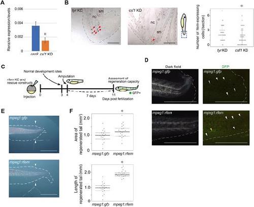
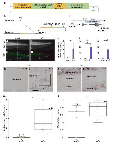
Putative muscle stem cells promote Xenopus tail regeneration by modifying macrophage function via c1qtnf3., Kato S, Kubo T, Fukazawa T., Proc Natl Acad Sci U S A. November 25, 2025; 122 (47): e2504410122.


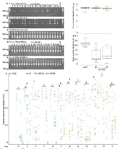
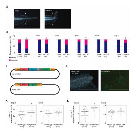
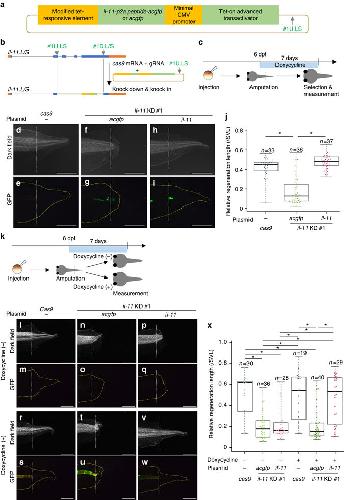
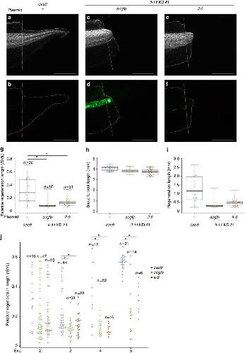
regeneration factors expressed on myeloid expression in macrophage-like cells is required for tail regeneration in Xenopus laevis tadpoles., Deguchi M, Fukazawa T, Kubo T., Development. July 1, 2023; 150 (15):   


Cellular responses in the FGF10-mediated improvement of hindlimb regenerative capacity in Xenopus laevis revealed by single-cell transcriptomics., Yanagi N, Kato S, Fukazawa T, Kubo T., Dev Growth Differ. August 1, 2022; 64 (6): 266-278.   


Effective enrichment of stem cells in regenerating Xenopus laevis tadpole tails using the side population method., Kato S, Kubo T, Fukazawa T., Dev Growth Differ. August 1, 2022; 64 (6): 290-296.   


Xenopus laevis il11ra.L is an experimentally proven interleukin-11 receptor component that is required for tadpole tail regeneration., Suzuki S, Sasaki K, Fukazawa T, Kubo T., Sci Rep. February 3, 2022; 12 (1): 1903.   


Low-temperature incubation improves both knock-in and knock-down efficiencies by the CRISPR/Cas9 system in Xenopus laevis as revealed by quantitative analysis., Kato S, Fukazawa T, Kubo T., Biochem Biophys Res Commun. March 5, 2021; 543 50-55.   


interleukin-11 induces and maintains progenitors of different cell lineages during Xenopus tadpole tail regeneration., Tsujioka H, Kunieda T, Katou Y, Shirahige K, Fukazawa T, Kubo T., Nat Commun. September 8, 2017; 8 (1): 495.   


Acute phase response in amputated tail stumps and neural tissue-preferential expression in tail bud embryos of the Xenopus neuronal pentraxin I gene., Hatta-Kobayashi Y, Toyama-Shirai M, Yamanaka T, Takamori M, Wakabayashi Y, Naora Y, Kunieda T, Fukazawa T, Kubo T., Dev Growth Differ. December 1, 2016; 58 (9): 688-701.   


Phyhd1, an XPhyH-like homologue, is induced in mouse T cells upon T cell stimulation., Furusawa Y, Kubo T, Fukazawa T., Biochem Biophys Res Commun. April 8, 2016; 472 (3): 551-6.


Expression analysis of XPhyH-like during development and tail regeneration in Xenopus tadpoles: possible role of XPhyH-like expressing immune cells in impaired tail regenerative ability., Naora Y, Hishida Y, Fukazawa T, Kunieda T, Kubo T., Biochem Biophys Res Commun. February 8, 2013; 431 (2): 152-7.   


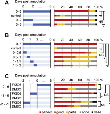
Suppression of the immune response potentiates tadpole tail regeneration during the refractory period., Fukazawa T, Naora Y, Kunieda T, Kubo T., Development. July 1, 2009; 136 (14): 2323-7.   

???pagination.result.page??? 1