Click here to close Hello! We notice that you are using Internet Explorer, which is not supported by Xenbase and may cause the site to display incorrectly. We suggest using a current version of Chrome, FireFox, or Safari.

Profile Publications (7)
XB-PERS-4591

Publications By Can Aztekin

???pagination.result.count???

???pagination.result.page??? 1


Mechanisms of regeneration: to what extent do they recapitulate development?, Aztekin C., Development. July 15, 2024; 151 (14):   


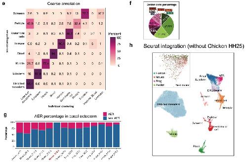
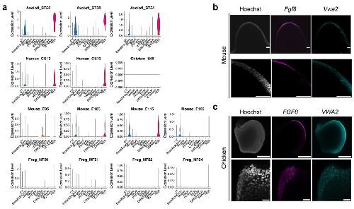
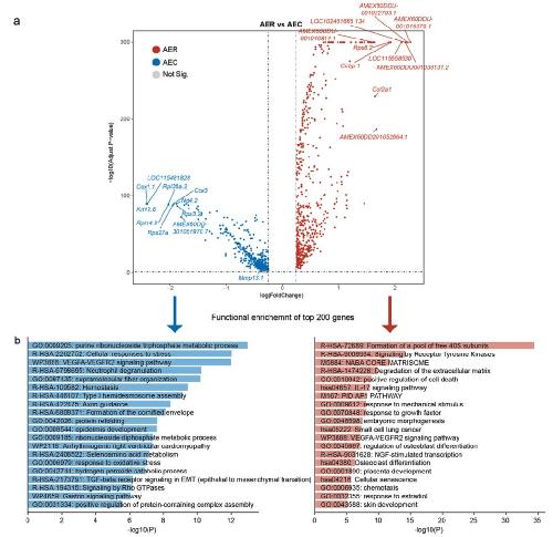
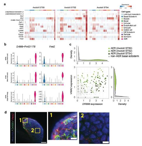
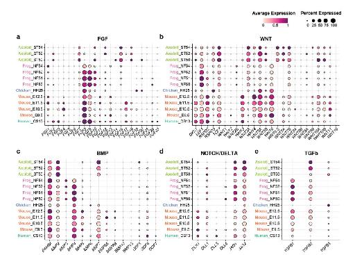
Multi-species atlas resolves an axolotl limb development and regeneration paradox., Zhong J, Aires R, Tsissios G, Skoufa E, Brandt K, Sandoval-Guzmán T, Aztekin C., Nat Commun. October 10, 2023; 14 (1): 6346.   


To regenerate or not to regenerate: Vertebrate model organisms of regeneration-competency and -incompetency., Aztekin C, Storer MA., Wound Repair Regen. November 22, 2022; 30 (6): 623-635.   


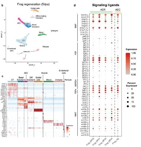
Secreted inhibitors drive the loss of regeneration competence in Xenopus limbs., Aztekin C, Hiscock TW, Gurdon J, Jullien J, Marioni J, Simons BD., Development. June 1, 2021; 148 (11):   


Tissues and Cell Types of Appendage Regeneration: A Detailed Look at the Wound Epidermis and Its Specialized Forms., Aztekin C., Front Physiol. January 1, 2021; 12 771040.   


The myeloid lineage is required for the emergence of a regeneration-permissive environment following Xenopus tail amputation., Aztekin C, Hiscock TW, Butler R, De Jesús Andino F, Robert J, Gurdon JB, Jullien J., Development. February 5, 2020; 147 (3):   


Identification of a regeneration-organizing cell in the Xenopus tail., Aztekin C, Hiscock TW, Marioni JC, Gurdon JB, Simons BD, Jullien J., Science. May 17, 2019; 364 (6441): 653-658.

???pagination.result.page??? 1