Click here to close Hello! We notice that you are using Internet Explorer, which is not supported by Xenbase and may cause the site to display incorrectly. We suggest using a current version of Chrome, FireFox, or Safari.

Profile Publications (15)
XB-PERS-4340

Publications By Craig A Mandato

???pagination.result.count???

???pagination.result.page??? 1


Tension modulation of actomyosin ring assembly and RhoGTPases activity: Perspectives from the Xenopus oocyte wound healing model., Kato T, Ghadban L, Boucher E, Mandato CA., Cytoskeleton (Hoboken). July 1, 2021; 78 (7): 349-360.


Dynamics of actin polymerisation during the mammalian single-cell wound healing response., DeKraker C, Goldin-Blais L, Boucher E, Mandato CA., BMC Res Notes. July 16, 2019; 12 (1): 420.   


Actin dynamics and myosin contractility during plasma membrane repair and restoration: Does one ring really heal them all?, Boucher E, Goldin-Blais L, Basiren Q, Mandato CA., Curr Top Membr. January 1, 2019; 84 17-41.


Growth-arrest-specific protein 2 inhibits cell division in Xenopus embryos., Zhang T, Dayanandan B, Rouiller I, Lawrence EJ, Mandato CA., PLoS One. January 1, 2011; 6 (9): e24698.   


The tetraspanin Tm4sf3 is localized to the ventral pancreas and regulates fusion of the dorsal and ventral pancreatic buds., Jarikji Z, Horb LD, Shariff F, Mandato CA, Cho KW, Horb ME., Development. June 1, 2009; 136 (11): 1791-800.   


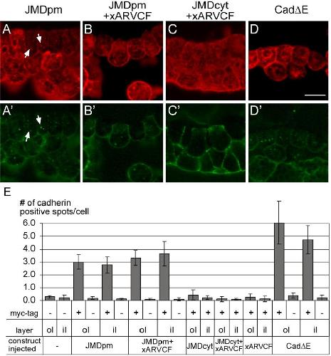
Inhibition of cell adhesion by xARVCF indicates a regulatory function at the plasma membrane., Reintsch WE, Mandato CA, McCrea PD, Fagotto F., Dev Dyn. September 1, 2008; 237 (9): 2328-41.   


Xenopus oocyte wound healing as a model system for analysis of microtubule-actin interactions., Zhang T, Mandato CA., Methods Mol Med. January 1, 2007; 137 181-8.


Four-dimensional imaging of cytoskeletal dynamics in Xenopus oocytes and eggs., Bement WM, Sokac AM, Mandato CA., Differentiation. December 1, 2003; 71 (9-10): 518-27.


Actomyosin transports microtubules and microtubules control actomyosin recruitment during Xenopus oocyte wound healing., Mandato CA, Bement WM., Curr Biol. July 1, 2003; 13 (13): 1096-105.   


Contraction and polymerization cooperate to assemble and close actomyosin rings around Xenopus oocyte wounds., Mandato CA, Bement WM., J Cell Biol. August 20, 2001; 154 (4): 785-97.   


Xenopus egg extracts as a model system for analysis of microtubule, actin filament, and intermediate filament interactions., Mandato CA, Weber KL, Zandy AJ, Keating TJ, Bement WM., Methods Mol Biol. January 1, 2001; 161 229-39.


Analysis of cortical flow models in vivo., Benink HA, Mandato CA, Bement WM., Mol Biol Cell. August 1, 2000; 11 (8): 2553-63.


Evidence for direct membrane retrieval following cortical granule exocytosis in Xenopus oocytes and eggs., Bement WM, Benink H, Mandato CA, Swelstad BB., J Exp Zool. June 1, 2000; 286 (7): 767-75.


Wound-induced assembly and closure of an actomyosin purse string in Xenopus oocytes., Bement WM, Mandato CA, Kirsch MN., Curr Biol. June 3, 1999; 9 (11): 579-87.


Direct observation of microtubule-f-actin interaction in cell free lysates., Sider JR, Mandato CA, Weber KL, Zandy AJ, Beach D, Finst RJ, Skoble J, Bement WM., J Cell Sci. June 1, 1999; 112 ( Pt 12) 1947-56.

???pagination.result.page??? 1