Click here to close Hello! We notice that you are using Internet Explorer, which is not supported by Xenbase and may cause the site to display incorrectly. We suggest using a current version of Chrome, FireFox, or Safari.

Profile Publications (64)
XB-PERS-4317

Publications By William M Bement

???pagination.result.count???

???pagination.result.page??? 1 2 ???pagination.result.next???


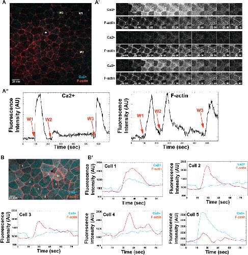
Bring the pain: wounding reveals a transition from cortical excitability to epithelial excitability in Xenopus embryos., Sepaniac LA, Davenport NR, Bement WM., Front Cell Dev Biol. February 22, 2023; 11 1295569.   


Inositol 1, 4, 5-trisphosphate receptor is required for spindle assembly in Xenopus oocytes., Li R, Ren Y, Mo G, Swider Z, Mikoshiba K, Bement WM, Liu XJ., Mol Biol Cell. December 1, 2022; 33 (14): br27.   


A localized calcium transient and polar body abscission., Mo G, Li R, Swider Z, Leblanc J, Bement WM, Liu XJ., Cell Cycle. November 1, 2022; 21 (21): 2239-2254.


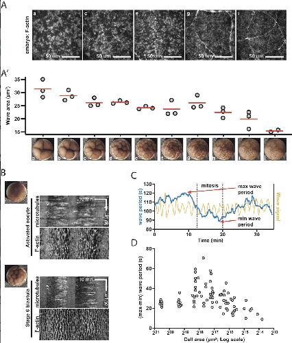
Cell cycle and developmental control of cortical excitability in Xenopus laevis., Swider ZT, Michaud A, Leda M, Landino J, Goryachev AB, Bement WM., Mol Biol Cell. July 1, 2022; 33 (8): ar73.   


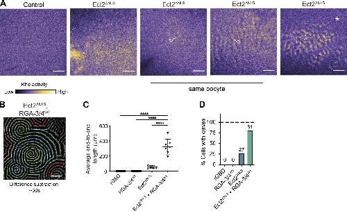
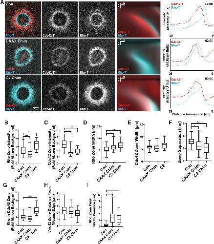
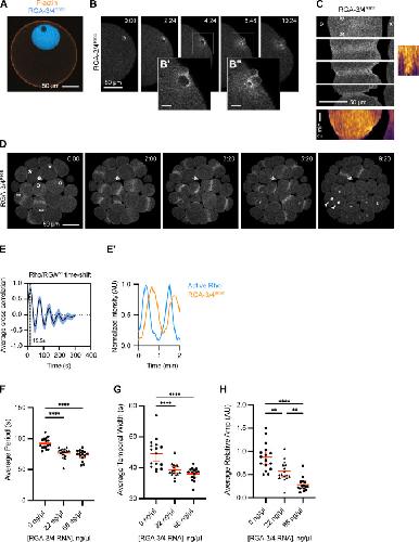
A versatile cortical pattern-forming circuit based on Rho, F-actin, Ect2, and RGA-3/4., Michaud A, Leda M, Swider ZT, Kim S, He J, Landino J, Valley JR, Huisken J, Goryachev AB, von Dassow G, Bement WM., J Cell Biol. June 1, 2022; 221 (8):   


Rho and F-actin self-organize within an artificial cell cortex., Landino J, Leda M, Michaud A, Swider ZT, Prom M, Field CM, Bement WM, Vecchiarelli AG, Goryachev AB, Miller AL., Curr Biol. December 20, 2021; 31 (24): 5613-5621.e5.   


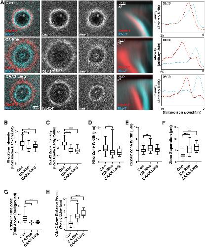
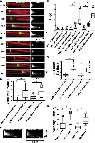
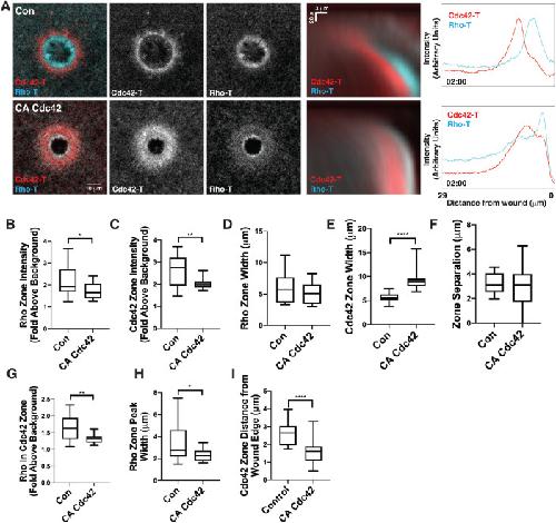
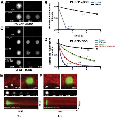
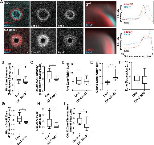
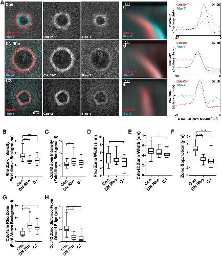
Cross-talk-dependent cortical patterning of Rho GTPases during cell repair., Moe A, Holmes W, Golding AE, Zola J, Swider ZT, Edelstein-Keshet L, Bement W., Mol Biol Cell. August 1, 2021; 32 (16): 1417-1432.   


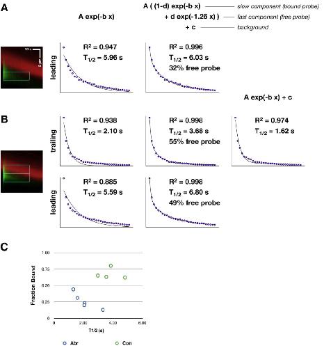
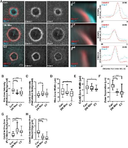
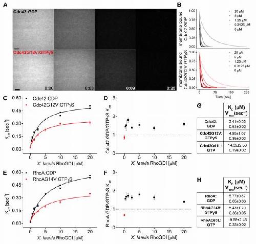
Extraction of active RhoGTPases by RhoGDI regulates spatiotemporal patterning of RhoGTPases., Golding AE, Visco I, Bieling P, Bement WM., Elife. October 24, 2019; 8   


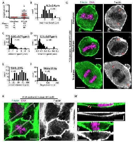
Spindle-F-actin interactions in mitotic spindles in an intact vertebrate epithelium., Kita AM, Swider ZT, Erofeev I, Halloran MC, Goryachev AB, Bement WM., Mol Biol Cell. July 1, 2019; 30 (14): 1645-1654.   


An interaction between myosin-10 and the cell cycle regulator Wee1 links spindle dynamics to mitotic progression in epithelia., Sandquist JC, Larson ME, Woolner S, Ding Z, Bement WM., J Cell Biol. March 5, 2018; 217 (3): 849-859.   


Living Xenopus oocytes, eggs, and embryos as models for cell division., Varjabedian A, Kita A, Bement W., Methods Cell Biol. January 1, 2018; 144 259-285.


Automated mitotic spindle tracking suggests a link between spindle dynamics, spindle orientation, and anaphase onset in epithelial cells., Larson ME, Bement WM., Mol Biol Cell. March 15, 2017; 28 (6): 746-759.   


Cell repair: Revisiting the patch hypothesis., Davenport NR, Bement WM., Commun Integr Biol. November 22, 2016; 9 (6): e1253643.


Membrane dynamics during cellular wound repair., Davenport NR, Sonnemann KJ, Eliceiri KW, Bement WM., Mol Biol Cell. July 15, 2016; 27 (14): 2272-85.   


Modeling the roles of protein kinase C beta and eta in single cell wound repair., Holmes WR, Liao L, Bement W, Edelstein-Keshet L., Mol Biol Cell. November 5, 2015; .   


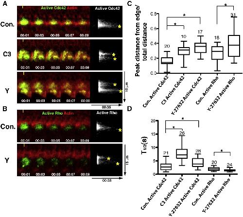
Activator-inhibitor coupling between Rho signalling and actin assembly makes the cell cortex an excitable medium., Bement WM, Leda M, Moe AM, Kita AM, Larson ME, Golding AE, Pfeuti C, Su KC, Miller AL, Goryachev AB, von Dassow G., Nat Cell Biol. November 1, 2015; 17 (11): 1471-83.   


Lipid domain-dependent regulation of single-cell wound repair., Vaughan EM, You JS, Elsie Yu HY, Lasek A, Vitale N, Hornberger TA, Bement WM., Mol Biol Cell. June 15, 2014; 25 (12): 1867-76.   


Pattern formation of Rho GTPases in single cell wound healing., Simon CM, Vaughan EM, Bement WM, Edelstein-Keshet L., Mol Biol Cell. February 1, 2013; 24 (3): 421-32.   


Identification of small molecule inhibitors of cytokinesis and single cell wound repair., Clark AG, Sider JR, Verbrugghe K, Fenteany G, von Dassow G, Bement WM., Cytoskeleton (Hoboken). November 1, 2012; 69 (11): 1010-20.


A Rho GTPase signal treadmill backs a contractile array., Burkel BM, Benink HA, Vaughan EM, von Dassow G, Bement WM., Dev Cell. August 14, 2012; 23 (2): 384-96.   


Aurora B regulates spindle bipolarity in meiosis in vertebrate oocytes., Shao H, Ma C, Zhang X, Li R, Miller AL, Bement WM, Liu XJ., Cell Cycle. July 15, 2012; 11 (14): 2672-80.


And the dead shall rise: actin and myosin return to the spindle., Sandquist JC, Kita AM, Bement WM., Dev Cell. September 13, 2011; 21 (3): 410-9.


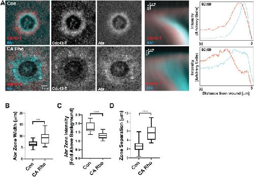
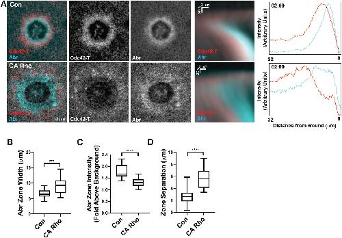
Control of local Rho GTPase crosstalk by Abr., Vaughan EM, Miller AL, Yu HY, Bement WM., Curr Biol. February 22, 2011; 21 (4): 270-7.


Cell division: the need for speed., Miller AL, Bement WM., Curr Biol. December 15, 2009; 19 (23): R1071-3.


Action at a distance during cytokinesis., von Dassow G, Verbrugghe KJ, Miller AL, Sider JR, Bement WM., J Cell Biol. December 14, 2009; 187 (6): 831-45.   


Integration of single and multicellular wound responses., Clark AG, Miller AL, Vaughan E, Yu HY, Penkert R, Bement WM., Curr Biol. August 25, 2009; 19 (16): 1389-95.


Developmental expression of Xenopus myosin 1d and identification of a myo1d tail homology that overlaps TH1., LeBlanc-Straceski JM, Sokac A, Bement W, Sobrado P, Lemoine L., Dev Growth Differ. May 1, 2009; 51 (4): 443-51.   


Regulation of cytokinesis by Rho GTPase flux., Miller AL, Bement WM., Nat Cell Biol. January 1, 2009; 11 (1): 71-7.   


Imaging the cytoskeleton in live Xenopus laevis embryos., Woolner S, Miller AL, Bement WM., Methods Mol Biol. January 1, 2009; 586 23-39.


Polar body emission requires a RhoA contractile ring and Cdc42-mediated membrane protrusion., Zhang X, Ma C, Miller AL, Katbi HA, Bement WM, Liu XJ., Dev Cell. September 1, 2008; 15 (3): 386-400.


Myosin-10 and actin filaments are essential for mitotic spindle function., Woolner S, O'Brien LL, Wiese C, Bement WM., J Cell Biol. July 14, 2008; 182 (1): 77-88.   


Control of the cytokinetic apparatus by flux of the Rho GTPases., Miller AL, von Dassow G, Bement WM., Biochem Soc Trans. June 1, 2008; 36 (Pt 3): 378-80.


Versatile fluorescent probes for actin filaments based on the actin-binding domain of utrophin., Burkel BM, von Dassow G, Bement WM., Cell Motil Cytoskeleton. November 1, 2007; 64 (11): 822-32.


A role for myosin 1e in cortical granule exocytosis in Xenopus oocytes., Schietroma C, Yu HY, Wagner MC, Umbach JA, Bement WM, Gundersen CB., J Biol Chem. October 5, 2007; 282 (40): 29504-13.


Multiple myosins are required to coordinate actin assembly with coat compression during compensatory endocytosis., Yu HY, Bement WM., Mol Biol Cell. October 1, 2007; 18 (10): 4096-105.


Control of local actin assembly by membrane fusion-dependent compartment mixing., Yu HY, Bement WM., Nat Cell Biol. February 1, 2007; 9 (2): 149-59.


Myosin-1c couples assembling actin to membranes to drive compensatory endocytosis., Sokac AM, Schietroma C, Gundersen CB, Bement WM., Dev Cell. November 1, 2006; 11 (5): 629-40.


Cdc42 activation couples spindle positioning to first polar body formation in oocyte maturation., Ma C, Benink HA, Cheng D, Montplaisir V, Wang L, Xi Y, Zheng PP, Bement WM, Liu XJ., Curr Biol. January 24, 2006; 16 (2): 214-20.


A microtubule-dependent zone of active RhoA during cleavage plane specification., Bement WM, Benink HA, von Dassow G., J Cell Biol. July 4, 2005; 170 (1): 91-101.   


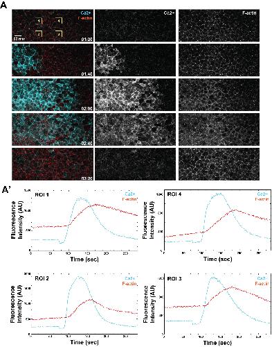
Concentric zones of active RhoA and Cdc42 around single cell wounds., Benink HA, Bement WM., J Cell Biol. January 31, 2005; 168 (3): 429-39.   


A microtubule-binding myosin required for nuclear anchoring and spindle assembly., Weber KL, Sokac AM, Berg JS, Cheney RE, Bement WM., Nature. September 16, 2004; 431 (7006): 325-9.


Four-dimensional imaging of cytoskeletal dynamics in Xenopus oocytes and eggs., Bement WM, Sokac AM, Mandato CA., Differentiation. December 1, 2003; 71 (9-10): 518-27.


Cdc42-dependent actin polymerization during compensatory endocytosis in Xenopus eggs., Sokac AM, Co C, Taunton J, Bement W., Nat Cell Biol. August 1, 2003; 5 (8): 727-32.


Actomyosin transports microtubules and microtubules control actomyosin recruitment during Xenopus oocyte wound healing., Mandato CA, Bement WM., Curr Biol. July 1, 2003; 13 (13): 1096-105.   


F-actin serves as a template for cytokeratin organization in cell free extracts., Weber KL, Bement WM., J Cell Sci. April 1, 2002; 115 (Pt 7): 1373-82.


Contraction and polymerization cooperate to assemble and close actomyosin rings around Xenopus oocyte wounds., Mandato CA, Bement WM., J Cell Biol. August 20, 2001; 154 (4): 785-97.   


Xenopus egg extracts as a model system for analysis of microtubule, actin filament, and intermediate filament interactions., Mandato CA, Weber KL, Zandy AJ, Keating TJ, Bement WM., Methods Mol Biol. January 1, 2001; 161 229-39.


Analysis of cortical flow models in vivo., Benink HA, Mandato CA, Bement WM., Mol Biol Cell. August 1, 2000; 11 (8): 2553-63.


Microtubules remodel actomyosin networks in Xenopus egg extracts via two mechanisms of F-actin transport., Waterman-Storer C, Duey DY, Weber KL, Keech J, Cheney RE, Salmon ED, Bement WM., J Cell Biol. July 24, 2000; 150 (2): 361-76.   


Evidence for direct membrane retrieval following cortical granule exocytosis in Xenopus oocytes and eggs., Bement WM, Benink H, Mandato CA, Swelstad BB., J Exp Zool. June 1, 2000; 286 (7): 767-75.

???pagination.result.page??? 1 2 ???pagination.result.next???