???pagination.result.count???
Mechanistic basis of temperature adaptation in microtubule dynamics across frog species. , Troman L, de Gaulejac E, Biswas A , Stiens J, Kuropka B, Moores CA, Reber S ., Curr Biol. January 3, 2025; 35 (3): 612-628.e6.
Measuring Molecular Mass Densities at Subcellular Resolution Using Optical Diffraction Tomography. , Kim K, Biswas A , Guck J, Reber S ., Methods Mol Biol. January 1, 2025; 2958 119-141.
The Xenopus spindle is as dense as the surrounding cytoplasm. , Biswas A , Kim K, Cojoc G, Guck J, Reber S ., Dev Cell. April 5, 2021; 56 (7): 967-975.e5.
Affinity Purification of Label-free Tubulins from Xenopus Egg Extracts. , Reusch S, Biswas A , Hirst WG, Reber S ., STAR Protoc. December 18, 2020; 1 (3): 100151.
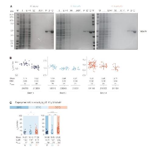
Differences in Intrinsic Tubulin Dynamic Properties Contribute to Spindle Length Control in Xenopus Species. , Hirst WG, Biswas A , Mahalingan KK, Reber S ., Curr Biol. June 8, 2020; 30 (11): 2184-2190.e5.
An amyloid inhibitor octapeptide forms amyloid type fibrous aggregates and affects microtubule motility. , Biswas A , Kurkute P, Jana B, Laskar A, Ghosh S., Chem Commun (Camb). March 11, 2014; 50 (20): 2604-7.