Click here to close Hello! We notice that you are using Internet Explorer, which is not supported by Xenbase and may cause the site to display incorrectly. We suggest using a current version of Chrome, FireFox, or Safari.

Profile Publications (34)
XB-PERS-4264

Publications By ruoning wang

???pagination.result.count???

???pagination.result.page??? 1


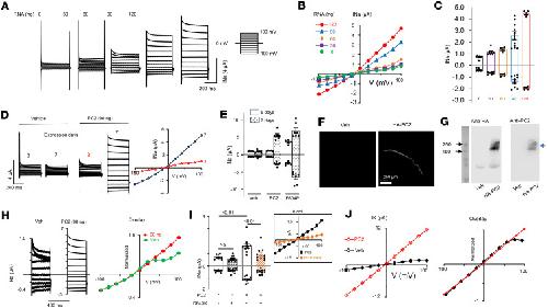
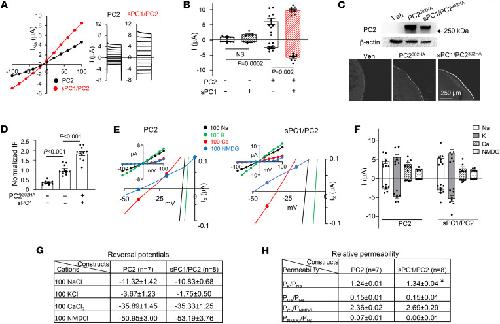
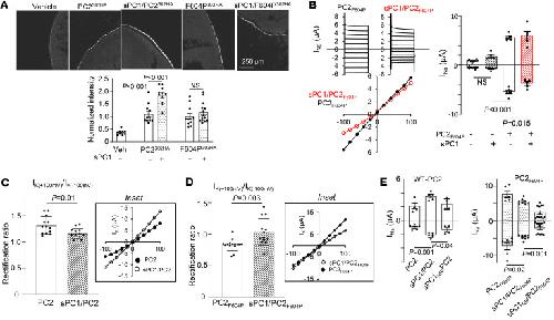
Cleavage of N-terminus of polycystin-1 increases calcium permeability of polycystin-1/2 receptor channel complexes., Wang R, Idrees D, Amir M, Padhy B, Xie J, Huang CL., JCI Insight. September 8, 2025; 10 (19):   


Negative regulation of APC/C activation by MAPK-mediated attenuation of Cdc20Slp1 under stress., Sun L, Chen X, Song C, Shi W, Liu L, Bai S, Wang X, Chen J, Jiang C, Wang SM, Luo ZQ, Wang R, Wang Y, Jin QW., Elife. October 16, 2024; 13   


Revisiting the multisite phosphorylation that produces the M-phase supershift of key mitotic regulators., Tan T, Wu C, Liu B, Pan BF, Hawke DH, Su Z, Liu S, Zhang W, Wang R, Lin SH, Kuang J., Mol Biol Cell. October 1, 2022; 33 (12): ar115.   


The Epithelial Sodium Channel Is a Modifier of the Long-Term Nonprogressive Phenotype Associated with F508del CFTR Mutations., Agrawal PB, Wang R, Li HL, Schmitz-Abe K, Simone-Roach C, Chen J, Shi J, Louie T, Sheng S, Towne MC, Brainson CF, Matthay MA, Kim CF, Bamshad M, Emond MJ, Gerard NP, Kleyman TR, Gerard C., Am J Respir Cell Mol Biol. December 1, 2017; 57 (6): 711-720.


Novel antimicrobial peptide CPF-C1 analogs with superior stabilities and activities against multidrug-resistant bacteria., Xie J, Zhao Q, Li S, Yan Z, Li J, Li Y, Mou L, Zhang B, Yang W, Miao X, Jiang X, Wang R., Chem Biol Drug Des. November 1, 2017; 90 (5): 690-702.


Epilepsy-Related Slack Channel Mutants Lead to Channel Over-Activity by Two Different Mechanisms., Tang QY, Zhang FF, Xu J, Wang R, Chen J, Logothetis DE, Zhang Z., Cell Rep. January 5, 2016; 14 (1): 129-139.


A Protein Kinase C Phosphorylation Motif in GLUT1 Affects Glucose Transport and is Mutated in GLUT1 Deficiency Syndrome., Lee EE, Ma J, Sacharidou A, Mi W, Salato VK, Nguyen N, Jiang Y, Pascual JM, North PE, Shaul PW, Mettlen M, Wang RC., Mol Cell. June 4, 2015; 58 (5): 845-53.


Antimicrobial activities and membrane-active mechanism of CPF-C1 against multidrug-resistant bacteria, a novel antimicrobial peptide derived from skin secretions of the tetraploid frog Xenopus clivii., Xie J, Gou Y, Zhao Q, Wang K, Yang X, Yan J, Zhang W, Zhang B, Ma C, Wang R., J Pept Sci. November 1, 2014; 20 (11): 876-84.


RSK promotes G2/M transition through activating phosphorylation of Cdc25A and Cdc25B., Wu CF, Liu S, Lee YC, Wang R, Sun S, Yin F, Bornmann WG, Yu-Lee LY, Gallick GE, Zhang W, Lin SH, Kuang J., Oncogene. May 1, 2014; 33 (18): 2385-94.


Proteomic analysis of differences in ectoderm and mesoderm membranes by DiGE., Wang R, Liu X, Küster-Schöck E, Fagotto F., J Proteome Res. September 7, 2012; 11 (9): 4575-93.


The SOL-2/Neto auxiliary protein modulates the function of AMPA-subtype ionotropic glutamate receptors., Wang R, Mellem JE, Jensen M, Brockie PJ, Walker CS, Hoerndli FJ, Hauth L, Madsen DM, Maricq AV., Neuron. September 6, 2012; 75 (5): 838-50.


Identification of two novel missense WFS1 mutations, H696Y and R703H, in patients with non-syndromic low-frequency sensorineural hearing loss., Sun Y, Cheng J, Lu Y, Li J, Lu Y, Jin Z, Dai P, Wang R, Yuan H., J Genet Genomics. February 1, 2011; 38 (2): 71-6.


Direct roles of the signaling kinase RSK2 in Cdc25C activation during Xenopus oocyte maturation., Wang R, Jung SY, Wu CF, Qin J, Kobayashi R, Gallick GE, Kuang J., Proc Natl Acad Sci U S A. November 16, 2010; 107 (46): 19885-90.


Dissecting the M phase-specific phosphorylation of serine-proline or threonine-proline motifs., Wu CF, Wang R, Liang Q, Liang J, Li W, Jung SY, Qin J, Lin SH, Kuang J., Mol Biol Cell. May 1, 2010; 21 (9): 1470-81.   


Mass spectrometric analysis reveals a functionally important PKA phosphorylation site in a Kir3 channel subunit., Rusinova R, Shen YM, Dolios G, Padovan J, Yang H, Kirchberger M, Wang R, Logothetis DE., Pflugers Arch. June 1, 2009; 458 (2): 303-14.


Oxidant regulated inter-subunit disulfide bond formation between ASIC1a subunits., Zha XM, Wang R, Collier DM, Snyder PM, Wemmie JA, Welsh MJ., Proc Natl Acad Sci U S A. March 3, 2009; 106 (9): 3573-8.


Roles of Greatwall kinase in the regulation of cdc25 phosphatase., Zhao Y, Haccard O, Wang R, Yu J, Kuang J, Jessus C, Goldberg ML., Mol Biol Cell. April 1, 2008; 19 (4): 1317-27.   


Subunit-stoichiometric evidence for kir6.2 channel gating, ATP binding, and binding-gating coupling., Wang R, Zhang X, Cui N, Wu J, Piao H, Wang X, Su J, Jiang C., Mol Pharmacol. June 1, 2007; 71 (6): 1646-56.


Regulation of Cdc25C by ERK-MAP kinases during the G2/M transition., Wang R, He G, Nelman-Gonzalez M, Ashorn CL, Gallick GE, Stukenberg PT, Kirschner MW, Kuang J., Cell. March 23, 2007; 128 (6): 1119-32.


Gating of the ATP-sensitive K+ channel by a pore-lining phenylalanine residue., Rojas A, Wu J, Wang R, Jiang C., Biochim Biophys Acta. January 1, 2007; 1768 (1): 39-51.


Kir6.2 channel gating by intracellular protons: subunit stoichiometry for ligand binding and channel gating., Wang R, Su J, Zhang X, Shi Y, Cui N, Onyebuchi VA, Jiang C., J Membr Biol. January 1, 2006; 213 (3): 155-64.


beta-Catenin controls cell sorting at the notochord-somite boundary independently of cadherin-mediated adhesion., Reintsch WE, Habring-Mueller A, Wang RW, Schohl A, Fagotto F., J Cell Biol. August 15, 2005; 170 (4): 675-86.   


Subunit stoichiometry of the Kir1.1 channel in proton-dependent gating., Wang R, Su J, Wang X, Piao H, Zhang X, Adams CY, Cui N, Jiang C., J Biol Chem. April 8, 2005; 280 (14): 13433-41.


Determinant role of membrane helices in K ATP channel gating., Wang R, Rojas A, Wu J, Piao H, Adams CY, Xu H, Shi Y, Wang Y, Jiang C., J Membr Biol. March 1, 2005; 204 (1): 1-10.


Patterning of spinal cord oligodendrocyte development by dorsally derived BMP4., Miller RH, Dinsio K, Wang R, Geertman R, Maier CE, Hall AK., J Neurosci Res. April 1, 2004; 76 (1): 9-19.


Molecular basis for the inhibition of G protein-coupled inward rectifier K(+) channels by protein kinase C., Mao J, Wang X, Chen F, Wang R, Rojas A, Shi Y, Piao H, Jiang C., Proc Natl Acad Sci U S A. January 27, 2004; 101 (4): 1087-92.


A threonine residue (Thr71) at the intracellular end of the M1 helix plays a critical role in the gating of Kir6.2 channels by intracellular ATP and protons., Cui N, Wu J, Xu H, Wang R, Rojas A, Piao H, Mao J, Abdulkadir L, Li L, Jiang C., J Membr Biol. March 15, 2003; 192 (2): 111-22.


Distinct histidine residues control the acid-induced activation and inhibition of the cloned K(ATP) channel., Xu H, Wu J, Cui N, Abdulkadir L, Wang R, Mao J, Giwa LR, Chanchevalap S, Jiang C., J Biol Chem. October 19, 2001; 276 (42): 38690-6.


Requirement of multiple protein domains and residues for gating K(ATP) channels by intracellular pH., Piao H, Cui N, Xu H, Mao J, Rojas A, Wang R, Abdulkadir L, Li L, Wu J, Jiang C., J Biol Chem. September 28, 2001; 276 (39): 36673-80.


Functional differences of the PDS gene product are associated with phenotypic variation in patients with Pendred syndrome and non-syndromic hearing loss (DFNB4)., Scott DA, Wang R, Kreman TM, Andrews M, McDonald JM, Bishop JR, Smith RJ, Karniski LP, Sheffield VC., Hum Mol Genet. July 1, 2000; 9 (11): 1709-15.


The Pendred syndrome gene encodes a chloride-iodide transport protein., Scott DA, Wang R, Kreman TM, Sheffield VC, Karniski LP., Nat Genet. April 1, 1999; 21 (4): 440-3.


Prothymosin alpha in vivo contains phosphorylated glutamic acid residues., Trumbore MW, Wang RH, Enkemann SA, Berger SL., J Biol Chem. October 17, 1997; 272 (42): 26394-404.


Stoichiometry of a recombinant GABAA receptor., Chang Y, Wang R, Barot S, Weiss DS., J Neurosci. September 1, 1996; 16 (17): 5415-24.


Molecular cloning and expression of human cDNAs encoding a novel DNA ligase IV and DNA ligase III, an enzyme active in DNA repair and recombination., Wei YF, Robins P, Carter K, Caldecott K, Pappin DJ, Yu GL, Wang RP, Shell BK, Nash RA, Schär P., Mol Cell Biol. June 1, 1995; 15 (6): 3206-16.

???pagination.result.page??? 1