Click here to close Hello! We notice that you are using Internet Explorer, which is not supported by Xenbase and may cause the site to display incorrectly. We suggest using a current version of Chrome, FireFox, or Safari.

Profile Publications (4)
XB-PERS-4200

Publications By Nadine Kabbani

???pagination.result.count???

???pagination.result.page??? 1


Inhibitory actions of bisabolol on α7-nicotinic acetylcholine receptors., Nurulain S, Prytkova T, Sultan AM, Ievglevskyi O, Lorke D, Yang KH, Petroianu G, Howarth FC, Kabbani N, Oz M., Neuroscience. October 15, 2015; 306 91-9.


Effects of cannabidiol on the function of α7-nicotinic acetylcholine receptors., Mahgoub M, Keun-Hang SY, Sydorenko V, Ashoor A, Kabbani N, Al Kury L, Sadek B, Howarth CF, Isaev D, Galadari S, Oz M., Eur J Pharmacol. November 15, 2013; 720 (1-3): 310-9.


Menthol inhibits 5-HT3 receptor-mediated currents., Ashoor A, Nordman JC, Veltri D, Yang KH, Shuba Y, Al Kury L, Sadek B, Howarth FC, Shehu A, Kabbani N, Oz M., J Pharmacol Exp Ther. November 1, 2013; 347 (2): 398-409.


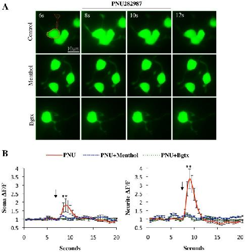
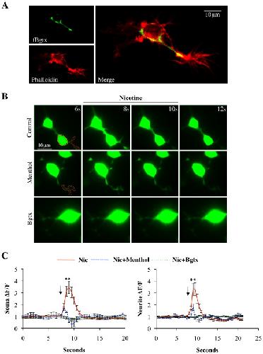
Menthol binding and inhibition of α7-nicotinic acetylcholine receptors., Ashoor A, Nordman JC, Veltri D, Yang KH, Al Kury L, Shuba Y, Mahgoub M, Howarth FC, Sadek B, Shehu A, Kabbani N, Oz M., PLoS One. January 1, 2013; 8 (7): e67674.   

???pagination.result.page??? 1