Click here to close Hello! We notice that you are using Internet Explorer, which is not supported by Xenbase and may cause the site to display incorrectly. We suggest using a current version of Chrome, FireFox, or Safari.

Profile Publications (21)
XB-PERS-4186

Publications By Chi Wai Lee

???pagination.result.count???

???pagination.result.page??? 1


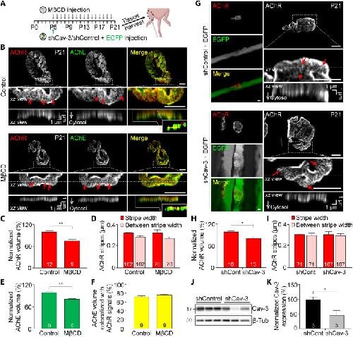
Nerve-independent formation of membrane infoldings at topologically complex postsynaptic apparatus by caveolin-3., Kwan HR, Chan ZC, Bi X, Kutkowska J, Prószyński TJ, Chan CB, Lee CW., Sci Adv. June 16, 2023; 9 (24): eadg0183.   


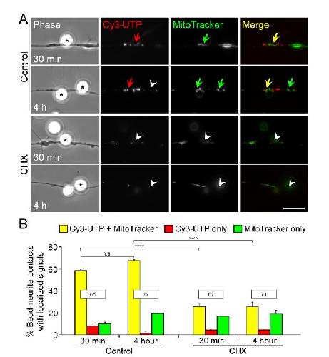
Local protein synthesis of neuronal MT1-MMP for agrin-induced presynaptic development., Yu J, Oentaryo MJ, Lee CW., Development. May 15, 2021; 148 (10):   


Grp94 Regulates the Recruitment of Aneural AChR Clusters for the Assembly of Postsynaptic Specializations by Modulating ADF/Cofilin Activity and Turnover., Chan ZC, Deng L, Lee CW., eNeuro. September 8, 2020; 7 (5):   


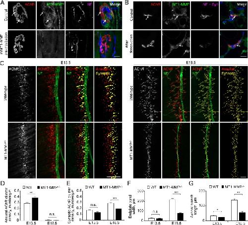
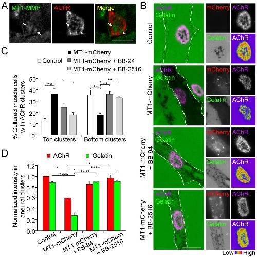
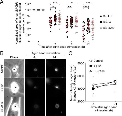
Neuronal MT1-MMP mediates ECM clearance and Lrp4 cleavage for agrin deposition and signaling in presynaptic development., Oentaryo MJ, Tse AC, Lee CW., J Cell Sci. August 5, 2020; 133 (15):   


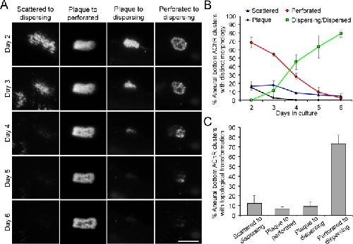
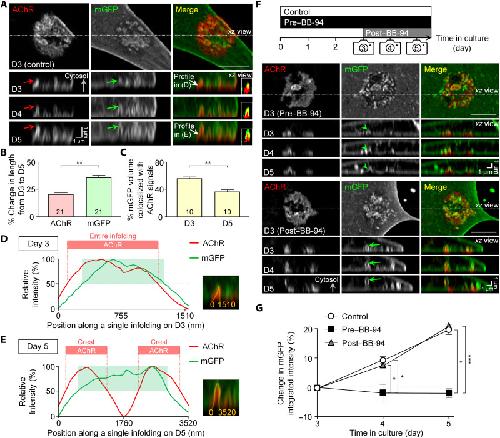
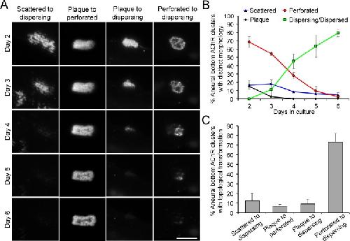
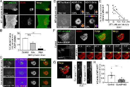
Site-directed MT1-MMP trafficking and surface insertion regulate AChR clustering and remodeling at developing NMJs., Chan ZC, Kwan HR, Wong YS, Jiang Z, Zhou Z, Tam KW, Chan YS, Chan CB, Lee CW., Elife. March 24, 2020; 9   


Mitochondrial clustering at the vertebrate neuromuscular junction during presynaptic differentiation., Lee CW, Peng HB., J Neurobiol. May 1, 2006; 66 (6): 522-36.


Chemical modification of the human ether-a-go-go-related gene (HERG) K+ current by the amino-group reagent trinitrobenzene sulfonic acid., Jo SH, Choi SY, Yun JH, Koh YS, Ho WK, Lee CO., Arch Pharm Res. April 1, 2006; 29 (4): 310-7.


Subcellular in vivo 1H MR spectroscopy of Xenopus laevis oocytes., Lee SC, Cho JH, Mietchen D, Kim YS, Hong KS, Lee C, Kang D, Park KD, Choi BS, Cheong C., Biophys J. March 1, 2006; 90 (5): 1797-803.


Inhibitory profile of SEA0400 [2-[4-[(2,5-difluorophenyl)methoxy]phenoxy]-5-ethoxyaniline] assessed on the cardiac Na+-Ca2+ exchanger, NCX1.1., Lee C, Visen NS, Dhalla NS, Le HD, Isaac M, Choptiany P, Gross G, Omelchenko A, Matsuda T, Baba A, Takahashi K, Hnatowich M, Hryshko LV., J Pharmacol Exp Ther. November 1, 2004; 311 (2): 748-57.


Structural basis for inhibition of the replication licensing factor Cdt1 by geminin., Lee C, Hong B, Choi JM, Kim Y, Watanabe S, Ishimi Y, Enomoto T, Tada S, Kim Y, Cho Y., Nature. August 19, 2004; 430 (7002): 913-7.


Molecular surface of tarantula toxins interacting with voltage sensors in K(v) channels., Wang JM, Roh SH, Kim S, Lee CW, Kim JI, Swartz KJ., J Gen Physiol. April 1, 2004; 123 (4): 455-67.   


Characterization of insulin-like growth factor-free interaction between insulin-like growth factor binding protein 3 and acid labile subunit expressed from Xenopus oocytes., Choi KY, Kyung YJ, Lee CY, Lee DH., J Biochem Mol Biol. March 31, 2004; 37 (2): 153-8.


A nuclear translation-like factor eIF4AIII is recruited to the mRNA during splicing and functions in nonsense-mediated decay., Ferraiuolo MA, Lee CS, Ler LW, Hsu JL, Costa-Mattioli M, Luo MJ, Reed R, Sonenberg N., Proc Natl Acad Sci U S A. March 23, 2004; 101 (12): 4118-23.


Solution structure and functional characterization of SGTx1, a modifier of Kv2.1 channel gating., Lee CW, Kim S, Roh SH, Endoh H, Kodera Y, Maeda T, Kohno T, Wang JM, Swartz KJ, Kim JI., Biochemistry. February 3, 2004; 43 (4): 890-7.


LB50053: a 5-hydroxytrypamine(1a) agent with a high binding affinity and a potency evoking a K(+) current., Kim HS, Cho T, Lee C, Joo H, Kim S, Min CK., Pharmacology. August 1, 2002; 65 (4): 175-81.


A novel chromosome region maintenance 1-independent nuclear export signal of the large form of hepatitis delta antigen that is required for the viral assembly., Lee CH, Chang SC, Wu CH, Chang MF., J Biol Chem. March 16, 2001; 276 (11): 8142-8.


Adverse developmental and reproductive effects of copper deficiency in Xenopus laevis., Fort DJ, Stover EL, Lee CM, Adams WJ., Biol Trace Elem Res. November 1, 2000; 77 (2): 159-72.


Functional expression of the murine connexin 36 gene coding for a neuron-specific gap junctional protein., Teubner B, Degen J, Söhl G, Güldenagel M, Bukauskas FF, Trexler EB, Verselis VK, De Zeeuw CI, Lee CG, Kozak CA, Petrasch-Parwez E, Dermietzel R, Willecke K., J Membr Biol. August 1, 2000; 176 (3): 249-62.


Modulation of the Ca(2+)-activated Cl(-) channel by 14-3-3epsilon., Chan HC, Wu WL, So SC, Chung YW, Tsang LL, Wang XF, Yan YC, Luk SC, Siu SS, Tsui SK, Fung KP, Lee CY, Waye MM., Biochem Biophys Res Commun. April 13, 2000; 270 (2): 581-7.


Localized measurement of kinase activation in oocytes of Xenopus laevis., Lee CL, Linton J, Soughayer JS, Sims CE, Allbritton NL., Nat Biotechnol. August 1, 1999; 17 (8): 759-62.


Epidermal growth factor-like immunoreactivity in the buccopharyngeal mucous glands of Xenopus laevis tadpoles., Lee CW, Bitter-Suermann B, Bourque LA, Wassersug RJ., Gen Comp Endocrinol. January 1, 1993; 89 (1): 82-90.   

???pagination.result.page??? 1