Click here to close Hello! We notice that you are using Internet Explorer, which is not supported by Xenbase and may cause the site to display incorrectly. We suggest using a current version of Chrome, FireFox, or Safari.

Profile Publications (21)
XB-PERS-4179

Publications By Hye Young Kim

???pagination.result.count???

???pagination.result.page??? 1


Xenopus Deep Cell Aggregates: A 3D Tissue Model for Mesenchymal-to-Epithelial Transition., Kim HY, Davidson LA., Methods Mol Biol. January 1, 2021; 2179 275-287.


Mucociliary Epithelial Organoids from Xenopus Embryonic Cells: Generation, Culture and High-Resolution Live Imaging., Kang HJ, Kim HY., J Vis Exp. July 28, 2020; (161):   


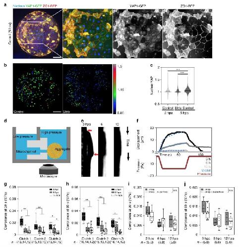
Tissue mechanics drives regeneration of a mucociliated epidermis on the surface of Xenopus embryonic aggregates., Kim HY, Jackson TR, Stuckenholz C, Davidson LA., Nat Commun. January 31, 2020; 11 (1): 665.   


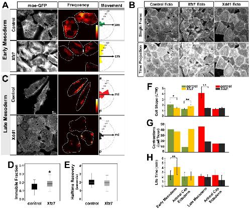
Spatiotemporally Controlled Mechanical Cues Drive Progenitor Mesenchymal-to-Epithelial Transition Enabling Proper Heart Formation and Function., Jackson TR, Kim HY, Balakrishnan UL, Stuckenholz C, Davidson LA., Curr Biol. May 8, 2017; 27 (9): 1326-1335.   


A Novel Long-Acting Glucagon-Like Peptide-1 Agonist with Improved Efficacy in Insulin Secretion and β-Cell Growth., Kim HY, Hwang JI, Moon MJ, Seong JY., Endocrinol Metab (Seoul). September 1, 2014; 29 (3): 320-7.   


Investigating morphogenesis in Xenopus embryos: imaging strategies, processing, and analysis., Kim HY, Davidson LA., Cold Spring Harb Protoc. April 1, 2013; 2013 (4): 298-304.


Assembly of chambers for stable long-term imaging of live Xenopus tissue., Kim HY, Davidson LA., Cold Spring Harb Protoc. April 1, 2013; 2013 (4): 366-9.


Microsurgical approaches to isolate tissues from Xenopus embryos for imaging morphogenesis., Kim HY, Davidson LA., Cold Spring Harb Protoc. April 1, 2013; 2013 (4): 362-5.


Preparation and use of reporter constructs for imaging morphogenesis in Xenopus embryos., Kim HY, Davidson LA., Cold Spring Harb Protoc. April 1, 2013; 2013 (4): 359-61.


Microscopy tools for quantifying developmental dynamics in Xenopus embryos., Joshi SD, Kim HY, Davidson LA., Methods Mol Biol. January 1, 2012; 917 477-93.


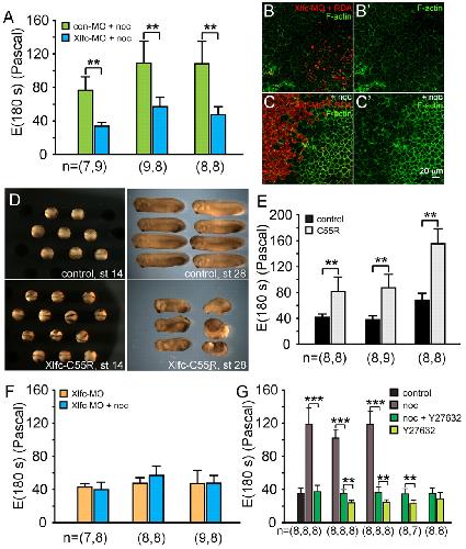
Punctuated actin contractions during convergent extension and their permissive regulation by the non-canonical Wnt-signaling pathway., Kim HY, Davidson LA., J Cell Sci. February 15, 2011; 124 (Pt 4): 635-46.   


Macroscopic stiffening of embryonic tissues via microtubules, RhoGEF and the assembly of contractile bundles of actomyosin., Zhou J, Kim HY, Wang JH, Davidson LA., Development. August 1, 2010; 137 (16): 2785-94.   


Emergent morphogenesis: elastic mechanics of a self-deforming tissue., Davidson LA, Joshi SD, Kim HY, von Dassow M, Zhang L, Zhou J., J Biomech. January 5, 2010; 43 (1): 63-70.


Actomyosin stiffens the vertebrate embryo during crucial stages of elongation and neural tube closure., Zhou J, Kim HY, Davidson LA., Development. February 1, 2009; 136 (4): 677-88.   


Differential recovery of action potential duration and HERG currents from the effects of two methanesulfonamide class III antiarrhythmic agents, KCB-328 and dofetilide., Lee K, Park JB, Jeon BH, Kim KJ, Ryu PD, Kwon LS, Kim HY., J Cardiovasc Pharmacol. November 1, 2003; 42 (5): 648-55.


Calcium influx factor (CIF) as a diffusible messenger for the activation of capacitative calcium entry in Xenopus oocytes., Kim HY, Hanley MR., Mol Cells. June 30, 1999; 9 (3): 326-32.


Calcium influx factor is synthesized by yeast and mammalian cells depleted of organellar calcium stores., Csutora P, Su Z, Kim HY, Bugrim A, Cunningham KW, Nuccitelli R, Keizer JE, Hanley MR, Blalock JE, Marchase RB., Proc Natl Acad Sci U S A. January 5, 1999; 96 (1): 121-6.


Double-stranded-RNA-activated protein kinase (PKR) regulates Ca2+ stores in Xenopus oocytes., Thomas D, Kim HY, Morgan R, Hanley MR., Biochem J. March 1, 1998; 330 ( Pt 2) 599-603.


Regulation of inositol trisphosphate-induced membrane currents in Xenopus oocytes by a Jurkat cell calcium influx factor., Thomas D, Kim HY, Hanley MR., Biochem J. September 1, 1996; 318 ( Pt 2) 649-56.


Stimulation of Ca(2+)-dependent membrane currents in Xenopus oocytes by microinjection of pyrimidine nucleotide-glucose conjugates., Kim HY, Thomas D, Hanley MR., Mol Pharmacol. February 1, 1996; 49 (2): 360-4.


Chromatographic resolution of an intracellular calcium influx factor from thapsigargin-activated Jurkat cells. Evidence for multiple activities influencing calcium elevation in Xenopus oocytes., Kim HY, Thomas D, Hanley MR., J Biol Chem. April 28, 1995; 270 (17): 9706-8.

???pagination.result.page??? 1