Click here to close Hello! We notice that you are using Internet Explorer, which is not supported by Xenbase and may cause the site to display incorrectly. We suggest using a current version of Chrome, FireFox, or Safari.

Profile Publications (24)
XB-PERS-4134

Publications By Yuxiao Xu

???pagination.result.count???

???pagination.result.page??? 1


In vitro assessment of the bacterial stress response and resistance evolution during multidrug-resistant bacterial invasion of the Xenopus tropicalis intestinal tract under typical stresses., Lin X, Han R, Liang T, Zhang C, Xu Y, Peng H, Zhou X, Huang L., J Hazard Mater. January 15, 2024; 466 133599.   


Oxytetracycline and heavy metals promote the migration of resistance genes in the intestinal microbiome by plasmid transfer., Lin X, Zhang C, Han R, Li S, Peng H, Zhou X, Huang L, Xu Y., ISME J. November 12, 2023; 17 (11): 2003-2013.


Pleiotropy of autism-associated chromatin regulators., Lasser M, Sun N, Xu Y, Wang S, Drake S, Law K, Gonzalez S, Wang B, Drury V, Castillo O, Zaltsman Y, Dea J, Bader E, McCluskey KE, State MW, Willsey AJ, Willsey HR., Development. July 15, 2023; 150 (14):   


Toxic effects of long-term dual or single exposure to oxytetracycline and arsenic on Xenopus tropicalis living in duck wastewater., Zhao J, Li X, Xu Y, Li Y, Zheng L, Luan T., J Environ Sci (China). May 1, 2023; 127 431-440.


Intestinal toxicity and resistance gene threat assessment of multidrug-resistant Shigella: A novel biotype pollutant., Zhao J, Zhang C, Xu Y, Li X, Lin X, Lin Z, Luan T., Environ Pollut. January 1, 2023; 316 (Pt 1): 120551.


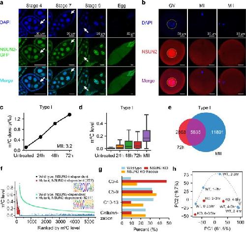
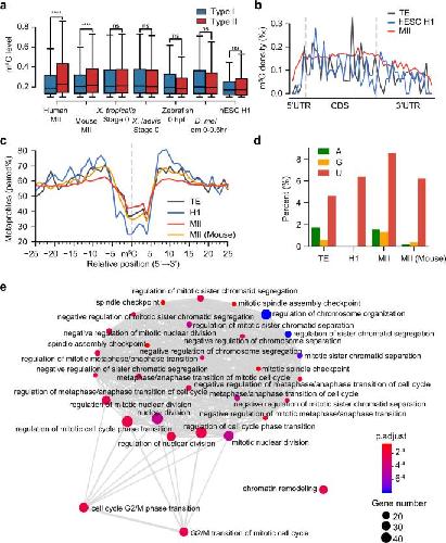
Developmental mRNA m5C landscape and regulatory innovations of massive m5C modification of maternal mRNAs in animals., Liu J, Huang T, Chen W, Ding C, Zhao T, Zhao X, Cai B, Zhang Y, Li S, Zhang L, Xue M, He X, Ge W, Zhou C, Xu Y, Zhang R., Nat Commun. May 5, 2022; 13 (1): 2484.   


The Xenopus laevis teratogenesis assay for developmental toxicity of phthalate plasticizers and alternatives., Xu Y, Jang J, Gye MC., Environ Pollut. May 1, 2022; 300 118985.


Effects of Shigella flexneri exposure on development of Xenopus Tropicals embryo and its immune response., Luo W, Dai W, Zhang X, Zheng L, Zhao J, Xie X, Xu Y., J Hazard Mater. April 5, 2022; 427 128153.


Structures of highly flexible intracellular domain of human α7 nicotinic acetylcholine receptor., Bondarenko V, Wells MM, Chen Q, Tillman TS, Singewald K, Lawless MJ, Caporoso J, Brandon N, Coleman JA, Saxena S, Lindahl E, Xu Y, Tang P., Nat Commun. February 10, 2022; 13 (1): 793.   


Deep learning is widely applicable to phenotyping embryonic development and disease., Naert T, Çiçek Ö, Ogar P, Bürgi M, Shaidani NI, Kaminski MM, Xu Y, Grand K, Vujanovic M, Prata D, Hildebrandt F, Brox T, Ronneberger O, Voigt FF, Helmchen F, Loffing J, Horb ME, Willsey HR, Lienkamp SS., Development. November 1, 2021; 148 (21):   


A convergent molecular network underlying autism and congenital heart disease., Rosenthal SB, Willsey HR, Xu Y, Mei Y, Dea J, Wang S, Curtis C, Sempou E, Khokha MK, Chi NC, Willsey AJ, Fisch KM, Ideker T., Cell Syst. August 17, 2021; 12 (11): 1094-1107.e6.   


The atypical RNA-binding protein Taf15 regulates dorsoanterior neural development through diverse mechanisms in Xenopus tropicalis., DeJong CS, Dichmann DS, Exner CRT, Xu Y, Harland RM., Development. August 1, 2021; 148 (15):


Potential reproductive toxicity of multi-walled carbon nanotubes and their chronic exposure effects on the growth and development of Xenopus tropicalis., Zhao J, Luo W, Xu Y, Ling J, Deng L., Sci Total Environ. April 20, 2021; 766 142652.   


4-Octylphenol induces developmental abnormalities and interferes the differentiation of neural crest cells in Xenopus laevis embryos., Xu Y, Jang JH, Gye MC., Environ Pollut. April 1, 2021; 274 116560.   


Parallel in vivo analysis of large-effect autism genes implicates cortical neurogenesis and estrogen in risk and resilience., Willsey HR, Exner CRT, Xu Y, Everitt A, Sun N, Wang B, Dea J, Schmunk G, Zaltsman Y, Teerikorpi N, Kim A, Anderson AS, Shin D, Seyler M, Nowakowski TJ, Harland RM, Willsey AJ, State MW., Neuron. March 3, 2021; 109 (5): 788-804.e8.


Accumulation and toxicity of multi-walled carbon nanotubes in Xenopus tropicalis tadpoles., Zhao J, Xie G, Xu Y, Zheng L, Ling J., Chemosphere. October 1, 2020; 257 127205.


PTC-174, a positive allosteric modulator of NMDA receptors containing GluN2C or GluN2D subunits., Yi F, Rouzbeh N, Hansen KB, Xu Y, Fanger CM, Gordon E, Paschetto K, Menniti FS, Volkmann RA., Neuropharmacology. August 15, 2020; 173 107971.


The GRIA3 c.2477G > A Variant Causes an Exaggerated Startle Reflex, Chorea, and Multifocal Myoclonus., Piard J, Béreau M, XiangWei W, Wirth T, Amsallem D, Buisson L, Richard P, Liu N, Xu Y, Myers SJ, Traynelis SF, Chelly J, Anheim M, Raynaud M, Maldergem LV, Yuan H., Mov Disord. July 1, 2020; 35 (7): 1224-1232.


The neurodevelopmental disorder risk gene DYRK1A is required for ciliogenesis and control of brain size in Xenopus embryos., Willsey HR, Xu Y, Everitt A, Dea J, Exner CRT, Willsey AJ, State MW, Harland RM., Development. June 22, 2020; 147 (21):   


Divergent Cl- and H+ pathways underlie transport coupling and gating in CLC exchangers and channels., Leisle L, Xu Y, Fortea E, Lee S, Galpin JD, Vien M, Ahern CA, Accardi A, Bernèche S., Elife. April 28, 2020; 9   


The small molecule GAT1508 activates brain-specific GIRK1/2 channel heteromers and facilitates conditioned fear extinction in rodents., Xu Y, Cantwell L, Molosh AI, Plant LD, Gazgalis D, Fitz SD, Dustrude ET, Yang Y, Kawano T, Garai S, Noujaim SF, Shekhar A, Logothetis DE, Thakur GA., J Biol Chem. March 13, 2020; 295 (11): 3614-3634.   


DYRK1A-related intellectual disability: a syndrome associated with congenital anomalies of the kidney and urinary tract., Blackburn ATM, Bekheirnia N, Uma VC, Corkins ME, Xu Y, Rosenfeld JA, Bainbridge MN, Yang Y, Liu P, Madan-Khetarpal S, Delgado MR, Hudgins L, Krantz I, Rodriguez-Buritica D, Wheeler PG, Al-Gazali L, Mohamed Saeed Mohamed Al Shamsi A, Gomez-Ospina N, Chao HT, Mirzaa GM, Scheuerle AE, Kukolich MK, Scaglia F, Eng C, Willsey HR, Braun MC, Lamb DJ, Miller RK, Bekheirnia MR., Genet Med. December 1, 2019; 21 (12): 2755-2764.   


De novo GRIN variants in NMDA receptor M2 channel pore-forming loop are associated with neurological diseases., Li J, Zhang J, Tang W, Mizu RK, Kusumoto H, XiangWei W, Xu Y, Chen W, Amin JB, Hu C, Kannan V, Keller SR, Wilcox WR, Lemke JR, Myers SJ, Swanger SA, Wollmuth LP, Petrovski S, Traynelis SF, Yuan H., Hum Mutat. December 1, 2019; 40 (12): 2393-2413.


Katanin-like protein Katnal2 is required for ciliogenesis and brain development in Xenopus embryos., Willsey HR, Walentek P, Exner CRT, Xu Y, Lane AB, Harland RM, Heald R, Santama N., Dev Biol. October 15, 2018; 442 (2): 276-287.   

???pagination.result.page??? 1