???pagination.result.count???
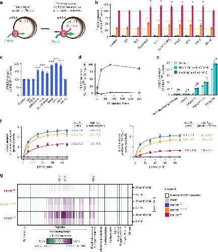
Mechanistic basis for multidrug resistance and collateral drug sensitivity conferred to the malaria parasite by polymorphisms in PfMDR1 and PfCRT. , Shafik SH , Richards SN , Corry B, Martin RE ., PLoS Biol. May 4, 2022; 20 (5): e3001616.
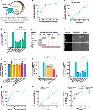
The natural function of the malaria parasite's chloroquine resistance transporter. , Shafik SH , Cobbold SA, Barkat K, Richards SN , Lancaster NS, Llinás M, Hogg SJ, Summers RL, McConville MJ, Martin RE ., Nat Commun. August 6, 2020; 11 (1): 3922.
Characterization of a Dopamine Transporter and Its Splice Variant Reveals Novel Features of Dopaminergic Regulation in the Honey Bee. , Zhang V , Kucharski R, Landers C, Richards SN , Bröer S, Martin RE , Maleszka R., Front Physiol. January 1, 2019; 10 1375.
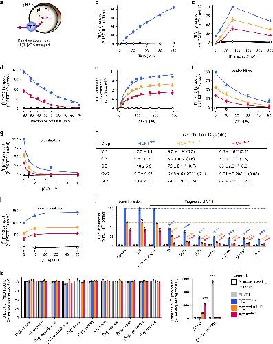
Molecular Mechanisms for Drug Hypersensitivity Induced by the Malaria Parasite's Chloroquine Resistance Transporter. , Richards SN , Nash MN, Baker ES, Webster MW, Lehane AM, Shafik SH , Martin RE ., PLoS Pathog. July 21, 2016; 12 (7): e1005725.
Diverse mutational pathways converge on saturable chloroquine transport via the malaria parasite's chloroquine resistance transporter. , Summers RL, Dave A, Dolstra TJ, Bellanca S, Marchetti RV, Nash MN, Richards SN , Goh V, Schenk RL, Stein WD, Kirk K, Sanchez CP, Lanzer M, Martin RE ., Proc Natl Acad Sci U S A. April 29, 2014; 111 (17): E1759-67.