|
XB-PERS-4096
Publications By James Dewar
???pagination.result.count??????pagination.result.page??? 1
|
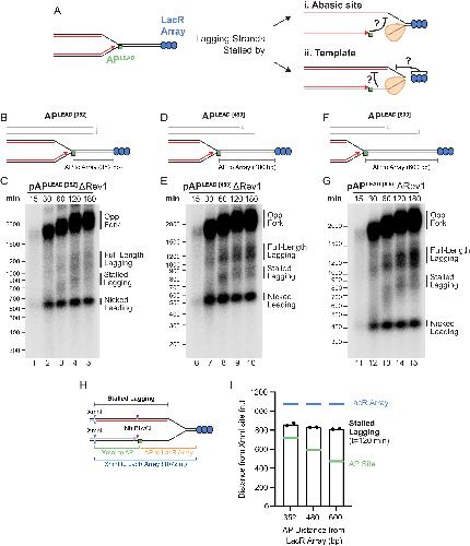
Leading and lagging strand abasic sites differentially affect vertebrate replisome progression but involve analogous bypass mechanisms., Cranford MT, Dahmen SN, Cortez D, Dewar JM., Nucleic Acids Res. September 23, 2025; 53 (18): |
|
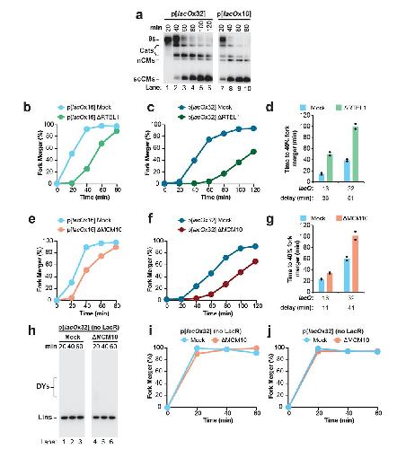
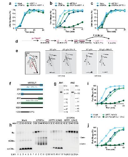
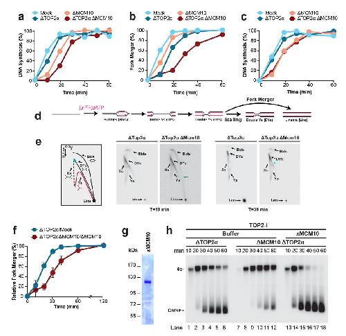
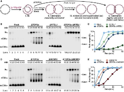
RTEL1 and MCM10 overcome topological stress during vertebrate replication termination., Campos LV, Van Ravenstein SX, Vontalge EJ, Greer BH, Heintzman DR, Kavlashvili T, McDonald WH, Rose KL, Eichman BF, Dewar JM., Cell Rep. February 28, 2023; 42 (2): 112109. |
|
Replication fork uncoupling causes nascent strand degradation and fork reversal., Kavlashvili T, Liu W, Mohamed TM, Cortez D, Dewar JM., Nat Struct Mol Biol. January 1, 2023; 30 (1): 115-124. |
|
Topoisomerase II poisons inhibit vertebrate DNA replication through distinct mechanisms., Van Ravenstein SX, Mehta KP, Kavlashvili T, Byl JAW, Zhao R, Osheroff N, Cortez D, Dewar JM., EMBO J. June 14, 2022; 41 (12): e110632. |
|
Approaches to Monitor Termination of DNA Replication Using Xenopus Egg Extracts., Kavlashvili T, Dewar JM., Methods Mol Biol. January 1, 2022; 2444 105-123. |
|
Replication fork collapse in vitro using Xenopus egg extracts., Conwell SC, Cranford MT, Kavlashvili T, Dewar JM., Methods Enzymol. January 1, 2022; 672 317-338. |
|
Correction to: Approaches to Monitor Termination of DNA Replication Using Xenopus Egg Extracts., Kavlashvili T, Dewar JM., Methods Mol Biol. January 1, 2022; 2444 C1. |
|
Single-strand DNA breaks cause replisome disassembly., Vrtis KB, Dewar JM, Chistol G, Wu RA, Graham TGW, Walter JC., Mol Cell. March 18, 2021; 81 (6): 1309-1318.e6. |
|
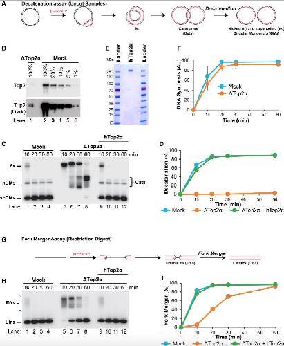
Topoisomerase II Is Crucial for Fork Convergence during Vertebrate Replication Termination., Heintzman DR, Campos LV, Byl JAW, Osheroff N, Dewar JM., Cell Rep. October 8, 2019; 29 (2): 422-436.e5. |
|
Initiation of DNA replication requires actin dynamics and formin activity., Parisis N, Krasinska L, Harker B, Urbach S, Rossignol M, Camasses A, Dewar J, Morin N, Fisher D., EMBO J. November 2, 2017; 36 (21): 3212-3231. |
|
Mechanisms of DNA replication termination., Dewar JM, Walter JC., Nat Rev Mol Cell Biol. August 1, 2017; 18 (8): 507-516. |
|
CRL2Lrr1 promotes unloading of the vertebrate replisome from chromatin during replication termination., Dewar JM, Low E, Mann M, Räschle M, Walter JC., Genes Dev. February 1, 2017; 31 (3): 275-290. |
|
The mechanism of DNA replication termination in vertebrates., Dewar JM, Budzowska M, Walter JC., Nature. September 17, 2015; 525 (7569): 345-50. |
|
DNA interstrand cross-link repair requires replication-fork convergence., Zhang J, Dewar JM, Budzowska M, Motnenko A, Cohn MA, Walter JC., Nat Struct Mol Biol. March 1, 2015; 22 (3): 242-7. |
|
FANCJ promotes DNA synthesis through G-quadruplex structures., Castillo Bosch P, Segura-Bayona S, Koole W, van Heteren JT, Dewar JM, Tijsterman M, Knipscheer P., EMBO J. November 3, 2014; 33 (21): 2521-33. |
|
Repair of a DNA-protein crosslink by replication-coupled proteolysis., Duxin JP, Dewar JM, Yardimci H, Walter JC., Cell. October 9, 2014; 159 (2): 346-57. |
|
Chromosome biology: conflict management for replication and transcription., Dewar JM, Walter JC., Curr Biol. March 4, 2013; 23 (5): R200-2. |
???pagination.result.page??? 1
