Click here to close Hello! We notice that you are using Internet Explorer, which is not supported by Xenbase and may cause the site to display incorrectly. We suggest using a current version of Chrome, FireFox, or Safari.

Profile Publications (15)
XB-PERS-4095

Publications By Julien Duxin

???pagination.result.count???

???pagination.result.page??? 1


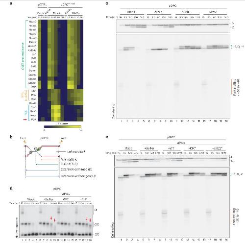
The Fanconi anemia pathway repairs colibactin-induced DNA interstrand cross-links., Altshuller M, He X, MacKrell EJ, Wernke KM, Airan Y, Wong JWH, Sellés-Baiget S, Wang TY, Chou TF, Duxin JP, Balskus EP, Herzon SB, Semlow DR., Nat Commun. November 26, 2025; 16 (1): 10563.   


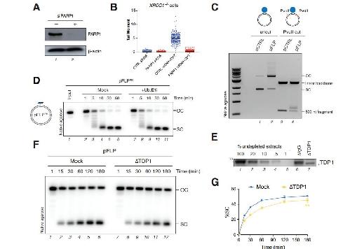
PARP1-dependent DNA-protein crosslink repair., Fábián Z, Kakulidis ES, Hendriks IA, Kühbacher U, Larsen NB, Oliva-Santiago M, Wang J, Leng X, Dirac-Svejstrup AB, Svejstrup JQ, Nielsen ML, Caldecott K, Duxin JP., Nat Commun. August 5, 2024; 15 (1): 6641.   


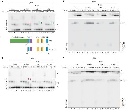
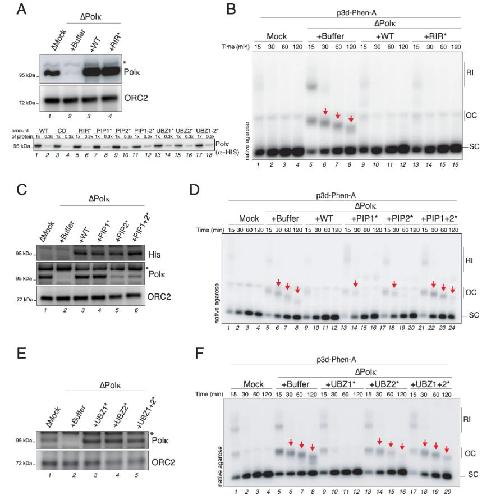
Catalytic and noncatalytic functions of DNA polymerase κ in translesion DNA synthesis., Sellés-Baiget S, Ambjørn SM, Carli A, Hendriks IA, Gallina I, Davey NE, Benedict B, Zarantonello A, Gadi SA, Meeusen B, Hertz EPT, Slappendel L, Semlow D, Sturla S, Nielsen ML, Nilsson J, Miller TCR, Duxin JP., Nat Struct Mol Biol. February 19, 2024; 32 (2): 300-314.   


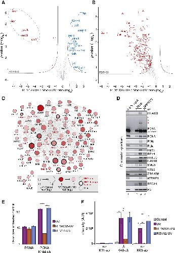
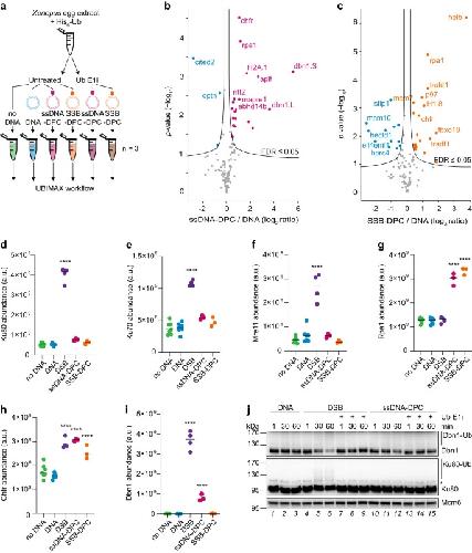
Profiling ubiquitin signalling with UBIMAX reveals DNA damage- and SCFβ-Trcp1-dependent ubiquitylation of the actin-organizing protein Dbn1., Colding-Christensen CS, Kakulidis ES, Arroyo-Gomez J, Hendriks IA, Arkinson C, Fábián Z, Gambus A, Mailand N, Duxin JP, Nielsen ML., Nat Commun. December 14, 2023; 14 (1): 8293.   


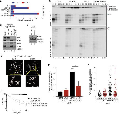
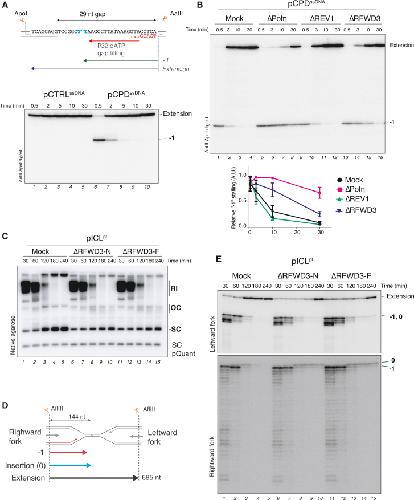
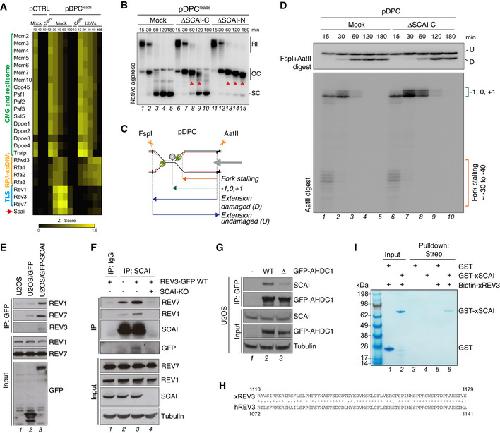
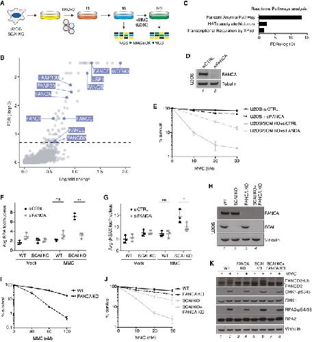
SCAI promotes error-free repair of DNA interstrand crosslinks via the Fanconi anemia pathway., Schubert L, Hendriks IA, Hertz EPT, Wu W, Sellés-Baiget S, Hoffmann S, Viswalingam KS, Gallina I, Pentakota S, Benedict B, Johansen J, Apelt K, Luijsterburg MS, Rasmussen S, Lisby M, Liu Y, Nielsen ML, Mailand N, Duxin JP., EMBO Rep. February 5, 2022; 23 (4): e53639.   


Crosstalk between repair pathways elicits double-strand breaks in alkylated DNA and implications for the action of temozolomide., Fuchs RP, Isogawa A, Paulo JA, Onizuka K, Takahashi T, Amunugama R, Duxin JP, Fujii S., Elife. July 8, 2021; 10   


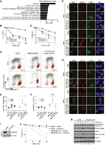
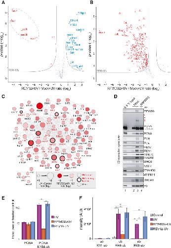
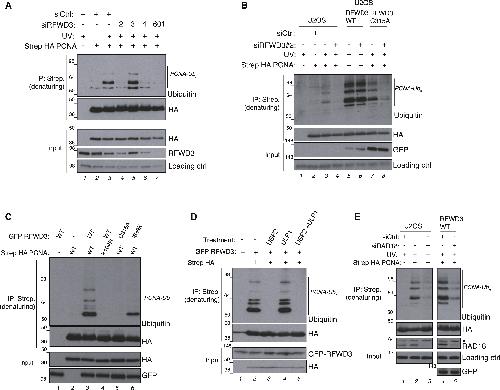
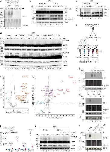
The ubiquitin ligase RFWD3 is required for translesion DNA synthesis., Gallina I, Hendriks IA, Hoffmann S, Larsen NB, Johansen J, Colding-Christensen CS, Schubert L, Sellés-Baiget S, Fábián Z, Kühbacher U, Gao AO, Räschle M, Rasmussen S, Nielsen ML, Mailand N, Duxin JP., Mol Cell. February 4, 2021; 81 (3): 442-458.e9.   


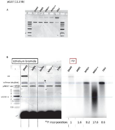
How to fix DNA-protein crosslinks., Kühbacher U, Duxin JP., DNA Repair (Amst). October 1, 2020; 94 102924.   


A safe fix for alcohol-derived DNA damage., Gallina I, Duxin JP., Nature. March 1, 2020; 579 (7800): 499-500.


Dynamics of the Eukaryotic Replicative Helicase at Lagging-Strand Protein Barriers Support the Steric Exclusion Model., Kose HB, Larsen NB, Duxin JP, Yardimci H., Cell Rep. February 19, 2019; 26 (8): 2113-2125.e6.   


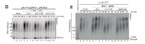
Replication-Coupled DNA-Protein Crosslink Repair by SPRTN and the Proteasome in Xenopus Egg Extracts., Larsen NB, Gao AO, Sparks JL, Gallina I, Wu RA, Mann M, Räschle M, Walter JC, Duxin JP., Mol Cell. February 7, 2019; 73 (3): 574-588.e7.   


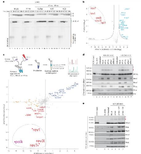
The CMG Helicase Bypasses DNA-Protein Cross-Links to Facilitate Their Repair., Sparks JL, Chistol G, Gao AO, Räschle M, Larsen NB, Mann M, Duxin JP, Walter JC., Cell. January 10, 2019; 176 (1-2): 167-181.e21.


What is the DNA repair defect underlying Fanconi anemia?, Duxin JP, Walter JC., Curr Opin Cell Biol. December 1, 2015; 37 49-60.


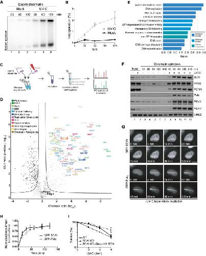
Repair of a DNA-protein crosslink by replication-coupled proteolysis., Duxin JP, Dewar JM, Yardimci H, Walter JC., Cell. October 9, 2014; 159 (2): 346-57.


DNA2 and EXO1 in replication-coupled, homology-directed repair and in the interplay between HDR and the FA/BRCA network., Karanja KK, Cox SW, Duxin JP, Stewart SA, Campbell JL., Cell Cycle. November 1, 2012; 11 (21): 3983-96.   

???pagination.result.page??? 1