|
XB-PERS-4068
Publications By Judith AJ Steen
???pagination.result.count??????pagination.result.page??? 1
|
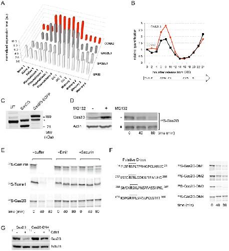
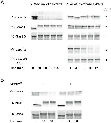
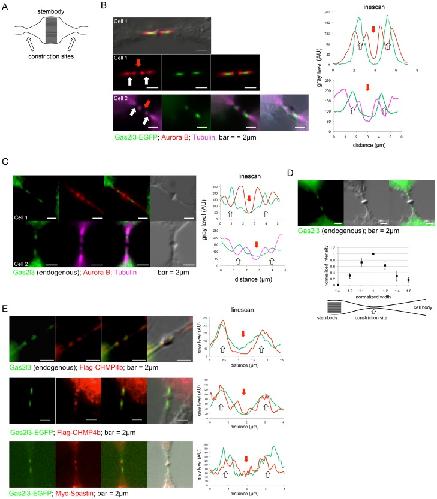
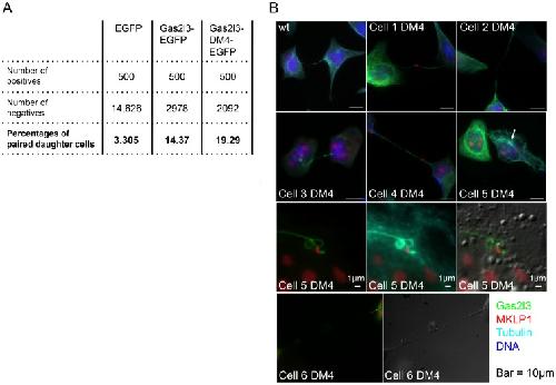
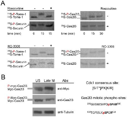
Gas2l3, a novel constriction site-associated protein whose regulation is mediated by the APC/C Cdh1 complex., Pe'er T, Lahmi R, Sharaby Y, Chorni E, Noach M, Vecsler M, Zlotorynski E, Steen H, Steen JA, Tzur A., PLoS One. January 1, 2013; 8 (2): e57532. |
|
The mechanism and pattern of yolk consumption provide insight into embryonic nutrition in Xenopus., Jorgensen P, Steen JA, Steen H, Kirschner MW., Development. May 1, 2009; 136 (9): 1539-48. |
???pagination.result.page??? 1
