Click here to close Hello! We notice that you are using Internet Explorer, which is not supported by Xenbase and may cause the site to display incorrectly. We suggest using a current version of Chrome, FireFox, or Safari.

Profile Publications (7)
XB-PERS-4059

Publications By Peter Holland

???pagination.result.count???

???pagination.result.page??? 1


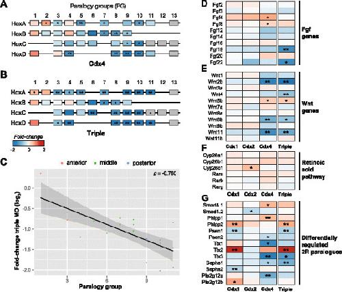
Cdx ParaHox genes acquired distinct developmental roles after gene duplication in vertebrate evolution., Marlétaz F, Maeso I, Faas L, Isaacs HV, Holland PW., BMC Biol. August 1, 2015; 13 56.   


A novel RIPK4-IRF6 connection is required to prevent epithelial fusions characteristic for popliteal pterygium syndromes., De Groote P, Tran HT, Fransen M, Tanghe G, Urwyler C, De Craene B, Leurs K, Gilbert B, Van Imschoot G, De Rycke R, Guérin CJ, Holland P, Berx G, Vandenabeele P, Lippens S, Vleminckx K, Declercq W., Cell Death Differ. June 1, 2015; 22 (6): 1012-24.


HomeoDB2: functional expansion of a comparative homeobox gene database for evolutionary developmental biology., Zhong YF, Holland PW., Evol Dev. January 1, 2011; 13 (6): 567-8.


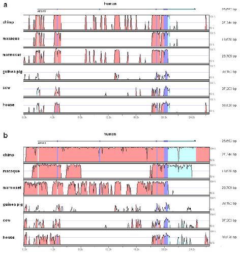
The origin and evolution of ARGFX homeobox loci in mammalian radiation., Li G, Holland PW., BMC Evol Biol. June 17, 2010; 10 182.   


Amphioxus type I keratin cDNA and the evolution of intermediate filament genes., Luke GN, Holland PW., J Exp Zool. April 15, 1999; 285 (1): 50-6.


Complex history of a chromosomal paralogy region: insights from amphioxus aromatic amino acid hydroxylase genes and insulin-related genes., Patton SJ, Luke GN, Holland PW., Mol Biol Evol. November 1, 1998; 15 (11): 1373-80.


Conservation of engrailed-like homeobox sequences during vertebrate evolution., Holland PW, Williams NA., FEBS Lett. December 17, 1990; 277 (1-2): 250-2.

???pagination.result.page??? 1