Click here to close Hello! We notice that you are using Internet Explorer, which is not supported by Xenbase and may cause the site to display incorrectly. We suggest using a current version of Chrome, FireFox, or Safari.

Profile Publications (77)
XB-PERS-3994

Publications By Makoto Suzuki

???pagination.result.count???

???pagination.result.page??? 1 2 ???pagination.result.next???


Compromised actin dynamics underlie the orofacial cleft in Baraitser-Winter Cerebrofrontofacial syndrome with a variant in ACTB., Tsujimoto T, Ou Y, Suzuki M, Murata Y, Inubushi T, Nagata M, Ishihara Y, Yonei A, Miyashita Y, Asano Y, Sakai N, Sakata Y, Ogino H, Yamashiro T, Kurosaka H., Hum Mol Genet. September 13, 2024;


Differential cellular stiffness across tissues that contribute to Xenopus neural tube closure., Suzuki M, Yasue N, Ueno N., Dev Growth Differ. June 26, 2024; 66 (5): 320-328.   


Development of a heat-stable alkaline phosphatase reporter system for cis-regulatory analysis and its application to 3D digital imaging of Xenopus embryonic tissues., Sakagami K, Igawa T, Saikawa K, Sakaguchi Y, Hossain N, Kato C, Kinemori K, Suzuki N, Suzuki M, Kawaguchi A, Ochi H, Tajika Y, Ogino H., Dev Growth Differ. April 4, 2024; 66 (3): 256-265.   


Phenotype-genotype relationships in Xenopus sox9 crispants provide insights into campomelic dysplasia and vertebrate jaw evolution., Hossain N, Igawa T, Suzuki M, Tazawa I, Nakao Y, Hayashi T, Suzuki N, Ogino H., Dev Growth Differ. October 1, 2023; 65 (8): 481-497.   


Identification of tumor-related genes via RNA sequencing of tumor tissues in Xenopus tropicalis., Kitamura K, Yamamoto T, Ochi H, Suzuki M, Suzuki N, Igawa T, Yoshida T, Futakuchi M, Ogino H, Michiue T., Sci Rep. August 14, 2023; 13 (1): 13214.   


X-ray micro-computed tomography of Xenopus tadpole reveals changes in brain ventricular morphology during telencephalon regeneration., Ishii R, Yoshida M, Suzuki N, Ogino H, Suzuki M., Dev Growth Differ. August 1, 2023; 65 (6): 300-310.   


Optimization of CRISPR/Cas9-mediated gene disruption in Xenopus laevis using a phenotypic image analysis technique., Tanouchi M, Igawa T, Suzuki N, Suzuki M, Hossain N, Ochi H, Ogino H., Dev Growth Differ. May 1, 2022; 64 (4): 219-225.   


Differences of Extracellular Cues and Ca2+ Permeable Channels in the Signaling Pathways for Inducing Amphibian Sperm Motility., Sato T, Arimura T, Murata K, Kawamura M, Obama W, Suzuki M, Nakauchi Y, Tominaga A, Morita M, Hiraoka K, Takayama-Watanabe E, Watanabe A., Zoolog Sci. August 1, 2021; 38 (4): 343-351.


Spontaneous neoplasia in the western clawed frog Xenopus tropicalis., Suzuki M, Igawa T, Suzuki N, Ogino H, Ochi H., MicroPubl Biol. August 31, 2020; 2020   


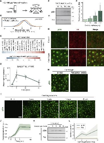
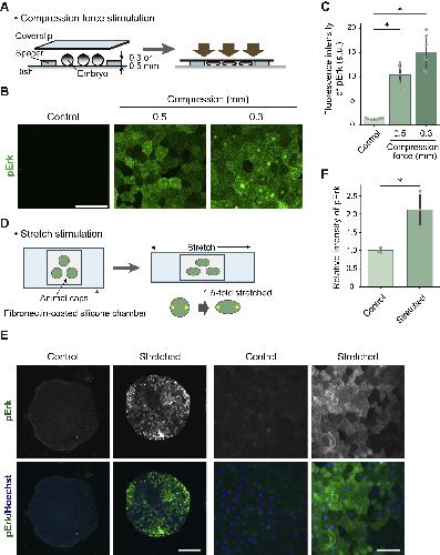
Mechanical Stress Regulates Epithelial Tissue Integrity and Stiffness through the FGFR/Erk2 Signaling Pathway during Embryogenesis., Kinoshita N, Hashimoto Y, Yasue N, Suzuki M, Cristea IM, Ueno N., Cell Rep. March 17, 2020; 30 (11): 3875-3888.e3.   


A novel type of prolactin expressed in the bullfrog pituitary specifically during the larval period., Okada R, Suzuki M, Ito N, Hyodo S, Kikuyama S., Gen Comp Endocrinol. May 15, 2019; 276 77-85.


Skin regeneration of amphibians: A novel model for skin regeneration as adults., Yokoyama H, Kudo N, Todate M, Shimada Y, Suzuki M, Tamura K., Dev Growth Differ. August 1, 2018; 60 (6): 316-325.   


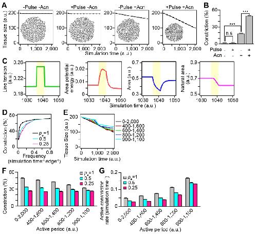
Distinct intracellular Ca2+ dynamics regulate apical constriction and differentially contribute to neural tube closure., Suzuki M, Sato M, Koyama H, Hara Y, Hayashi K, Yasue N, Imamura H, Fujimori T, Nagai T, Campbell RE, Ueno N., Development. April 1, 2017; 144 (7): 1307-1316.   


Mechanical roles of apical constriction, cell elongation, and cell migration during neural tube formation in Xenopus., Inoue Y, Suzuki M, Watanabe T, Yasue N, Tateo I, Adachi T, Ueno N., Biomech Model Mechanobiol. December 1, 2016; 15 (6): 1733-1746.   


A pure chloride channel mutant of CLC-5 causes Dent's disease via insufficient V-ATPase activation., Satoh N, Yamada H, Yamazaki O, Suzuki M, Nakamura M, Suzuki A, Ashida A, Yamamoto D, Kaku Y, Sekine T, Seki G, Horita S., Pflugers Arch. July 1, 2016; 468 (7): 1183-1196.


In vivo tracking of histone H3 lysine 9 acetylation in Xenopus laevis during tail regeneration., Suzuki M, Takagi C, Miura S, Sakane Y, Suzuki M, Sakuma T, Sakamoto N, Endo T, Kamei Y, Sato Y, Kimura H, Yamamoto T, Ueno N, Suzuki KT., Genes Cells. April 1, 2016; 21 (4): 358-69.   


Molecular and cellular characterization of urinary bladder-type aquaporin in Xenopus laevis., Shibata Y, Katayama I, Nakakura T, Ogushi Y, Okada R, Tanaka S, Suzuki M., Gen Comp Endocrinol. October 1, 2015; 222 11-9.   


Molecular machinery for vasotocin-dependent transepithelial water movement in amphibians: aquaporins and evolution., Suzuki M, Shibata Y, Ogushi Y, Okada R., Biol Bull. August 1, 2015; 229 (1): 109-19.


Molecular Cloning of cDNA Encoding an Aquaglyceroporin, AQP-h9, in the Japanese Tree Frog, Hyla japonica: Possible Roles of AQP-h9 in Freeze Tolerance., Hirota A, Takiya Y, Sakamoto J, Shiojiri N, Suzuki M, Tanaka S, Okada R., Zoolog Sci. June 1, 2015; 32 (3): 296-306.


Gene expression and localization of two types of AQP5 in Xenopus tropicalis under hydration and dehydration., Shibata Y, Sano T, Tsuchiya N, Okada R, Mochida H, Tanaka S, Suzuki M., Am J Physiol Regul Integr Comp Physiol. July 1, 2014; 307 (1): R44-56.


Novel vasotocin-regulated aquaporins expressed in the ventral skin of semiaquatic anuran amphibians: evolution of cutaneous water-absorbing mechanisms., Saitoh Y, Ogushi Y, Shibata Y, Okada R, Tanaka S, Suzuki M., Endocrinology. June 1, 2014; 155 (6): 2166-77.


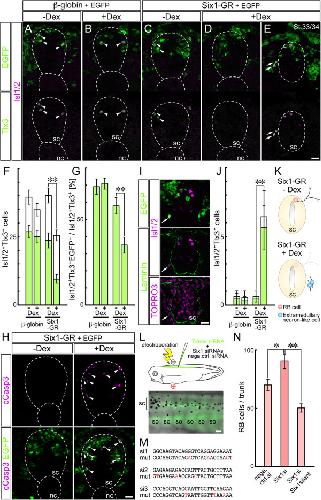
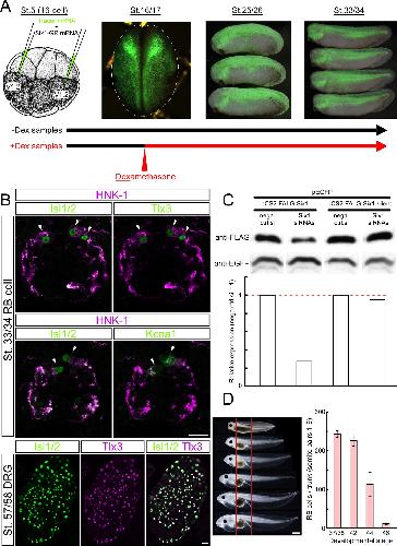
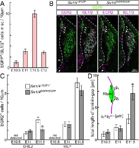
Six1 is a key regulator of the developmental and evolutionary architecture of sensory neurons in craniates., Yajima H, Suzuki M, Ochi H, Ikeda K, Sato S, Yamamura K, Ogino H, Ueno N, Kawakami K., BMC Biol. May 29, 2014; 12 40.   


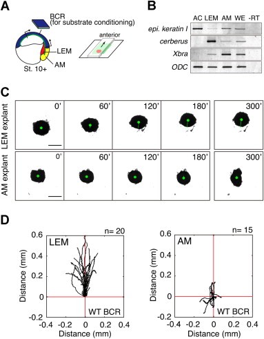
Directional migration of leading-edge mesoderm generates physical forces: Implication in Xenopus notochord formation during gastrulation., Hara Y, Nagayama K, Yamamoto TS, Matsumoto T, Suzuki M, Ueno N., Dev Biol. October 15, 2013; 382 (2): 482-95.   


Identification of dominant negative effect of L522P mutation in the electrogenic Na⁺-HCO₃⁻ cotransporter NBCe1., Yamazaki O, Yamada H, Suzuki M, Horita S, Shirai A, Nakamura M, Satoh N, Fujita T, Seki G., Pflugers Arch. September 1, 2013; 465 (9): 1281-91.


Angiogenesis in the intermediate lobe of the pituitary gland alters its structure and function., Tanaka S, Nakakura T, Jansen EJ, Unno K, Okada R, Suzuki M, Martens GJ, Kikuyama S., Gen Comp Endocrinol. May 1, 2013; 185 10-8.   


Transgenic Xenopus laevis for live imaging in cell and developmental biology., Takagi C, Sakamaki K, Morita H, Hara Y, Suzuki M, Kinoshita N, Ueno N., Dev Growth Differ. May 1, 2013; 55 (4): 422-33.   


Translation of incenp during oocyte maturation is required for embryonic development in Xenopus laevis., Leblond GG, Sarazin H, Li R, Suzuki M, Ueno N, Liu XJ., Biol Reprod. May 31, 2012; 86 (5): 161, 1-8.


Functional characterization of nonsynonymous single nucleotide polymorphisms in the electrogenic Na+-HCO3- cotransporter NBCe1A., Yamazaki O, Yamada H, Suzuki M, Horita S, Shirai A, Nakamura M, Seki G, Fujita T., Pflugers Arch. February 1, 2011; 461 (2): 249-59.


Functional role of a putative carbonic anhydrase II-binding domain in the electrogenic Na+ -HCO₃- cotransporter NBCe1 expressed in Xenopus oocytes., Yamada H, Horita S, Suzuki M, Fujita T, Seki G., Channels (Austin). January 1, 2011; 5 (2): 106-9.


The water-absorption region of ventral skin of several semiterrestrial and aquatic anuran amphibians identified by aquaporins., Ogushi Y, Tsuzuki A, Sato M, Mochida H, Okada R, Suzuki M, Hillyard SD, Tanaka S., Am J Physiol Regul Integr Comp Physiol. November 1, 2010; 299 (5): R1150-62.


Defective membrane expression of the Na(+)-HCO(3)(-) cotransporter NBCe1 is associated with familial migraine., Suzuki M, Van Paesschen W, Stalmans I, Horita S, Yamada H, Bergmans BA, Legius E, Riant F, De Jonghe P, Li Y, Sekine T, Igarashi T, Fujimoto I, Mikoshiba K, Shimadzu M, Shiohara M, Braverman N, Al-Gazali L, Fujita T, Seki G., Proc Natl Acad Sci U S A. September 7, 2010; 107 (36): 15963-8.


MID1 and MID2 are required for Xenopus neural tube closure through the regulation of microtubule organization., Suzuki M, Hara Y, Takagi C, Yamamoto TS, Ueno N., Development. July 1, 2010; 137 (14): 2329-39.   


Molecular diversity of vasotocin-dependent aquaporins closely associated with water adaptation strategy in anuran amphibians., Suzuki M, Tanaka S., J Neuroendocrinol. May 1, 2010; 22 (5): 407-12.


Nemo-like kinase suppresses Notch signalling by interfering with formation of the Notch active transcriptional complex., Ishitani T, Hirao T, Suzuki M, Isoda M, Ishitani S, Harigaya K, Kitagawa M, Matsumoto K, Itoh M., Nat Cell Biol. March 1, 2010; 12 (3): 278-85.


Analysis of hoxa11 and hoxa13 expression during patternless limb regeneration in Xenopus., Ohgo S, Itoh A, Suzuki M, Satoh A, Yokoyama H, Tamura K., Dev Biol. February 15, 2010; 338 (2): 148-57.   


Water adaptation strategy in anuran amphibians: molecular diversity of aquaporin., Ogushi Y, Akabane G, Hasegawa T, Mochida H, Matsuda M, Suzuki M, Tanaka S., Endocrinology. January 1, 2010; 151 (1): 165-73.


Mouse prickle1, the homolog of a PCP gene, is essential for epiblast apical-basal polarity., Tao H, Suzuki M, Kiyonari H, Abe T, Sasaoka T, Ueno N., Proc Natl Acad Sci U S A. August 25, 2009; 106 (34): 14426-31.   


Effects of activation of hedgehog signaling on patterning, growth, and differentiation in Xenopus froglet limb regeneration., Yakushiji N, Suzuki M, Satoh A, Ide H, Tamura K., Dev Dyn. August 1, 2009; 238 (8): 1887-96.   


Molecular and cellular regulation of water homeostasis in anuran amphibians by aquaporins., Suzuki M, Tanaka S., Comp Biochem Physiol A Mol Integr Physiol. July 1, 2009; 153 (3): 231-41.


Cloning and pharmacological characterization of a novel gene encoding human nucleoside transporter 1 (hNT1) from a human breast cancer cDNA library., Umemoto T, Kobayashi Y, Suzuki M, Sanada Y, Yamamoto T., Life Sci. January 2, 2009; 84 (1-2): 45-51.


Immunolocalization of a mammalian aquaporin 3 homolog in water-transporting epithelial cells in several organs of the clawed toad Xenopus laevis., Mochida H, Nakakura T, Suzuki M, Hayashi H, Kikuyama S, Tanaka S., Cell Tissue Res. August 1, 2008; 333 (2): 297-309.


Discovery of selective aminothiazole aurora kinase inhibitors., Andersen CB, Wan Y, Chang JW, Riggs B, Lee C, Liu Y, Sessa F, Villa F, Kwiatkowski N, Suzuki M, Nallan L, Heald R, Musacchio A, Gray NS., ACS Chem Biol. March 20, 2008; 3 (3): 180-92.


Mitf contributes to melanosome distribution and melanophore dendricity., Kawasaki A, Kumasaka M, Satoh A, Suzuki M, Tamura K, Goto T, Asashima M, Yamamoto H., Pigment Cell Melanoma Res. February 1, 2008; 21 (1): 56-62.


Functional analysis of a novel missense NBC1 mutation and of other mutations causing proximal renal tubular acidosis., Suzuki M, Vaisbich MH, Yamada H, Horita S, Li Y, Sekine T, Moriyama N, Igarashi T, Endo Y, Cardoso TP, de Sá LC, Koch VH, Seki G, Fujita T., Pflugers Arch. January 1, 2008; 455 (4): 583-93.


Correlation between Shh expression and DNA methylation status of the limb-specific Shh enhancer region during limb regeneration in amphibians., Yakushiji N, Suzuki M, Satoh A, Sagai T, Shiroishi T, Kobayashi H, Sasaki H, Ide H, Tamura K., Dev Biol. December 1, 2007; 312 (1): 171-82.   


Immunocytochemical and phylogenetic analyses of an arginine vasotocin-dependent aquaporin, AQP-h2K, specifically expressed in the kidney of the tree frog, Hyla japonica., Ogushi Y, Mochida H, Nakakura T, Suzuki M, Tanaka S., Endocrinology. December 1, 2007; 148 (12): 5891-901.


Rat organic solute carrier protein 1 (rOscp1) mediated the transport of organic solutes in Xenopus laevis oocytes: isolation and pharmacological characterization of rOscp1., Izuno H, Kobayashi Y, Sanada Y, Nihei D, Suzuki M, Kohyama N, Ohbayashi M, Yamamoto T., Life Sci. September 22, 2007; 81 (15): 1183-92.


Gene cloning and expression of an aquaporin (AQP-h3BL) in the basolateral membrane of water-permeable epithelial cells in osmoregulatory organs of the tree frog., Akabane G, Ogushi Y, Hasegawa T, Suzuki M, Tanaka S., Am J Physiol Regul Integr Comp Physiol. June 1, 2007; 292 (6): R2340-51.


Transgenic Xenopus with prx1 limb enhancer reveals crucial contribution of MEK/ERK and PI3K/AKT pathways in blastema formation during limb regeneration., Suzuki M, Satoh A, Ide H, Tamura K., Dev Biol. April 15, 2007; 304 (2): 675-86.   


Molecular and cellular characterization of a new aquaporin, AQP-x5, specifically expressed in the small granular glands of Xenopus skin., Kubota M, Hasegawa T, Nakakura T, Tanii H, Suzuki M, Tanaka S., J Exp Biol. August 1, 2006; 209 (Pt 16): 3199-208.

???pagination.result.page??? 1 2 ???pagination.result.next???