Click here to close Hello! We notice that you are using Internet Explorer, which is not supported by Xenbase and may cause the site to display incorrectly. We suggest using a current version of Chrome, FireFox, or Safari.

Profile Publications (75)
XB-PERS-3975

Publications By Yingcong Yang

???pagination.result.count???

???pagination.result.page??? 1 2 ???pagination.result.next???


Identification and establishment of type IV interferon and the characterization of interferon-υ including its class II cytokine receptors IFN-υR1 and IL-10R2., Chen SN, Gan Z, Hou J, Yang YC, Huang L, Huang B, Wang S, Nie P., Nat Commun. 13 (1): 999.   


Molecular Determinants for the High-Affinity Blockade of Human Ether-à-go-go-Related Gene K + Channel by Tolterodine., Wang N, Yang Y, Wen J, Fan XR, Li J, Xiong B, Zhang J, Zeng B, Shen JW, Chen GL., J Cardiovasc Pharmacol. November 1, 2022; 80 (5): 679-689.


Fluorescently Labeled α-Conotoxin TxID, a New Probe for α3β4 Neuronal Nicotinic Acetylcholine Receptors., Huang M, Zhu X, Yang Y, Tan Y, Luo S, Zhangsun D., Mar Drugs. August 12, 2022; 20 (8):   


CircPOSTN/miR-361-5p/TPX2 axis regulates cell growth, apoptosis and aerobic glycolysis in glioma cells., Long N, Chu L, Jia J, Peng S, Gao Y, Yang H, Yang Y, Zhao Y, Liu J., Cancer Cell Int. August 6, 2020; 20 374.   


Desensitization of NMDA channels requires ligand binding to both GluN1 and GluN2 subunits to constrict the pore beside the activation gate., Chen YS, Tu YC, Lai YC, Liu E, Yang YC, Kuo CC., J Neurochem. June 1, 2020; 153 (5): 549-566.


The small molecule GAT1508 activates brain-specific GIRK1/2 channel heteromers and facilitates conditioned fear extinction in rodents., Xu Y, Cantwell L, Molosh AI, Plant LD, Gazgalis D, Fitz SD, Dustrude ET, Yang Y, Kawano T, Garai S, Noujaim SF, Shekhar A, Logothetis DE, Thakur GA., J Biol Chem. March 13, 2020; 295 (11): 3614-3634.   


WGDdetector: a pipeline for detecting whole genome duplication events using the genome or transcriptome annotations., Yang Y, Li Y, Chen Q, Sun Y, Lu Z., BMC Bioinformatics. February 13, 2019; 20 (1): 75.   


Unique Composition of Intronless and Intron-Containing Type I IFNs in the Tibetan Frog Nanorana parkeri Provides New Evidence To Support Independent Retroposition Hypothesis for Type I IFN Genes in Amphibians., Gan Z, Yang YC, Chen SN, Hou J, Laghari ZA, Huang B, Li N, Nie P., J Immunol. December 1, 2018; 201 (11): 3329-3342.


TPX2 promotes cell proliferation and migration via PLK1 in OC., Ma S, Rong X, Gao F, Yang Y, Wei L., Cancer Biomark. January 1, 2018; 22 (3): 443-451.


The nonproton ligand of acid-sensing ion channel 3 activates mollusk-specific FaNaC channels via a mechanism independent of the native FMRFamide peptide., Yang XN, Niu YY, Liu Y, Yang Y, Wang J, Cheng XY, Liang H, Wang HS, Hu YM, Lu XY, Zhu MX, Xu TL, Tian Y, Yu Y., J Biol Chem. December 29, 2017; 292 (52): 21662-21675.


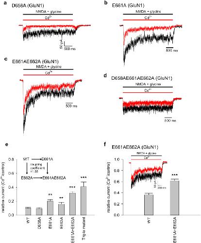
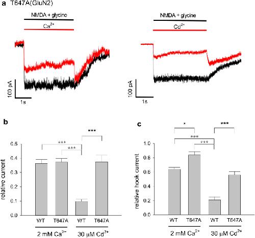
Modulation of NMDA channel gating by Ca2+ and Cd2+ binding to the external pore mouth., Tu YC, Yang YC, Kuo CC., Sci Rep. November 16, 2016; 6 37029.   


Cloning and in vitro characterization of a Schistosoma japonicum aquaglyceroporin that functions in osmoregulation., Huang Y, Li W, Lu W, Xiong C, Yang Y, Yan H, Liu KC, Cao P., Sci Rep. October 13, 2016; 6 35030.   


A novel short anionic antibacterial peptide isolated from the skin of Xenopus laevis with broad antibacterial activity and inhibitory activity against breast cancer cell., Li S, Hao L, Bao W, Zhang P, Su D, Cheng Y, Nie L, Wang G, Hou F, Yang Y., Arch Microbiol. July 1, 2016; 198 (5): 473-82.


Strong lethality and teratogenicity of strobilurins on Xenopus tropicalis embryos: Basing on ten agricultural fungicides., Li D, Liu M, Yang Y, Shi H, Zhou J, He D., Environ Pollut. January 1, 2016; 208 (Pt B): 868-74.


Biomimetic repeat protein derived from Xenopus tropicalis for fibrous scaffold fabrication., Kwon Y, Yang YJ, Jung D, Hwang BH, Cha HJ., Biopolymers. December 1, 2015; .


TPX2 promotes migration and invasion of human breast cancer cells., Yang Y, Li DP, Shen N, Yu XC, Li JB, Song Q, Zhang JH., Asian Pac J Trop Med. December 1, 2015; 8 (12): 1064-1070.


Maternal PCBP1 determines the normal timing of pronucleus formation in mouse eggs., Shi Z, Zhao C, Yang Y, Teng H, Guo Y, Ma M, Guo X, Zhou Z, Huo R, Zhou Q., Cell Mol Life Sci. September 1, 2015; 72 (18): 3575-86.


Follicle Online: an integrated database of follicle assembly, development and ovulation., Hua J, Xu B, Yang Y, Ban R, Iqbal F, Cooke HJ, Zhang Y, Shi Q., Database (Oxford). April 29, 2015; 2015 bav036.   


Vangl-dependent planar cell polarity signalling is not required for neural crest migration in mammals., Pryor SE, Massa V, Savery D, Andre P, Yang Y, Greene ND, Copp AJ., Development. August 1, 2014; 141 (16): 3153-8.   


Effects of antagonist of retinoid X receptor (UVI3003) on morphology and gene profile of Xenopus tropicalis embryos., Zhu J, Shi H, Zhu P, Hu L, Wu L, Yang Y, Rotchell JM., Environ Toxicol Pharmacol. July 1, 2014; 38 (1): 153-62.


High-fidelity optical reporting of neuronal electrical activity with an ultrafast fluorescent voltage sensor., St-Pierre F, Marshall JD, Yang Y, Gong Y, Schnitzer MJ, Lin MZ., Nat Neurosci. June 1, 2014; 17 (6): 884-9.   


Epigenetic regulation of DACT2, a key component of the Wnt signalling pathway in human lung cancer., Jia Y, Yang Y, Brock MV, Zhan Q, Herman JG, Guo M., J Pathol. June 1, 2013; 230 (2): 194-204.


Cloning, sequencing and phylogenetic analysis of the small GTPase gene cdc-42 from Ancylostoma caninum., Yang Y, Zheng J, Chen J., Exp Parasitol. December 1, 2012; 132 (4): 550-5.


Impact of recovery from desensitization on acid-sensing ion channel-1a (ASIC1a) current and response to high frequency stimulation., Li T, Yang Y, Canessa CM., J Biol Chem. November 23, 2012; 287 (48): 40680-9.


Estradiol inhibits the activity of proton-coupled amino acid transporter PAT1 expressed in Xenopus oocytes., Shan L, Yang Y, Wang J, Zuo J, Dong X, Li C, Li D., Eur J Pharmacol. November 15, 2012; 695 (1-3): 34-9.


Molecular dynamics and free energy studies on Aurora kinase A and its mutant bound with MLN8054: insight into molecular mechanism of subtype selectivity., Yang Y, Shen Y, Li S, Jin N, Liu H, Yao X., Mol Biosyst. November 1, 2012; 8 (11): 3049-60.


Characterization of sFRP2-like in amphioxus: insights into the evolutionary conservation of Wnt antagonizing function., Kong W, Yang Y, Zhang T, Shi DL, Zhang Y., Evol Dev. January 1, 2012; 14 (2): 168-77.


Influence of histone tails and H4 tail acetylations on nucleosome-nucleosome interactions., Liu Y, Lu C, Yang Y, Fan Y, Yang R, Liu CF, Korolev N, Nordenskiöld L., J Mol Biol. December 16, 2011; 414 (5): 749-64.


Functional extension of amino acid triads from the fourth transmembrane segment (S4) into its external linker in Shaker K(+) channels., Yang YC, Lin S, Chang PC, Lin HC, Kuo CC., J Biol Chem. October 28, 2011; 286 (43): 37503-14.


Molecular cloning, characterization, and immunolocalization of two lactate dehydrogenase homologous genes from Taenia solium., Du W, Hu F, Yang Y, Hu D, Hu X, Yu X, Xu J, Dai J, Liao X, Huang J., Parasitol Res. September 1, 2011; 109 (3): 567-74.


Asp433 in the closing gate of ASIC1 determines stability of the open state without changing properties of the selectivity filter or Ca2+ block., Li T, Yang Y, Canessa CM., J Gen Physiol. March 1, 2011; 137 (3): 289-97.   


Outlines of the pore in open and closed conformations describe the gating mechanism of ASIC1., Li T, Yang Y, Canessa CM., Nat Commun. January 1, 2011; 2 399.


Djrho2 is involved in regeneration of visual nerves in Dugesia japonica., Ma C, Gao Y, Chai G, Su H, Wang N, Yang Y, Li C, Miao D, Wu W., J Genet Genomics. November 1, 2010; 37 (11): 713-23.   


Asn415 in the beta11-beta12 linker decreases proton-dependent desensitization of ASIC1., Li T, Yang Y, Canessa CM., J Biol Chem. October 8, 2010; 285 (41): 31285-91.


Developmental expression of sideroflexin family genes in Xenopus embryos., Li X, Han D, Kin Ting Kam R, Guo X, Chen M, Yang Y, Zhao H, Chen Y., Dev Dyn. October 1, 2010; 239 (10): 2742-7.   


Electrostatic origin of salt-induced nucleosome array compaction., Korolev N, Allahverdi A, Yang Y, Fan Y, Lyubartsev AP, Nordenskiöld L., Biophys J. September 22, 2010; 99 (6): 1896-905.


Appl1 is essential for the survival of Xenopus pancreas, duodenum, and stomach progenitor cells., Wen L, Yang Y, Wang Y, Xu A, Wu D, Chen Y., Dev Dyn. August 1, 2010; 239 (8): 2198-207.   


Cloning and identification of tissue-specific expression of KCNN4 splice variants in rat colon., Barmeyer C, Rahner C, Yang Y, Sigworth FJ, Binder HJ, Rajendran VM., Am J Physiol Cell Physiol. August 1, 2010; 299 (2): C251-63.


Leu85 in the beta1-beta2 linker of ASIC1 slows activation and decreases the apparent proton affinity by stabilizing a closed conformation., Li T, Yang Y, Canessa CM., J Biol Chem. July 16, 2010; 285 (29): 22706-12.


Two residues in the extracellular domain convert a nonfunctional ASIC1 into a proton-activated channel., Li T, Yang Y, Canessa CM., Am J Physiol Cell Physiol. July 1, 2010; 299 (1): C66-73.


Molecular cloning and phylogenetic analysis of small GTPase protein Tscdc42 from Trichinella spiralis., Yang Y, Jian W, Qin W., Parasitol Res. March 1, 2010; 106 (4): 801-8.


Aldosterone mediates activation of the thiazide-sensitive Na-Cl cotransporter through an SGK1 and WNK4 signaling pathway., Rozansky DJ, Cornwall T, Subramanya AR, Rogers S, Yang YF, David LL, Zhu X, Yang CL, Ellison DH., J Clin Invest. September 1, 2009; 119 (9): 2601-12.


The external pore loop interacts with S6 and S3-S4 linker in domain 4 to assume an essential role in gating control and anticonvulsant action in the Na(+) channel., Yang YC, Hsieh JY, Kuo CC., J Gen Physiol. August 1, 2009; 134 (2): 95-113.   


The N-terminal domain of Slack determines the formation and trafficking of Slick/Slack heteromeric sodium-activated potassium channels., Chen H, Kronengold J, Yan Y, Gazula VR, Brown MR, Ma L, Ferreira G, Yang Y, Bhattacharjee A, Sigworth FJ, Salkoff L, Kaczmarek LK., J Neurosci. April 29, 2009; 29 (17): 5654-65.


Interaction of the aromatics Tyr-72/Trp-288 in the interface of the extracellular and transmembrane domains is essential for proton gating of acid-sensing ion channels., Li T, Yang Y, Canessa CM., J Biol Chem. February 13, 2009; 284 (7): 4689-94.   


TMEM16A confers receptor-activated calcium-dependent chloride conductance., Yang YD, Cho H, Koo JY, Tak MH, Cho Y, Shim WS, Park SP, Lee J, Lee B, Kim BM, Raouf R, Shin YK, Oh U., Nature. October 30, 2008; 455 (7217): 1210-5.


Conformational changes in a pore-lining helix coupled to cystic fibrosis transmembrane conductance regulator channel gating., Beck EJ, Yang Y, Yaemsiri S, Raghuram V., J Biol Chem. February 22, 2008; 283 (8): 4957-66.


A hydrophobic element secures S4 voltage sensor in position in resting Shaker K+ channels., Yang YC, Own CJ, Kuo CC., J Physiol. August 1, 2007; 582 (Pt 3): 1059-72.


Xom as a novel partner of Lef/Tcfs during dorsal-ventral patterning of the Xenopus embryo., Yang Y., Cell Res. April 1, 2007; 17 (4): 307-8.


Solution structure and functional characterization of jingzhaotoxin-XI: a novel gating modifier of both potassium and sodium channels., Liao Z, Yuan C, Deng M, Li J, Chen J, Yang Y, Hu W, Liang S., Biochemistry. December 26, 2006; 45 (51): 15591-600.

???pagination.result.page??? 1 2 ???pagination.result.next???