Click here to close Hello! We notice that you are using Internet Explorer, which is not supported by Xenbase and may cause the site to display incorrectly. We suggest using a current version of Chrome, FireFox, or Safari.

Profile Publications (41)
XB-PERS-3953

Publications By Keisuke Nakajima

???pagination.result.count???

???pagination.result.page??? 1


Effects of Thyroid Hormone Receptor α Gene Knockout on Hindlimb and Intestinal Development in Pre-Metamorphic Xenopus tropicalis Larvae., Ogawa S, Nakajima K, Furuno N, Tazawa I., Dev Growth Differ. February 1, 2026; 68 (2): e70043.


Universal Improvement of In Situ Hybridization Chain Reaction by Reducing Background Signals Caused by Single Probes., Kuboe Y, Nakanishi K, Tazawa I, Nakajima K., Dev Growth Differ. August 13, 2025; 67 (6): 336-343.


Mfge8 Knockout Affects Tail Resorption Speed During Xenopus Metamorphosis., Nishikawa A, Hara R, Saito H, Mu Y, Matsumoto M, Monden R, Yanagihara H, Nakajima K., Zoolog Sci. August 1, 2025; 42 (4):


Generation of translucent Xenopus tropicalis through triple knockout of pigmentation genes., Nakajima K, Tazawa I, Furuno N., Dev Growth Differ. December 1, 2023; 65 (9): 591-598.   


Intravital staining to detect mineralization in Xenopus tropicalis during and after metamorphosis., Nakajima K, Yabumoto S, Tazawa I, Furuno N., Dev Growth Differ. September 1, 2022; 64 (7): 368-378.   


Sperm MMP-2 is indispensable for fast electrical block to polyspermy at fertilization in Xenopus tropicalis., Watabe M, Hiraiwa A, Sakai M, Ueno T, Ueno S, Nakajima K, Yaoita Y, Iwao Y., Mol Reprod Dev. November 1, 2021; 88 (11): 744-757.


Generation of no-yellow-pigment Xenopus tropicalis by slc2a7 gene knockout., Nakajima K, Shimamura M, Furuno N., Dev Dyn. October 1, 2021; 250 (10): 1420-1431.   


Comprehensive RNA-Seq analysis of notochord-enriched genes induced during Xenopus tropicalis tail resorption., Nakajima K, Tanizaki Y, Luu N, Zhang H, Shi YB., Gen Comp Endocrinol. February 1, 2020; 287 113349.   


A unique role of thyroid hormone receptor β in regulating notochord resorption during Xenopus metamorphosis., Nakajima K, Tazawa I, Shi YB., Gen Comp Endocrinol. June 1, 2019; 277 66-72.   


Developmental gene expression patterns in the brain and liver of Xenopus tropicalis during metamorphosis climax., Yaoita Y, Nakajima K., Genes Cells. December 1, 2018; 23 (12): 998-1008.   


Thyroid Hormone Receptor α- and β-Knockout Xenopus tropicalis Tadpoles Reveal Subtype-Specific Roles During Development., Nakajima K, Tazawa I, Yaoita Y., Endocrinology. February 1, 2018; 159 (2): 733-743.   


An Inhibitor of Thyroid Hormone Synthesis Protects Tail Skin Grafts Transplanted to Syngenic Adult Frogs., Nakai Y, Nakajima K, Yaoita Y., Zoolog Sci. October 1, 2017; 34 (5): 414-418.


Mechanisms of tail resorption during anuran metamorphosis., Nakai Y, Nakajima K, Yaoita Y., Biomol Concepts. September 26, 2017; 8 (3-4): 179-183.


no privacy, a Xenopus tropicalis mutant, is a model of human Hermansky-Pudlak Syndrome and allows visualization of internal organogenesis during tadpole development., Nakayama T, Nakajima K, Cox A, Fisher M, Howell M, Fish MB, Yaoita Y, Grainger RM., Dev Biol. June 15, 2017; 426 (2): 472-486.   


Ouro proteins are not essential to tail regression during Xenopus tropicalis metamorphosis., Nakai Y, Nakajima K, Robert J, Yaoita Y., Genes Cells. March 1, 2016; 21 (3): 275-86.   


Xenopus pax6 mutants affect eye development and other organ systems, and have phenotypic similarities to human aniridia patients., Nakayama T, Fisher M, Nakajima K, Odeleye AO, Zimmerman KB, Fish MB, Yaoita Y, Chojnowski JL, Lauderdale JD, Netland PA, Grainger RM., Dev Biol. December 15, 2015; 408 (2): 328-44.   


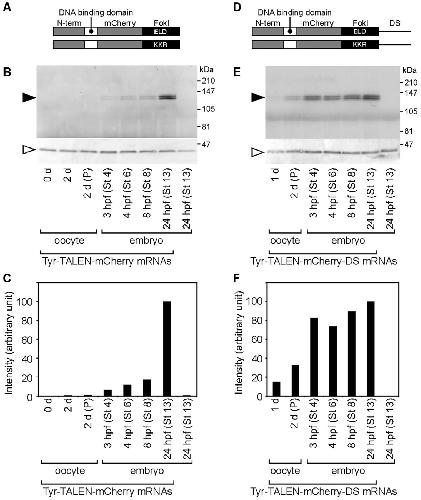
Development of a new approach for targeted gene editing in primordial germ cells using TALENs in Xenopus., Nakajima K, Yaoita Y., Biol Open. February 6, 2015; 4 (3): 259-66.   


Highly efficient gene knockout by injection of TALEN mRNAs into oocytes and host transfer in Xenopus laevis., Nakajima K, Yaoita Y., Biol Open. January 16, 2015; 4 (2): 180-5.   


Comparison of TALEN scaffolds in Xenopus tropicalis., Nakajima K, Yaoita Y., Biol Open. December 15, 2013; 2 (12): 1364-70.   


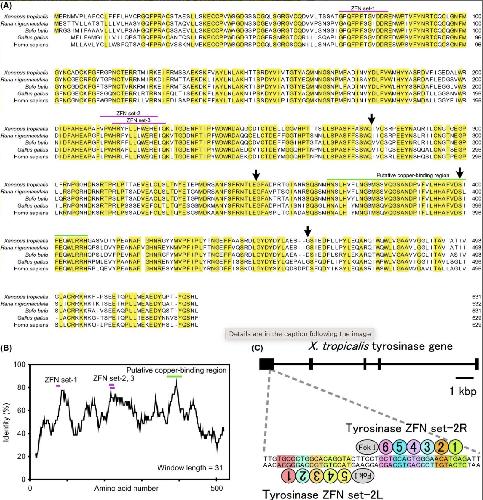
Targeted gene disruption in the Xenopus tropicalis genome using designed TALE nucleases., Nakajima K, Nakai Y, Okada M, Yaoita Y., Zoolog Sci. June 1, 2013; 30 (6): 455-60.


Expression of the amelogenin gene in the skin of Xenopus tropicalis., Okada M, Tazawa I, Nakajima K, Yaoita Y., Zoolog Sci. March 1, 2013; 30 (3): 154-9.   


Generation of albino Xenopus tropicalis using zinc-finger nucleases., Nakajima K, Nakajima T, Takase M, Yaoita Y., Dev Growth Differ. December 1, 2012; 54 (9): 777-84.   


Regulation of thyroid hormone sensitivity by differential expression of the thyroid hormone receptor during Xenopus metamorphosis., Nakajima K, Fujimoto K, Yaoita Y., Genes Cells. August 1, 2012; 17 (8): 645-59.   


Translational regulation by the 5'-UTR of thyroid hormone receptor α mRNA., Okada M, Nakajima K, Yaoita Y., J Biochem. May 1, 2012; 151 (5): 519-31.


NaCl flux between apical and basolateral side recruits claudin-1 to tight junction strands and regulates paracellular transport., Tokuda S, Miyazaki H, Nakajima K, Yamada T, Marunaka Y., Biochem Biophys Res Commun. March 12, 2010; 393 (3): 390-6.


Xenopus tropicalis: an ideal experimental animal in amphibia., Kashiwagi K, Kashiwagi A, Kurabayashi A, Hanada H, Nakajima K, Okada M, Takase M, Yaoita Y., Exp Anim. January 1, 2010; 59 (4): 395-405.


Regulation of paracellular Na+ and Cl(-) conductances by hydrostatic pressure., Tokuda S, Niisato N, Nagai T, Taruno A, Nakajima K, Miyazaki H, Yamada T, Hosogi S, Ohta M, Nishio K, Iwasaki Y, Marunaka Y., Cell Biol Int. September 1, 2009; 33 (9): 949-56.


Effects of hyperpolarization-activated channel blocker ZD7288 on polar excitations of frog sciatic nerve., Matsuda Y, Ang FY, Nakajima K, Kogure S., J Physiol Sci. April 1, 2008; 58 (2): 99-104.


Regulation of the paracellular Na+ and Cl- conductances by the NaCl-generated osmotic gradient in a manner dependent on the direction of osmotic gradients., Tokuda S, Niisato N, Nakajima K, Marunaka Y., Biochem Biophys Res Commun. February 8, 2008; 366 (2): 464-70.


Expression of matrix metalloproteinase genes in regressing or remodeling organs during amphibian metamorphosis., Fujimoto K, Nakajima K, Yaoita Y., Dev Growth Differ. February 1, 2007; 49 (2): 131-43.


One of the duplicated matrix metalloproteinase-9 genes is expressed in regressing tail during anuran metamorphosis., Fujimoto K, Nakajima K, Yaoita Y., Dev Growth Differ. May 1, 2006; 48 (4): 223-41.   


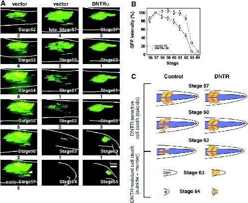
Programmed cell death during amphibian metamorphosis., Nakajima K, Fujimoto K, Yaoita Y., Semin Cell Dev Biol. April 1, 2005; 16 (2): 271-80.   


Involvement of caspase-9 in execution of the maternal program of apoptosis in Xenopus late blastulae overexpressed with S-adenosylmethionine decarboxylase., Takayama E, Higo T, Kai M, Fukasawa M, Nakajima K, Hara H, Tadakuma T, Igarashi K, Yaoita Y, Shiokawa K., Biochem Biophys Res Commun. December 24, 2004; 325 (4): 1367-75.   


Dual mechanisms governing muscle cell death in tadpole tail during amphibian metamorphosis., Nakajima K, Yaoita Y., Dev Dyn. June 1, 2003; 227 (2): 246-55.   


Structure, expression, and function of the Xenopus laevis caspase family., Nakajima K, Takahashi A, Yaoita Y., J Biol Chem. April 7, 2000; 275 (14): 10484-91.


Induction of apoptosis and CPP32 expression by thyroid hormone in a myoblastic cell line derived from tadpole tail., Yaoita Y, Nakajima K., J Biol Chem. February 21, 1997; 272 (8): 5122-7.


Mouse-Musashi-1, a neural RNA-binding protein highly enriched in the mammalian CNS stem cell., Sakakibara S, Imai T, Hamaguchi K, Okabe M, Aruga J, Nakajima K, Yasutomi D, Nagata T, Kurihara Y, Uesugi S, Miyata T, Ogawa M, Mikoshiba K, Okano H., Dev Biol. June 15, 1996; 176 (2): 230-42.


Molecular cloning and expression of a member of the aquaporin family with permeability to glycerol and urea in addition to water expressed at the basolateral membrane of kidney collecting duct cells., Ishibashi K, Sasaki S, Fushimi K, Uchida S, Kuwahara M, Saito H, Furukawa T, Nakajima K, Yamaguchi Y, Gojobori T., Proc Natl Acad Sci U S A. July 5, 1994; 91 (14): 6269-73.


Cloning, characterization, and chromosomal mapping of human aquaporin of collecting duct., Sasaki S, Fushimi K, Saito H, Saito F, Uchida S, Ishibashi K, Kuwahara M, Ikeuchi T, Inui K, Nakajima K., J Clin Invest. March 1, 1994; 93 (3): 1250-6.


Detection of receptors for murine B cell stimulatory factor 1 (BSF1): presence of functional receptors on CBA/N splenic B cells., Nakajima K, Hirano T, Koyama K, Kishimoto T., J Immunol. August 1, 1987; 139 (3): 774-9.


Induction of hyaluronic acid synthetase by estrogen in the mouse skin., Uzuka M, Nakajima K, Ohta S, Mori Y., Biochim Biophys Acta. April 3, 1981; 673 (4): 387-93.

???pagination.result.page??? 1