Click here to close Hello! We notice that you are using Internet Explorer, which is not supported by Xenbase and may cause the site to display incorrectly. We suggest using a current version of Chrome, FireFox, or Safari.

Profile Publications (28)
XB-PERS-3949

Publications By Akihiko Kashiwagi

???pagination.result.count???

???pagination.result.page??? 1


Novel predator-induced phenotypic plasticity by hemoglobin and physiological changes in the brain of Xenopus tropicalis., Mori T, Machida K, Kudou Y, Kimishima M, Sassa K, Goto-Inoue N, Minei R, Ogura A, Kobayashi Y, Kamiya K, Nakaya D, Yamamoto N, Kashiwagi A, Kashiwagi K., Front Physiol. January 1, 2023; 14 1178869.   


Long-term Xenopus laevis tadpole -heart-organ-culture: Physiological changes in cholinergic and adrenergic sensitivities of tadpole heart with thyroxine-treatment., Hanada H, Morishita F, Sanoh S, Kashiwagi K, Kashiwagi A., Curr Res Physiol. January 1, 2023; 6 100100.   


Amiodarone bioconcentration and suppression of metamorphosis in Xenopus., Sanoh S, Hanada H, Kashiwagi K, Mori T, Goto-Inoue N, Suzuki KT, Mori J, Nakamura N, Yamamoto T, Kitamura S, Kotake Y, Sugihara K, Ohta S, Kashiwagi A., Aquat Toxicol. November 1, 2020; 228 105623.


Predation threats for a 24-h period activated the extension of axons in the brains of Xenopus tadpoles., Mori T, Kitani Y, Hatakeyama D, Machida K, Goto-Inoue N, Hayakawa S, Yamamoto N, Kashiwagi K, Kashiwagi A., Sci Rep. July 16, 2020; 10 (1): 11737.   


Utilizing mass spectrometry imaging to map the thyroid hormones triiodothyronine and thyroxine in Xenopus tropicalis tadpoles., Goto-Inoue N, Sato T, Morisasa M, Kashiwagi A, Kashiwagi K, Sugiura Y, Sugiyama E, Suematsu M, Mori T., Anal Bioanal Chem. February 1, 2018; 410 (4): 1333-1340.


Correction: The constant threat from a non-native predator increases tail muscle and fast-start swimming performance in Xenopus tadpoles., Mori T, Yanagisawa Y, Kitani Y, Yamamoto G, Goto-Inoue N, Kimura T, Kashiwagi K, Kashiwagi A., Biol Open. January 16, 2018; 7 (1):


The constant threat from a non-native predator increases tail muscle and fast-start swimming performance in Xenopus tadpoles., Mori T, Yanagisawa Y, Kitani Y, Yamamoto G, Goto-Inoue N, Kimura T, Kashiwagi K, Kashiwagi A., Biol Open. November 15, 2017; 6 (11): 1726-1733.   


Developmental changes in drug-metabolizing enzyme expression during metamorphosis of Xenopus tropicalis., Mori J, Sanoh S, Kashiwagi K, Hanada H, Shigeta M, Suzuki KT, Yamamoto T, Kotake Y, Sugihara K, Kitamura S, Kashiwagi A, Ohta S., J Toxicol Sci. January 1, 2017; 42 (5): 605-613.


Metabolomic approach for identifying and visualizing molecular tissue markers in tadpoles of Xenopus tropicalis by mass spectrometry imaging., Goto-Inoue N, Kashiwagi A, Kashiwagi K, Mori T., Biol Open. September 15, 2016; 5 (9): 1252-9.   


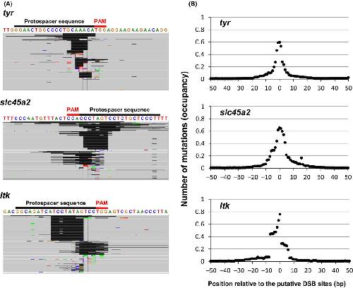
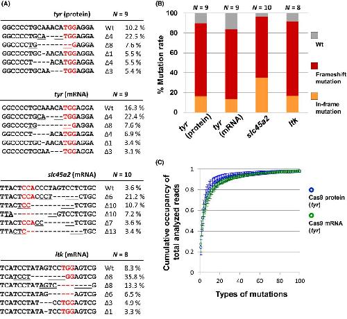
Rapid and efficient analysis of gene function using CRISPR-Cas9 in Xenopus tropicalis founders., Shigeta M, Sakane Y, Iida M, Suzuki M, Kashiwagi K, Kashiwagi A, Fujii S, Yamamoto T, Suzuki KT., Genes Cells. July 1, 2016; 21 (7): 755-71.   


Homeolog-specific targeted mutagenesis in Xenopus laevis using TALENs., Nakade S, Sakuma T, Sakane Y, Hara Y, Kurabayashi A, Kashiwagi K, Kashiwagi A, Yamamoto T, Obara M., In Vitro Cell Dev Biol Anim. October 1, 2015; 51 (9): 879-84.


Inbreeding Ratio and Genetic Relationships among Strains of the Western Clawed Frog, Xenopus tropicalis., Igawa T, Watanabe A, Suzuki A, Kashiwagi A, Kashiwagi K, Noble A, Guille M, Simpson DE, Horb ME, Fujii T, Sumida M., PLoS One. July 16, 2015; 10 (7): e0133963.   


Targeted mutagenesis of multiple and paralogous genes in Xenopus laevis using two pairs of transcription activator-like effector nucleases., Sakane Y, Sakuma T, Kashiwagi K, Kashiwagi A, Yamamoto T, Suzuki KT., Dev Growth Differ. January 1, 2014; 56 (1): 108-14.   


High efficiency TALENs enable F0 functional analysis by targeted gene disruption in Xenopus laevis embryos., Suzuki KT, Isoyama Y, Kashiwagi K, Sakuma T, Ochiai H, Sakamoto N, Furuno N, Kashiwagi A, Yamamoto T., Biol Open. May 15, 2013; 2 (5): 448-52.   


Acetyl-L-carnitine suppresses thyroid hormone-induced and spontaneous anuran tadpole tail shortening., Hanada H, Kobuchi H, Yamamoto M, Kashiwagi K, Katsu K, Utsumi T, Kashiwagi A, Sasaki J, Inoue M, Utsumi K., Hereditas. February 1, 2013; 150 (1): 1-9.


Characterization of a novel type I keratin gene and generation of transgenic lines with fluorescent reporter genes driven by its promoter/enhancer in Xenopus laevis., Suzuki KT, Kashiwagi K, Ujihara M, Marukane T, Tazaki A, Watanabe K, Mizuno N, Ueda Y, Kondoh H, Kashiwagi A, Mochii M., Dev Dyn. December 1, 2010; 239 (12): 3172-81.   


Xenopus tropicalis: an ideal experimental animal in amphibia., Kashiwagi K, Kashiwagi A, Kurabayashi A, Hanada H, Nakajima K, Okada M, Takase M, Yaoita Y., Exp Anim. January 1, 2010; 59 (4): 395-405.


Application of metamorphosis assay to a native Japanese amphibian species, Rana rugosa, for assessing effects of thyroid system affecting chemicals., Oka T, Miyahara M, Yamamoto J, Mitsui N, Fujii T, Tooi O, Kashiwagi K, Takase M, Kashiwagi A, Iguchi T., Ecotoxicol Environ Saf. July 1, 2009; 72 (5): 1400-5.


Molecular features of thyroid hormone-regulated skin remodeling in Xenopus laevis during metamorphosis., Suzuki K, Machiyama F, Nishino S, Watanabe Y, Kashiwagi K, Kashiwagi A, Yoshizato K., Dev Growth Differ. May 1, 2009; 51 (4): 411-27.   


Effect of atrazine on metamorphosis and sexual differentiation in Xenopus laevis., Oka T, Tooi O, Mitsui N, Miyahara M, Ohnishi Y, Takase M, Kashiwagi A, Shinkai T, Santo N, Iguchi T., Aquat Toxicol. May 30, 2008; 87 (4): 215-26.


Effects of hypergravity environments on amphibian development, gene expression and apoptosis., Kawakami S, Kashiwagi K, Furuno N, Yamashita M, Kashiwagi A., Comp Biochem Physiol A Mol Integr Physiol. September 1, 2006; 145 (1): 65-72.


Development of metamorphosis assay using Silurana tropicalis for the detection of thyroid system-disrupting chemicals., Mitsui N, Fujii T, Miyahara M, Oka T, Kashiwagi A, Kashiwagi K, Hanada H, Urushitani H, Santo N, Tooi O, Iguchi T., Ecotoxicol Environ Saf. July 1, 2006; 64 (3): 281-7.


Stable knock-down of vomeronasal receptor genes in transgenic Xenopus tadpoles., Kashiwagi A, Kashiwagi K, Saito S, Date-Ito A, Ichikawa M, Mori Y, Hagino-Yamagishi K., Biochem Biophys Res Commun. June 23, 2006; 345 (1): 140-7.   


Effects of nonylphenol and triclosan on production of plasma vitellogenin and testosterone in male South African clawed frogs (Xenopus laevis)., Matsumura N, Ishibashi H, Hirano M, Nagao Y, Watanabe N, Shiratsuchi H, Kai T, Nishimura T, Kashiwagi A, Arizono K., Biol Pharm Bull. September 1, 2005; 28 (9): 1748-51.


Effects of high gravity on amphibian development., Kashiwagi A, Hanada H, Kawakami S, Kubo H, Shinkai T, Fujii H, Kashiwagi K., Biol Sci Space. October 1, 2003; 17 (3): 215-6.


Metal ion-responsive transgenic Xenopus laevis as an environmental monitoring animal., Oofusa K, Tooi O, Kashiwagi A, Kashiwagi K, Kondo Y, Obara M, Yoshizato K., Environ Toxicol Pharmacol. April 1, 2003; 13 (3): 153-159.


Expression of thyroid hormone receptor betaA gene assayed by transgenic Xenopus laevis carrying its promoter sequences., Oofusa K, Tooi O, Kashiwagi A, Kashiwagi K, Kondo Y, Watanabe Y, Sawada T, Fujikawa K, Yoshizato K., Mol Cell Endocrinol. July 5, 2001; 181 (1-2): 97-110.


Large-scale evaluation of imprinting status in the Prader-Willi syndrome region: an imprinted direct repeat cluster resembling small nucleolar RNA genes., Meguro M, Mitsuya K, Nomura N, Kohda M, Kashiwagi A, Nishigaki R, Yoshioka H, Nakao M, Oishi M, Oshimura M., Hum Mol Genet. February 15, 2001; 10 (4): 383-94.

???pagination.result.page??? 1