Click here to close Hello! We notice that you are using Internet Explorer, which is not supported by Xenbase and may cause the site to display incorrectly. We suggest using a current version of Chrome, FireFox, or Safari.

Profile Publications (72)
XB-PERS-3945

Publications By Wen-Chang Li

???pagination.result.count???

???pagination.result.page??? 1 2 ???pagination.result.next???


Natural degradation of RNA polymerase II is essential for oocyte chromatin reorganization and maternal-to-zygotic transition., Wang J, Li W, Guo J, Xu X, Lin G, Li B, So C., Nat Commun. December 12, 2025; 17 (1): 720.


Beyond locomotion: How specialized motor patterns enable a vertebrate to struggle free from capture., Farjami S, Palyanov A, Zhang HY, Saccomanno V, Merrison-Hort R, Ferrario A, Borisyuk R, Tabak J, Li WC., iScience. November 19, 2025; 28 (12): 114068.


Plasma membrane CYBDOM proteins catalyse apoplastic AsA regeneration and interact with RbohD to activate autophagy and drought tolerance in plants., Chen X, Jin S, Du H, Liu Z, Hou C, Tang L, Wang Y, Wang Y, Yang Z, Zhao T, Ma J, Zhang L, Li M, Qi D, Li W, Wang X, Sun R, Moore JP, Liu Y, Lin J, Deng X., Nat Plants. August 1, 2025; 11 (8): 1681-1699.


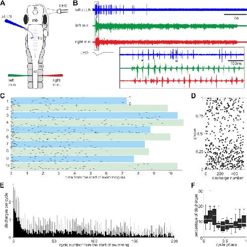
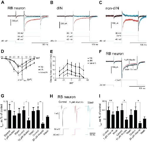
Mechanisms Underlying the Recruitment of Inhibitory Interneurons in Fictive Swimming in Developing Xenopus laevis Tadpoles., Ferrario A, Saccomanno V, Zhang HY, Borisyuk R, Li WC., J Neurosci. February 22, 2023; 43 (8): 1387-1404.   


Enhanced C-To-T and A-To-G Base Editing in Mitochondrial DNA with Engineered DdCBE and TALED., Wei Y, Jin M, Huang S, Yao F, Ren N, Xu K, Li S, Gao P, Zhou Y, Chen Y, Yang H, Li W, Xu C, Zhang M, Wang X., Adv Sci (Weinh). January 20, 2023; 11 (3): e2304113.   


Single-cell sequencing reveals the evolution of immune molecules across multiple vertebrate species., Jiao A, Zhang C, Wang X, Sun L, Liu H, Su Y, Lei L, Li W, Ding R, Ding C, Dou M, Tian P, Sun C, Yang X, Zhang L, Zhang B., J Adv Res. January 4, 2023; 55 73-87.   


Anesthesia for Echocardiography and Magnetic Resonance Imaging in the African Clawed Frog (Xenopus laevis)., Corno AF, Flores NE, Li W, Gomez TH, Salazar JD., Comp Med. August 1, 2022; 72 (4): 243-247.


Ventx Family and Its Functional Similarities with Nanog: Involvement in Embryonic Development and Cancer Progression., Kumar S, Kumar V, Li W, Kim J., Int J Mol Sci. March 1, 2022; 23 (5):   


The early development and physiology of Xenopus laevis tadpole lateral line system., Saccomanno V, Love H, Sylvester A, Li WC., J Neurophysiol. November 1, 2021; 126 (5): 1814-1830.   


Making In Situ Whole-Cell Patch-Clamp Recordings from Xenopus laevis Tadpole Neurons., Li WC., Cold Spring Harb Protoc. October 1, 2021; 2021 (10):


The decision to move: response times, neuronal circuits and sensory memory in a simple vertebrate., Roberts A, Borisyuk R, Buhl E, Ferrario A, Koutsikou S, Li WC, Soffe SR., Proc Biol Sci. March 27, 2019; 286 (1899): 20190297.


Stimulation of Single, Possible CHX10 Hindbrain Neurons Turns Swimming On and Off in Young Xenopus Tadpoles., Li WC, Soffe SR., Front Cell Neurosci. January 1, 2019; 13 47.   


A simple decision to move in response to touch reveals basic sensory memory and mechanisms for variable response times., Koutsikou S, Merrison-Hort R, Buhl E, Ferrario A, Li WC, Borisyuk R, Soffe SR, Roberts A., J Physiol. December 1, 2018; 596 (24): 6219-6233.   


Bifurcations of Limit Cycles in a Reduced Model of the Xenopus Tadpole Central Pattern Generator., Ferrario A, Merrison-Hort R, Soffe SR, Li WC, Borisyuk R., J Math Neurosci. July 18, 2018; 8 (1): 10.   


Muscarinic modulation of the Xenopus laevis tadpole spinal mechanosensory pathway., Porter NJ, Li WC., Brain Res Bull. May 1, 2018; 139 278-284.


To swim or not to swim: A population-level model of Xenopus tadpole decision making and locomotor behaviour., Borisyuk R, Merrison-Hort R, Soffe SR, Koutsikou S, Li WC., Biosystems. November 1, 2017; 161 3-14.   


The modulation of two motor behaviors by persistent sodium currents in Xenopus laevis tadpoles., Svensson E, Jeffreys H, Li WC., J Neurophysiol. July 1, 2017; 118 (1): 121-130.   


Mechanosensory Stimulation Evokes Acute Concussion-Like Behavior by Activating GIRKs Coupled to Muscarinic Receptors in a Simple Vertebrate., Li WC, Zhu XY, Ritson E., eNeuro. January 1, 2017; 4 (2):   


Mechanisms underlying the activity-dependent regulation of locomotor network performance by the Na+ pump., Zhang HY, Picton L, Li WC, Sillar KT., Sci Rep. November 6, 2015; 5 16188.   


Selective Gating of Neuronal Activity by Intrinsic Properties in Distinct Motor Rhythms., Li WC., J Neurosci. July 8, 2015; 35 (27): 9799-810.


The generation of antiphase oscillations and synchrony by a rebound-based vertebrate central pattern generator., Li WC, Merrison-Hort R, Zhang HY, Borisyuk R., J Neurosci. April 23, 2014; 34 (17): 6065-77.


Behavioral observation of Xenopus tadpole swimming for neuroscience labs., Li WC, Wagner M, Porter NJ., J Undergrad Neurosci Educ. March 15, 2014; 12 (2): A107-13.


Fast silencing reveals a lost role for reciprocal inhibition in locomotion., Moult PR, Cottrell GA, Li WC., Neuron. January 9, 2013; 77 (1): 129-40.   


Calcium- and voltage-gated potassium (BK) channel activators in the 5β-cholanic acid-3α-ol analogue series with modifications in the lateral chain., Bukiya AN, Patil SA, Li W, Miller DD, Dopico AM., ChemMedChem. October 1, 2012; 7 (10): 1784-92.


The control of locomotor frequency by excitation and inhibition., Li WC, Moult PR., J Neurosci. May 2, 2012; 32 (18): 6220-30.


A functional scaffold of CNS neurons for the vertebrates: the developing Xenopus laevis spinal cord., Roberts A, Li WC, Soffe SR., Dev Neurobiol. April 1, 2012; 72 (4): 575-84.   


Generation of locomotion rhythms without inhibition in vertebrates: the search for pacemaker neurons., Li WC., Integr Comp Biol. December 1, 2011; 51 (6): 879-89.


Induced pluripotent stem cells can be used to model the genomic imprinting disorder Prader-Willi syndrome., Yang J, Cai J, Zhang Y, Wang X, Li W, Xu J, Li F, Guo X, Deng K, Zhong M, Chen Y, Lai L, Pei D, Esteban MA., J Biol Chem. December 17, 2010; 285 (51): 40303-11.


Specific brainstem neurons switch each other into pacemaker mode to drive movement by activating NMDA receptors., Li WC, Roberts A, Soffe SR., J Neurosci. December 8, 2010; 30 (49): 16609-20.


How neurons generate behavior in a hatchling amphibian tadpole: an outline., Roberts A, Li WC, Soffe SR., Front Behav Neurosci. June 28, 2010; 4 16.   


Dissecting the M phase-specific phosphorylation of serine-proline or threonine-proline motifs., Wu CF, Wang R, Liang Q, Liang J, Li W, Jung SY, Qin J, Lin SH, Kuang J., Mol Biol Cell. May 1, 2010; 21 (9): 1470-81.   


Defining the excitatory neurons that drive the locomotor rhythm in a simple vertebrate: insights into the origin of reticulospinal control., Soffe SR, Roberts A, Li WC., J Physiol. October 15, 2009; 587 (Pt 20): 4829-44.   


EF hands at the N-lobe of calmodulin are required for both SK channel gating and stable SK-calmodulin interaction., Li W, Halling DB, Hall AW, Aldrich RW., J Gen Physiol. October 1, 2009; 134 (4): 281-93.   


Electrical coupling synchronises spinal motoneuron activity during swimming in hatchling Xenopus tadpoles., Zhang HY, Li WC, Heitler WJ, Sillar KT., J Physiol. September 15, 2009; 587 (Pt 18): 4455-66.


Genetic mouse models to investigate cell cycle regulation., Li W, Kotoshiba S, Kaldis P., Transgenic Res. August 1, 2009; 18 (4): 491-8.


The G314S KCNQ1 mutation exerts a dominant-negative effect on expression of KCNQ1 channels in oocytes., Li W, Du R, Wang QF, Tian L, Yang JG, Song ZF., Biochem Biophys Res Commun. May 29, 2009; 383 (2): 206-9.


Locomotor rhythm maintenance: electrical coupling among premotor excitatory interneurons in the brainstem and spinal cord of young Xenopus tadpoles., Li WC, Roberts A, Soffe SR., J Physiol. April 15, 2009; 587 (Pt 8): 1677-93.   


Activation of the SK potassium channel-calmodulin complex by nanomolar concentrations of terbium., Li W, Aldrich RW., Proc Natl Acad Sci U S A. January 27, 2009; 106 (4): 1075-80.


Origin of excitatory drive to a spinal locomotor network., Roberts A, Li WC, Soffe SR, Wolf E., Brain Res Rev. January 1, 2008; 57 (1): 22-8.


Negative allosteric modulation of nicotinic acetylcholine receptors blocks nicotine self-administration in rats., Yoshimura RF, Hogenkamp DJ, Li WY, Tran MB, Belluzzi JD, Whittemore ER, Leslie FM, Gee KW., J Pharmacol Exp Ther. December 1, 2007; 323 (3): 907-15.


Reconfiguration of a vertebrate motor network: specific neuron recruitment and context-dependent synaptic plasticity., Li WC, Sautois B, Roberts A, Soffe SR., J Neurosci. November 7, 2007; 27 (45): 12267-76.


Neuroactive steroids and human recombinant rho1 GABAC receptors., Li W, Jin X, Covey DF, Steinbach JH., J Pharmacol Exp Ther. October 1, 2007; 323 (1): 236-47.


Axon and dendrite geography predict the specificity of synaptic connections in a functioning spinal cord network., Li WC, Cooke T, Sautois B, Soffe SR, Borisyuk R, Roberts A., Neural Dev. September 10, 2007; 2 17.   


Characterization of voltage-and Ca2+-activated K+ channels in rat dorsal root ganglion neurons., Li W, Gao SB, Lv CX, Wu Y, Guo ZH, Ding JP, Xu T., J Cell Physiol. August 1, 2007; 212 (2): 348-57.


State-dependent block of BK channels by synthesized shaker ball peptides., Li W, Aldrich RW., J Gen Physiol. October 1, 2006; 128 (4): 423-41.   


Enantiomers of neuroactive steroids support a specific interaction with the GABA-C receptor as the mechanism of steroid action., Li W, Covey DF, Alakoskela JM, Kinnunen PK, Steinbach JH., Mol Pharmacol. June 1, 2006; 69 (6): 1779-82.


Persistent responses to brief stimuli: feedback excitation among brainstem neurons., Li WC, Soffe SR, Wolf E, Roberts A., J Neurosci. April 12, 2006; 26 (15): 4026-35.


Inhibitory effect of rhynchophylline on human ether-a-go-go related gene channel., Gui L, Li ZW, Du R, Yuan GH, Li W, Ren FX, Li J, Yang JG., Sheng Li Xue Bao. October 25, 2005; 57 (5): 648-52.


Gelsolin mediates calcium-dependent disassembly of Listeria actin tails., Larson L, Arnaudeau S, Gibson B, Li W, Krause R, Hao B, Bamburg JR, Lew DP, Demaurex N, Southwick F., Proc Natl Acad Sci U S A. February 8, 2005; 102 (6): 1921-6.


Activation of FAK and Src are receptor-proximal events required for netrin signaling., Li W, Lee J, Vikis HG, Lee SH, Liu G, Aurandt J, Shen TL, Fearon ER, Guan JL, Han M, Rao Y, Hong K, Guan KL., Nat Neurosci. November 1, 2004; 7 (11): 1213-21.

???pagination.result.page??? 1 2 ???pagination.result.next???