Click here to close Hello! We notice that you are using Internet Explorer, which is not supported by Xenbase and may cause the site to display incorrectly. We suggest using a current version of Chrome, FireFox, or Safari.

Profile Publications (5)
XB-PERS-3924

Publications By James N Cobley

???pagination.result.count???

???pagination.result.page??? 1


RedoxiFluor: A microplate technique to quantify target-specific protein thiol redox state in relative percentage and molar terms., Tuncay A, Noble A, Guille M, Cobley JN., Free Radic Biol Med. March 1, 2022; 181 118-129.   


ALISA: A microplate assay to measure protein thiol redox state., Noble A, Guille M, Cobley JN., Free Radic Biol Med. October 1, 2021; 174 272-280.   


Reversible Thiol Oxidation Inhibits the Mitochondrial ATP Synthase in Xenopus Laevis Oocytes., Cobley J, Noble A, Bessell R, Guille M, Husi H., Antioxidants (Basel). March 5, 2020; 9 (3):   


Catalyst-free Click PEGylation reveals substantial mitochondrial ATP synthase sub-unit alpha oxidation before and after fertilisation., Cobley JN, Noble A, Jimenez-Fernandez E, Valdivia Moya MT, Guille M, Husi H., Redox Biol. September 1, 2019; 26 101258.   


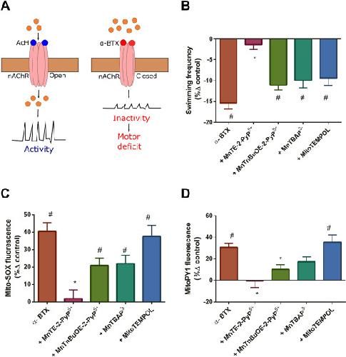
Mitochondrial ROS cause motor deficits induced by synaptic inactivity: Implications for synapse pruning., Sidlauskaite E, Gibson JW, Megson IL, Whitfield PD, Tovmasyan A, Batinic-Haberle I, Murphy MP, Moult PR, Cobley JN., Redox Biol. June 1, 2018; 16 344-351.   

???pagination.result.page??? 1