Click here to close Hello! We notice that you are using Internet Explorer, which is not supported by Xenbase and may cause the site to display incorrectly. We suggest using a current version of Chrome, FireFox, or Safari.

Profile Publications (116)
XB-PERS-3915

Publications By Johné Liu

???pagination.result.count???

???pagination.result.page??? 1 2 3 ???pagination.result.next???


Brain implantation of soft bioelectronics via embryonic development., Sheng H, Liu R, Li Q, Lin Z, He Y, Blum TS, Zhao H, Tang X, Wang W, Jin L, Wang Z, Hsiao E, Le Floch P, Shen H, Lee AJ, Jonas-Closs RA, Briggs J, Liu S, Solomon D, Wang X, Whited JL, Lu N, Liu J., Nature. June 11, 2025;


Seven Theorems of Joseph G. Gall., Liu JL., Exp Cell Res. November 18, 2024; 114343.


Xenopus cell-free extracts and their applications in cell biology study., Liu J, Zhang C., Biophys Rep. August 31, 2023; 9 (4): 195-205.   


SMOC-1 interacts with both BMP and glypican to regulate BMP signaling in C. elegans., DeGroot MS, Williams B, Chang TY, Maas Gamboa ML, Larus IM, Hong G, Fromme JC, Liu J., PLoS Biol. August 1, 2023; 21 (8): e3002272.   


Response of Odorant Receptors with Phenylacetaldehyde and the Effects on the Behavior of the Rice Water Weevil (Lissorhoptrus oryzophilus)., Zhang X, Wang X, Zhao S, Fang K, Wang Z, Liu J, Xi J, Wang S, Zhang J., J Agric Food Chem. April 3, 2023; 71 (17): 6541-6551.


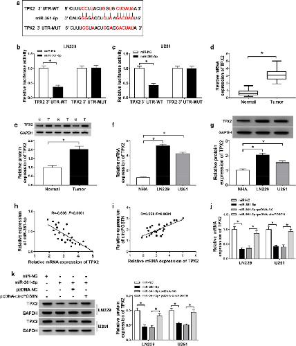
LncRNA KCNQ1OT1 enhances the radioresistance of lung squamous cell carcinoma by targeting the miR-491-5p/TPX2-RNF2 axis., Liu J, Jiang M, Guan J, Wang Y, Yu W, Hu Y, Zhang X, Yang J., J Thorac Dis. October 1, 2022; 14 (10): 4081-4095.   


Metalloprotease ADAM9 cleaves ephrin-B ligands and differentially regulates Wnt and mTOR signaling downstream of Akt kinase in colorectal cancer cells., Chandrasekera P, Perfetto M, Lu C, Zhuo M, Bahudhanapati H, Li J, Chen WC, Kulkarni P, Christian L, Liu J, Yien YY, Yu C, Wei S., J Biol Chem. August 1, 2022; 298 (8): 102225.   


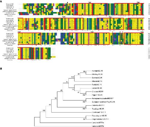
Pharmacological Modulation of Melanocortin 1 Receptor Signaling by Mrap Proteins in Xenopus tropicalis., Tai X, Zhang Y, Yao J, Li X, Liu J, Han J, Lyu J, Lin G, Zhang C., Front Endocrinol (Lausanne). January 1, 2022; 13 892407.   


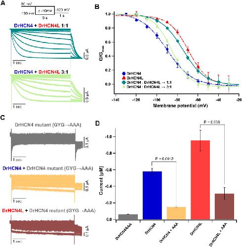
Two HCN4 Channels Play Functional Roles in the Zebrafish Heart., Liu J, Kasuya G, Zempo B, Nakajo K., Front Physiol. January 1, 2022; 13 901571.   


A plasma membrane transporter coordinates phosphate reallocation and grain filling in cereals., Ma B, Zhang L, Gao Q, Wang J, Li X, Wang H, Liu Y, Lin H, Liu J, Wang X, Li Q, Deng Y, Tang W, Luan S, He Z., Nat Genet. June 1, 2021; 53 (6): 906-915.


Overexpression of TPX2 predicts poor clinical outcome and is associated with immune infiltration in hepatic cell cancer., Zhu H, Liu J, Feng J, Zhang Q, Bian T, Li X, Sun H, Zhang J, Liu Y., Medicine (Baltimore). December 4, 2020; 99 (49): e23554.   


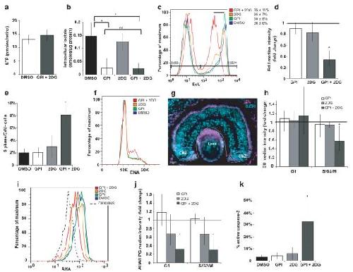
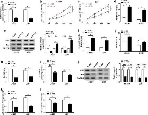
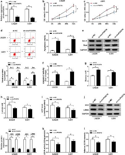
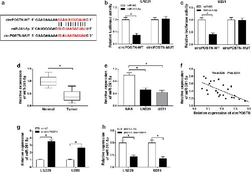
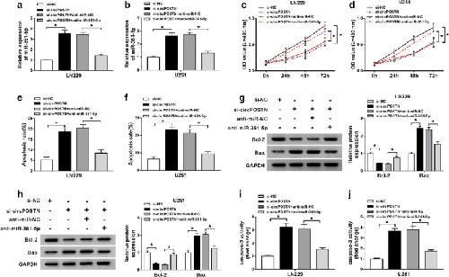
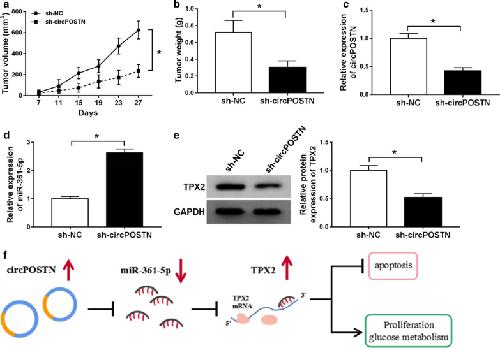
CircPOSTN/miR-361-5p/TPX2 axis regulates cell growth, apoptosis and aerobic glycolysis in glioma cells., Long N, Chu L, Jia J, Peng S, Gao Y, Yang H, Yang Y, Zhao Y, Liu J., Cancer Cell Int. August 6, 2020; 20 374.   


Three Host Plant Volatiles, Hexanal, Lauric Acid, and Tetradecane, are Detected by an Antenna-Biased Expressed Odorant Receptor 27 in the Dark Black Chafer Holotrichia parallela., Wang X, Wang S, Yi J, Li Y, Liu J, Wang J, Xi J., J Agric Food Chem. July 15, 2020; 68 (28): 7316-7323.


A doublecortin-domain protein of Toxoplasma and its orthologues bind to and modify the structure and organization of tubulin polymers., Leung JM, Nagayasu E, Hwang YC, Liu J, Pierce PG, Phan IQ, Prentice RA, Murray JM, Hu K., BMC Mol Cell Biol. February 28, 2020; 21 (1): 8.   


CPEB3 regulates the proliferation and apoptosis of bovine cumulus cells., Wang Y, Chen CZ, Fu XH, Liu JB, Peng YX, Wang YJ, Han DX, Zhang Z, Yuan B, Gao Y, Jiang H, Zhang JB., Anim Sci J. January 1, 2020; 91 (1): e13416.


Analysis of long non-coding RNA involved in atrazine-induced testicular degeneration of Xenopus laevis., Sai L, Qu B, Zhang J, Liu J, Jia Q, Bo C, Zhang Y, Yu G, Han R, Peng C., Environ Toxicol. April 1, 2019; 34 (4): 505-512.


Gene Expression Program Underlying Tail Resorption During Thyroid Hormone-Dependent Metamorphosis of the Ornamented Pygmy Frog Microhyla fissipes., Wang S, Liu L, Liu J, Zhu W, Tanizaki Y, Fu L, Bao L, Shi YB, Jiang J., Front Endocrinol (Lausanne). January 1, 2019; 10 11.   


Identification and functional characterization of D-fructose receptor in an egg parasitoid, Trichogramma chilonis., Liu J, Wu H, Yi J, Jiang D, Zhang G., PLoS One. January 1, 2019; 14 (6): e0217493.   


Structural Basis of Smoothened Activation in Hedgehog Signaling., Huang P, Zheng S, Wierbowski BM, Kim Y, Nedelcu D, Aravena L, Liu J, Kruse AC, Salic A., Cell. July 12, 2018; 174 (2): 312-324.e16.


Influenza D virus M2 protein exhibits ion channel activity in Xenopus laevis oocytes., Kesinger E, Liu J, Jensen A, Chia CP, Demers A, Moriyama H., PLoS One. June 21, 2018; 13 (6): e0199227.   


The crystal structure of full-length Sizzled from Xenopus laevis yields insights into Wnt-antagonistic function of secreted Frizzled-related proteins., Bu Q, Li Z, Zhang J, Xu F, Liu J, Liu H., J Biol Chem. September 29, 2017; 292 (39): 16055-16069.


Role of individual disulfide bridges in the conformation and activity of spinoxin (α-KTx6.13), a potassium channel toxin from Heterometrus spinifer scorpion venom., Yamaguchi Y, Peigneur S, Liu J, Uemura S, Nose T, Nirthanan S, Gopalakrishnakone P, Tytgat J, Sato K., Toxicon. November 1, 2016; 122 31-38.


Cellular Cholesterol Directly Activates Smoothened in Hedgehog Signaling., Huang P, Nedelcu D, Watanabe M, Jao C, Kim Y, Liu J, Salic A., Cell. August 25, 2016; 166 (5): 1176-1187.e14.


Early ketamine exposure results in cardiac enlargement and heart dysfunction in Xenopus embryos., Guo R, Liu G, Du M, Shi Y, Jiang P, Liu X, Liu L, Liu J, Xu Y., BMC Anesthesiol. April 18, 2016; 16 23.   


Atrazine and malathion shorten the maturation process of Xenopus laevis oocytes and have an adverse effect on early embryo development., Ji Q, Lee J, Lin YH, Jing G, Tsai LJ, Chen A, Hetrick L, Jocoy D, Liu J., Toxicol In Vitro. April 1, 2016; 32 63-9.


Distinct Hypnotic Recoveries After Infusions of Methoxycarbonyl Etomidate and Cyclopropyl Methoxycarbonyl Metomidate: The Role of the Metabolite., Pejo E, Liu J, Lin X, Raines DE., Anesth Analg. April 1, 2016; 122 (4): 1008-14.


Tet3 Reads 5-Carboxylcytosine through Its CXXC Domain and Is a Potential Guardian against Neurodegeneration., Jin SG, Zhang ZM, Dunwell TL, Harter MR, Wu X, Johnson J, Li Z, Liu J, Szabó PE, Lu Q, Xu GL, Song J, Pfeifer GP., Cell Rep. January 26, 2016; 14 (3): 493-505.


Activation of calcium- and voltage-gated potassium channels of large conductance by leukotriene B4., Bukiya AN, McMillan J, Liu J, Shivakumar B, Parrill AL, Dopico AM., J Biol Chem. December 19, 2014; 289 (51): 35314-25.


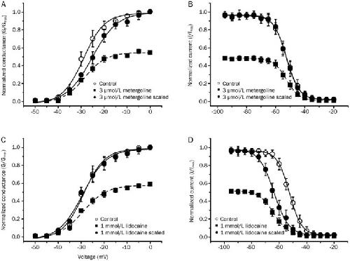
Metergoline inhibits the neuronal Nav1.2 voltage-dependent Na(+) channels expressed in Xenopus oocytes., Lee JH, Liu J, Shin M, Hong M, Nah SY, Bae H., Acta Pharmacol Sin. July 1, 2014; 35 (7): 862-8.   


Lack of negatively charged residues at the external mouth of Kir2.2 channels enable the voltage-dependent block by external Mg2+., Li J, Xie X, Liu J, Yu H, Zhang S, Zhan Y, Zhang H, Logothetis DE, An H., PLoS One. January 1, 2014; 9 (10): e111372.   


Transmembrane water-flux through SLC4A11: a route defective in genetic corneal diseases., Vilas GL, Loganathan SK, Liu J, Riau AK, Young JD, Mehta JS, Vithana EN, Casey JR., Hum Mol Genet. November 15, 2013; 22 (22): 4579-90.   


Discovery of a selective NaV1.7 inhibitor from centipede venom with analgesic efficacy exceeding morphine in rodent pain models., Yang S, Xiao Y, Kang D, Liu J, Li Y, Undheim EA, Klint JK, Rong M, Lai R, King GF., Proc Natl Acad Sci U S A. October 22, 2013; 110 (43): 17534-9.


Oxysterol binding to the extracellular domain of Smoothened in Hedgehog signaling., Nedelcu D, Liu J, Xu Y, Jao C, Salic A., Nat Chem Biol. September 1, 2013; 9 (9): 557-64.   


Repulsive guidance molecules (RGMs) and neogenin in bone morphogenetic protein (BMP) signaling., Tian C, Liu J., Mol Reprod Dev. September 1, 2013; 80 (9): 700-17.


Phosphorylation of Dishevelled by protein kinase RIPK4 regulates Wnt signaling., Huang X, McGann JC, Liu BY, Hannoush RN, Lill JR, Pham V, Newton K, Kakunda M, Liu J, Yu C, Hymowitz SG, Hongo JA, Wynshaw-Boris A, Polakis P, Harland RM, Dixit VM., Science. March 22, 2013; 339 (6126): 1441-5.


Distinct sensitivity of slo1 channel proteins to ethanol., Liu J, Bukiya AN, Kuntamallappanavar G, Singh AK, Dopico AM., Mol Pharmacol. January 1, 2013; 83 (1): 235-44.


Induction of human lampbrush chromosomes., Liu JL, Gall JG., Chromosome Res. December 1, 2012; 20 (8): 971-8.


Metabolic differentiation in the embryonic retina., Agathocleous M, Love NK, Randlett O, Harris JJ, Liu J, Murray AJ, Harris WA., Nat Cell Biol. August 1, 2012; 14 (8): 859-64.   


In vivo and in vitro pharmacological studies of methoxycarbonyl-carboetomidate., Pejo E, Cotten JF, Kelly EW, Le Ge R, Cuny GD, Laha JK, Liu J, Lin XJ, Raines DE., Anesth Analg. August 1, 2012; 115 (2): 297-304.


Mutations in SLC20A2 link familial idiopathic basal ganglia calcification with phosphate homeostasis., Wang C, Li Y, Shi L, Ren J, Patti M, Wang T, de Oliveira JR, Sobrido MJ, Quintáns B, Baquero M, Cui X, Zhang XY, Wang L, Xu H, Wang J, Yao J, Dai X, Liu J, Zhang L, Ma H, Gao Y, Ma X, Feng S, Liu M, Wang QK, Forster IC, Zhang X, Liu JY., Nat Genet. February 12, 2012; 44 (3): 254-6.


Histological observation on unique phenotypes of malformation induced in Xenopus tropicalis larvae by tributyltin., Liu J, Cao Q, Yuan J, Zhang X, Yu L, Shi H., J Environ Sci (China). January 1, 2012; 24 (2): 195-202.


Xenopus as a model system for the study of GOLPH2/GP73 function: Xenopus GOLPH2 is required for pronephros development., Li L, Wen L, Gong Y, Mei G, Liu J, Chen Y, Peng T., PLoS One. January 1, 2012; 7 (6): e38939.   


Teratogenic effects of triphenyltin on embryos of amphibian (Xenopus tropicalis): a phenotypic comparison with the retinoid X and retinoic acid receptor ligands., Yu L, Zhang X, Yuan J, Cao Q, Liu J, Zhu P, Shi H., J Hazard Mater. September 15, 2011; 192 (3): 1860-8.


Local anesthetic inhibits hyperpolarization-activated cationic currents., Meng QT, Xia ZY, Liu J, Bayliss DA, Chen X., Mol Pharmacol. May 1, 2011; 79 (5): 866-73.


Soluble factors from IL-1β-stimulated astrocytes activate NR1a/NR2B receptors: implications for HIV-1-induced neurodegeneration., Jing T, Wu L, Borgmann K, Surendran S, Ghorpade A, Liu J, Xiong H., Biochem Biophys Res Commun. November 12, 2010; 402 (2): 241-6.


A new subfamily of conotoxins belonging to the A-superfamily., Peng C, Ye M, Wang Y, Shao X, Yuan D, Liu J, Hawrot E, Wang C, Chi C., Peptides. November 1, 2010; 31 (11): 2009-16.


Chemical synthesis and characterization of two α4/7-conotoxins., Peng C, Chen W, Sanders T, Chew G, Liu J, Hawrot E, Chi C., Acta Biochim Biophys Sin (Shanghai). October 1, 2010; 42 (10): 745-53.


Teratogenic effects of tetrabromobisphenol A on Xenopus tropicalis embryos., Shi H, Qian L, Guo S, Zhang X, Liu J, Cao Q., Comp Biochem Physiol C Toxicol Pharmacol. June 1, 2010; 152 (1): 62-8.


Identification and preliminary functional analysis of alternative splicing of Siah1 in Xenopus laevis., Wen L, Liu J, Chen Y, Wu D., Biochem Biophys Res Commun. May 28, 2010; 396 (2): 419-24.   


Effects of tributyltin (TBT) on Xenopus tropicalis embryos at environmentally relevant concentrations., Guo S, Qian L, Shi H, Barry T, Cao Q, Liu J., Chemosphere. April 1, 2010; 79 (5): 529-33.

???pagination.result.page??? 1 2 3 ???pagination.result.next???