|
XB-PERS-3899
Publications By Puck Knipscheer
???pagination.result.count??????pagination.result.page??? 1
|
RNA transcripts regulate G-quadruplex landscapes through G-loop formation., Sato K, Lyu J, van den Berg J, Braat D, Cruz VM, Navarro Luzón C, Schimmel J, Esteban-Jurado C, Alemany M, Dreyer J, Hendrikx A, Mattiroli F, van Oudenaarden A, Tijsterman M, Elsässer SJ, Knipscheer P., Science. June 12, 2025; 388 (6752): 1225-1231. |
|
FANCD2-FANCI surveys DNA and recognizes double- to single-stranded junctions., Alcón P, Kaczmarczyk AP, Ray KK, Liolios T, Guilbaud G, Sijacki T, Shen Y, McLaughlin SH, Sale JE, Knipscheer P, Rueda DS, Passmore LA., Nature. August 31, 2024; 632 (8027): 1165-1173. |
|
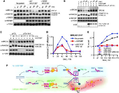
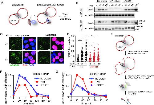
BRCA2-HSF2BP oligomeric ring disassembly by BRME1 promotes homologous recombination., Ghouil R, Miron S, Sato K, Ristic D, van Rossum-Fikkert SE, Legrand P, Ouldali M, Winter JM, Ropars V, David G, Arteni AA, Wyman C, Knipscheer P, Kanaar R, Zelensky AN, Zinn-Justin S., Sci Adv. October 27, 2023; 9 (43): eadi7352. |
|
A cyclin-dependent kinase-mediated phosphorylation switch of disordered protein condensation., Valverde JM, Dubra G, Phillips M, Haider A, Elena-Real C, Fournet A, Alghoul E, Chahar D, Andrés-Sanchez N, Paloni M, Bernadó P, van Mierlo G, Vermeulen M, van den Toorn H, Heck AJR, Constantinou A, Barducci A, Ghosh K, Sibille N, Knipscheer P, Krasinska L, Fisher D, Altelaar M., Nat Commun. October 9, 2023; 14 (1): 6316. |
|
Efficient Synthesis of DNA Duplexes Containing Reduced Acetaldehyde Interstrand Cross-Links., Morton SB, Finger LD, van der Sluijs R, Mulcrone WD, Hodskinson M, Millington CL, Vanhinsbergh C, Patel KJ, Dickman MJ, Knipscheer P, Grasby JA, Williams DM., J Am Chem Soc. January 18, 2023; 145 (2): 953-959. |
|
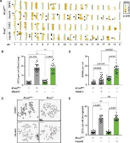
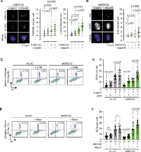
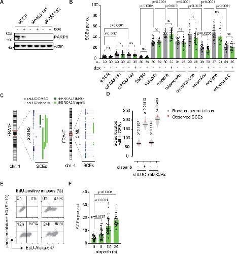
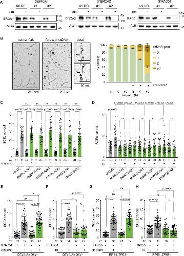
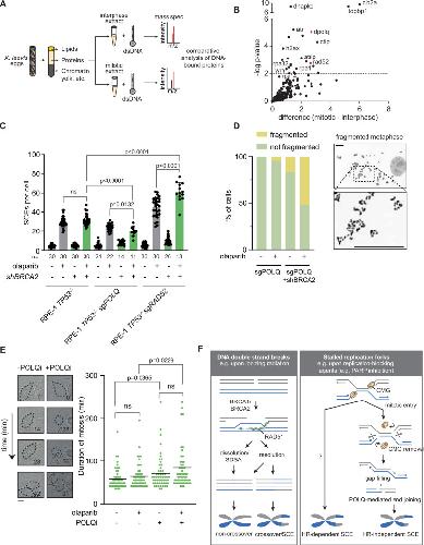
Sister chromatid exchanges induced by perturbed replication can form independently of BRCA1, BRCA2 and RAD51., Heijink AM, Stok C, Porubsky D, Manolika EM, de Kanter JK, Kok YP, Everts M, de Boer HR, Audrey A, Bakker FJ, Wierenga E, Tijsterman M, Guryev V, Spierings DCJ, Knipscheer P, van Boxtel R, Ray Chaudhuri A, Lansdorp PM, van Vugt MATM., Nat Commun. November 7, 2022; 13 (1): 6722. |
|
Multistep mechanism of G-quadruplex resolution during DNA replication., Sato K, Martin-Pintado N, Post H, Altelaar M, Knipscheer P., Sci Adv. September 24, 2021; 7 (39): eabf8653. |
|
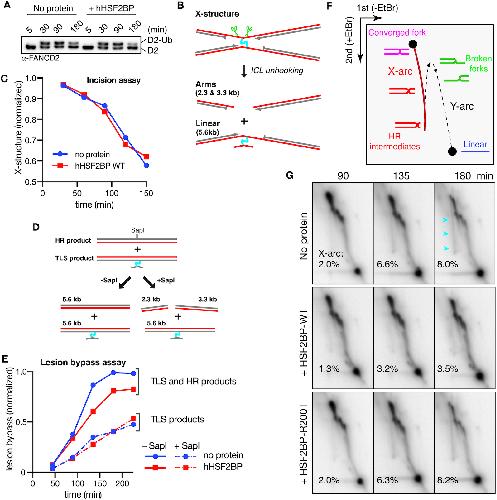
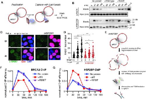
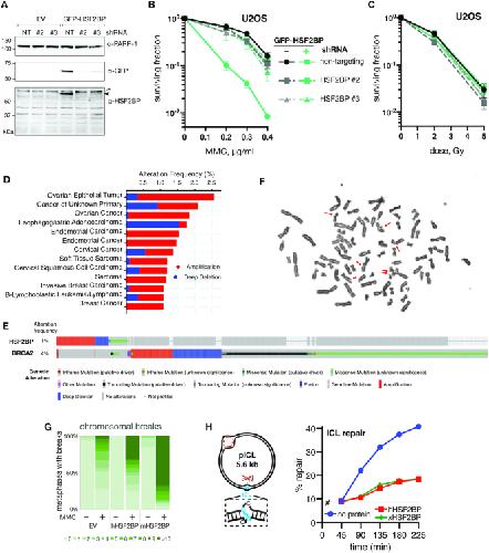
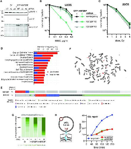
HSF2BP negatively regulates homologous recombination in DNA interstrand crosslink repair., Sato K, Brandsma I, van Rossum-Fikkert SE, Verkaik N, Oostra AB, Dorsman JC, van Gent DC, Knipscheer P, Kanaar R, Zelensky AN., Nucleic Acids Res. March 18, 2020; 48 (5): 2442-2456. |
|
Alcohol-derived DNA crosslinks are repaired by two distinct mechanisms., Hodskinson MR, Bolner A, Sato K, Kamimae-Lanning AN, Rooijers K, Witte M, Mahesh M, Silhan J, Petek M, Williams DM, Kind J, Chin JW, Patel KJ, Knipscheer P., Nature. March 1, 2020; 579 (7800): 603-608. |
|
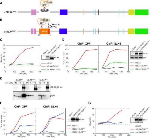
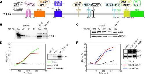
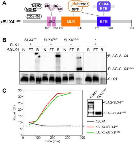
The role of SLX4 and its associated nucleases in DNA interstrand crosslink repair., Hoogenboom WS, Boonen RACM, Knipscheer P., Nucleic Acids Res. March 18, 2019; 47 (5): 2377-2388. |
|
Xenopus egg extract: A powerful tool to study genome maintenance mechanisms., Hoogenboom WS, Klein Douwel D, Knipscheer P., Dev Biol. August 15, 2017; 428 (2): 300-309. |
|
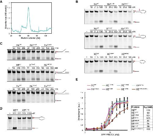
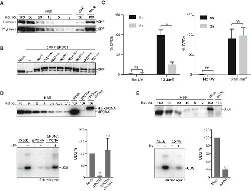
Recruitment and positioning determine the specific role of the XPF-ERCC1 endonuclease in interstrand crosslink repair., Klein Douwel D, Hoogenboom WS, Boonen RA, Knipscheer P., EMBO J. July 14, 2017; 36 (14): 2034-2046. |
|
FANCJ promotes DNA synthesis through G-quadruplex structures., Castillo Bosch P, Segura-Bayona S, Koole W, van Heteren JT, Dewar JM, Tijsterman M, Knipscheer P., EMBO J. November 3, 2014; 33 (21): 2521-33. |
|
XPF-ERCC1 acts in Unhooking DNA interstrand crosslinks in cooperation with FANCD2 and FANCP/SLX4., Klein Douwel D, Boonen RA, Long DT, Szypowska AA, Räschle M, Walter JC, Knipscheer P., Mol Cell. May 8, 2014; 54 (3): 460-71. |
|
Replication-coupled DNA interstrand cross-link repair in Xenopus egg extracts., Knipscheer P, Räschle M, Schärer OD, Walter JC., Methods Mol Biol. January 1, 2012; 920 221-43. |
|
The Fanconi anemia pathway promotes replication-dependent DNA interstrand cross-link repair., Knipscheer P, Räschle M, Smogorzewska A, Enoiu M, Ho TV, Schärer OD, Elledge SJ, Walter JC., Science. December 18, 2009; 326 (5960): 1698-701. |
|
Mechanism of replication-coupled DNA interstrand crosslink repair., Räschle M, Knipscheer P, Knipsheer P, Enoiu M, Angelov T, Sun J, Griffith JD, Ellenberger TE, Schärer OD, Walter JC., Cell. September 19, 2008; 134 (6): 969-80. |
???pagination.result.page??? 1
