|
XB-PERS-3873
Publications By David Sims
???pagination.result.count??????pagination.result.page??? 1
|
Epigenetic conservation at gene regulatory elements revealed by non-methylated DNA profiling in seven vertebrates., Long HK, Sims D, Heger A, Blackledge NP, Kutter C, Wright ML, Grützner F, Odom DT, Patient R, Ponting CP, Klose RJ., Elife. February 26, 2013; 2 e00348. |
|
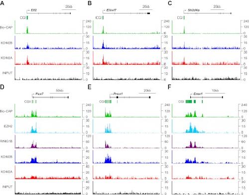
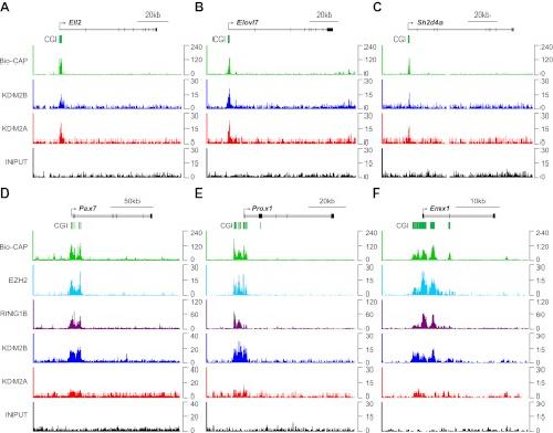
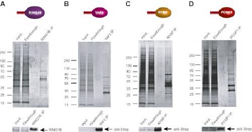
KDM2B links the Polycomb Repressive Complex 1 (PRC1) to recognition of CpG islands., Farcas AM, Blackledge NP, Sudbery I, Long HK, McGouran JF, Rose NR, Lee S, Sims D, Cerase A, Sheahan TW, Koseki H, Brockdorff N, Ponting CP, Kessler BM, Klose RJ., Elife. December 18, 2012; 1 e00205. |
???pagination.result.page??? 1
