Click here to close Hello! We notice that you are using Internet Explorer, which is not supported by Xenbase and may cause the site to display incorrectly. We suggest using a current version of Chrome, FireFox, or Safari.

Profile Publications (5)
XB-PERS-3849

Publications By Gregory F Weber

???pagination.result.count???

???pagination.result.page??? 1


Gene expression analysis of the Tao kinase family of Ste20p-like map kinase kinase kinases during early embryonic development in Xenopus laevis., Yoder MD, Van Osten S, Weber GF., Gene Expr Patterns. June 1, 2023; 48 119318.


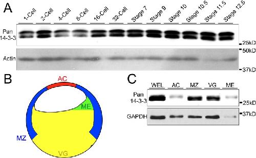
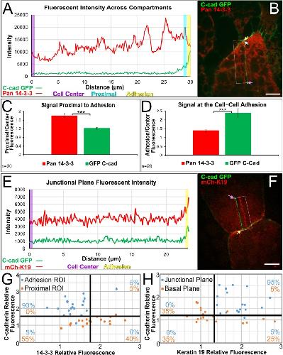
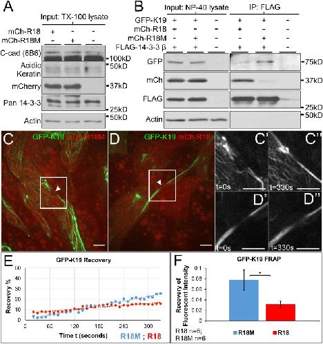
14-3-3 targets keratin intermediate filaments to mechanically sensitive cell-cell contacts., Mariani RA, Paranjpe S, Dobrowolski R, Weber GF., Mol Biol Cell. April 15, 2020; 31 (9): 930-943.   


Mechanical and signaling roles for keratin intermediate filaments in the assembly and morphogenesis of Xenopus mesendoderm tissue at gastrulation., Sonavane PR, Wang C, Dzamba B, Weber GF, Periasamy A, DeSimone DW., Development. December 1, 2017; 144 (23): 4363-4376.   


A mechanoresponsive cadherin-keratin complex directs polarized protrusive behavior and collective cell migration., Weber GF, Bjerke MA, DeSimone DW., Dev Cell. January 17, 2012; 22 (1): 104-15.   


The physical state of fibronectin matrix differentially regulates morphogenetic movements in vivo., Rozario T, Dzamba B, Weber GF, Davidson LA, DeSimone DW., Dev Biol. March 15, 2009; 327 (2): 386-98.   

???pagination.result.page??? 1