|
XB-PERS-3845
Publications By Jonathan Marquez
???pagination.result.count??????pagination.result.page??? 1
|
Novel Variants in VARS2 Demonstrate the Phenotypic Variability of a Rare Mitochondriopathy That Responds to Valine Supplementation., Marquez J, Viviano S, Rahman F, Strohbehn SD, Allworth A, Perez N, University of Washington Center for Rare Disease Research, Undiagnosed Diseases Network, Saneto RP, Anna S, Penón Portmann M, Blue EE, Glass IA, Deniz E, Shelkowitz E., J Inherit Metab Dis. July 1, 2025; 48 (4): e70053. |
|
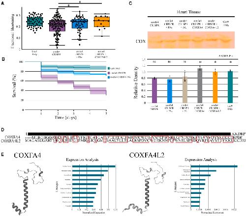
Polyamine metabolism is dysregulated in COXFA4-related mitochondrial disease., Marquez J, Viviano S, Beckman E, Thies J, Friedland-Little J, Lam CT, Deniz E, Shelkowitz E., HGG Adv. February 10, 2025; 6 (2): 100418. |
|
Expanding EMC foldopathies: Topogenesis deficits alter the neural crest., Marquez J, Aslam F, Khokha MK., Genesis. September 15, 2023; 61 (5): e23520. |
|
DLG5 variants are associated with multiple congenital anomalies including ciliopathy phenotypes., Marquez J, Mann N, Arana K, Deniz E, Ji W, Konstantino M, Mis EK, Deshpande C, Jeffries L, McGlynn J, Hugo H, Widmeier E, Konrad M, Tasic V, Morotti R, Baptista J, Ellard S, Lakhani SA, Hildebrandt F, Khokha MK., J Med Genet. July 1, 2021; 58 (7): 453-464. |
|
Mechanical stretch scales centriole number to apical area via Piezo1 in multiciliated cells., Kulkarni S, Marquez J, Date P, Ventrella R, Mitchell BJ, Khokha MK., Elife. June 29, 2021; 10 |
|
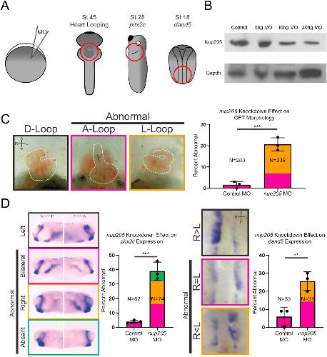
Nucleoporin NUP205 plays a critical role in cilia and congenital disease., Marquez J, Bhattacharya D, Lusk CP, Khokha MK., Dev Biol. January 1, 2021; 469 46-53. |
|
DAAM2 Variants Cause Nephrotic Syndrome via Actin Dysregulation., Schneider R, Deutsch K, Hoeprich GJ, Marquez J, Hermle T, Braun DA, Seltzsam S, Kitzler TM, Mao Y, Buerger F, Majmundar AJ, Onuchic-Whitford AC, Kolvenbach CM, Schierbaum L, Schneider S, Halawi AA, Nakayama M, Mann N, Connaughton DM, Klämbt V, Wagner M, Riedhammer KM, Renders L, Katsura Y, Thumkeo D, Soliman NA, Mane S, Lifton RP, Shril S, Khokha MK, Hoefele J, Goode BL, Hildebrandt F., Am J Hum Genet. December 3, 2020; 107 (6): 1113-1128. |
|
Mutations of the Transcriptional Corepressor ZMYM2 Cause Syndromic Urinary Tract Malformations., Connaughton DM, Dai R, Owen DJ, Marquez J, Mann N, Graham-Paquin AL, Nakayama M, Coyaud E, Laurent EMN, St-Germain JR, Blok LS, Vino A, Klämbt V, Deutsch K, Wu CW, Kolvenbach CM, Kause F, Ottlewski I, Schneider R, Kitzler TM, Majmundar AJ, Buerger F, Onuchic-Whitford AC, Youying M, Kolb A, Salmanullah D, Chen E, van der Ven AT, Rao J, Ityel H, Seltzsam S, Rieke JM, Chen J, Vivante A, Hwang DY, Kohl S, Dworschak GC, Hermle T, Alders M, Bartolomaeus T, Bauer SB, Baum MA, Brilstra EH, Challman TD, Zyskind J, Costin CE, Dipple KM, Duijkers FA, Ferguson M, Fitzpatrick DR, Fick R, Glass IA, Hulick PJ, Kline AD, Krey I, Kumar S, Lu W, Marco EJ, Wentzensen IM, Mefford HC, Platzer K, Povolotskaya IS, Savatt JM, Shcherbakova NV, Senguttuvan P, Squire AE, Stein DR, Thiffault I, Voinova VY, Somers MJG, Ferguson MA, Traum AZ, Daouk GH, Daga A, Rodig NM, Terhal PA, van Binsbergen E, Eid LA, Tasic V, Rasouly HM, Lim TY, Ahram DF, Gharavi AG, Reutter HM, Rehm HL, MacArthur DG, Lek M, Laricchia KM, Lifton RP, Xu H, Mane SM, Sanna-Cherchi S, Sharrocks AD, Raught B, Fisher SE, Bouchard M, Khokha MK, Shril S, Hildebrandt F., Am J Hum Genet. September 1, 2020; 107 (4): 727-742. |
|
Disrupted ER membrane protein complex-mediated topogenesis drives congenital neural crest defects., Marquez J, Criscione J, Charney RM, Prasad MS, Hwang WY, Mis EK, García-Castro MI, Khokha MK., J Clin Invest. February 3, 2020; 130 (2): 813-826. |
|
Xenopus: Driving the Discovery of Novel Genes in Patient Disease and Their Underlying Pathological Mechanisms Relevant for Organogenesis., Hwang WY, Marquez J, Khokha MK., Front Physiol. July 30, 2019; 10 953. |
|
Mutations in multiple components of the nuclear pore complex cause nephrotic syndrome., Braun DA, Lovric S, Schapiro D, Schneider R, Marquez J, Asif M, Hussain MS, Daga A, Widmeier E, Rao J, Ashraf S, Tan W, Lusk CP, Kolb A, Jobst-Schwan T, Schmidt JM, Hoogstraten CA, Eddy K, Kitzler TM, Shril S, Moawia A, Schrage K, Khayyat AIA, Lawson JA, Gee HY, Warejko JK, Hermle T, Majmundar AJ, Hugo H, Budde B, Motameny S, Altmüller J, Noegel AA, Fathy HM, Gale DP, Waseem SS, Khan A, Kerecuk L, Hashmi S, Mohebbi N, Ettenger R, Serdaroğlu E, Alhasan KA, Hashem M, Goncalves S, Ariceta G, Ubetagoyena M, Antonin W, Baig SM, Alkuraya FS, Shen Q, Xu H, Antignac C, Lifton RP, Mane S, Nürnberg P, Khokha MK, Hildebrandt F., J Clin Invest. September 1, 2018; 128 (10): 4313-4328. |
???pagination.result.page??? 1
