Click here to close Hello! We notice that you are using Internet Explorer, which is not supported by Xenbase and may cause the site to display incorrectly. We suggest using a current version of Chrome, FireFox, or Safari.

Profile Publications (11)
XB-PERS-3844

Publications By Charles Bradshaw

???pagination.result.count???

???pagination.result.page??? 1


Epigenetic homogeneity in histone methylation underlies sperm programming for embryonic transcription., Oikawa M, Simeone A, Hormanseder E, Teperek M, Gaggioli V, O'Doherty A, Falk E, Sporniak M, D'Santos C, Franklin VNR, Kishore K, Bradshaw CR, Keane D, Freour T, David L, Grzybowski AT, Ruthenburg AJ, Gurdon J, Jullien J., Nat Commun. July 13, 2020; 11 (1): 3491.   


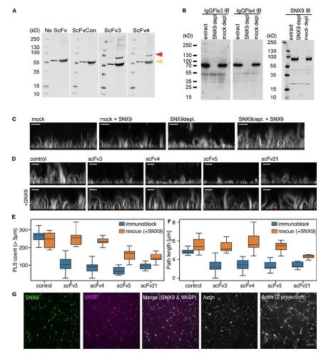
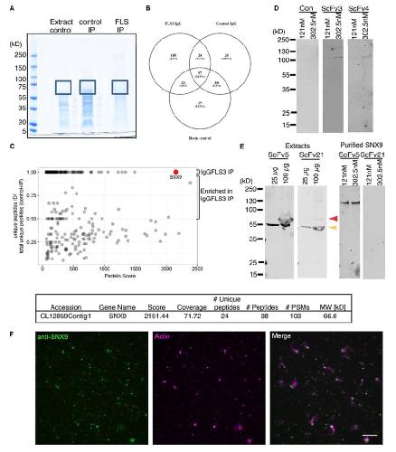
A direct role for SNX9 in the biogenesis of filopodia., Jarsch IK, Gadsby JR, Nuccitelli A, Mason J, Shimo H, Pilloux L, Marzook B, Mulvey CM, Dobramysl U, Bradshaw CR, Lilley KS, Hayward RD, Vaughan TJ, Dobson CL, Gallop JL., J Cell Biol. April 6, 2020; 219 (4):   


Chromatin Accessibility Impacts Transcriptional Reprogramming in Oocytes., Miyamoto K, Nguyen KT, Allen GE, Jullien J, Kumar D, Otani T, Bradshaw CR, Livesey FJ, Kellis M, Gurdon JB., Cell Rep. July 10, 2018; 24 (2): 304-311.   


H3K4 Methylation-Dependent Memory of Somatic Cell Identity Inhibits Reprogramming and Development of Nuclear Transfer Embryos., Hörmanseder E, Simeone A, Allen GE, Bradshaw CR, Figlmüller M, Gurdon J, Jullien J., Cell Stem Cell. July 6, 2017; 21 (1): 135-143.e6.   


Gene Resistance to Transcriptional Reprogramming following Nuclear Transfer Is Directly Mediated by Multiple Chromatin-Repressive Pathways., Jullien J, Vodnala M, Pasque V, Oikawa M, Miyamoto K, Allen G, David SA, Brochard V, Wang S, Bradshaw C, Koseki H, Sartorelli V, Beaujean N, Gurdon J., Mol Cell. March 2, 2017; 65 (5): 873-884.e8.   


Sperm is epigenetically programmed to regulate gene transcription in embryos., Teperek M, Simeone A, Gaggioli V, Miyamoto K, Allen GE, Erkek S, Kwon T, Marcotte EM, Zegerman P, Bradshaw CR, Peters AH, Gurdon JB, Jullien J., Genome Res. August 1, 2016; 26 (8): 1034-46.   


Identification of methylated deoxyadenosines in vertebrates reveals diversity in DNA modifications., Koziol MJ, Bradshaw CR, Allen GE, Costa ASH, Frezza C, Gurdon JB., Nat Struct Mol Biol. January 1, 2016; 23 (1): 24-30.   


Histone H3 lysine 9 trimethylation is required for suppressing the expression of an embryonically activated retrotransposon in Xenopus laevis., Herberg S, Simeone A, Oikawa M, Jullien J, Bradshaw CR, Teperek M, Gurdon J, Miyamoto K., Sci Rep. September 21, 2015; 5 14236.   


Hierarchical molecular events driven by oocyte-specific factors lead to rapid and extensive reprogramming., Jullien J, Miyamoto K, Pasque V, Allen GE, Bradshaw CR, Garrett NJ, Halley-Stott RP, Kimura H, Ohsumi K, Gurdon JB., Mol Cell. August 21, 2014; 55 (4): 524-36.   


Nuclear Wave1 is required for reprogramming transcription in oocytes and for normal development., Miyamoto K, Teperek M, Yusa K, Allen GE, Bradshaw CR, Gurdon JB., Science. August 30, 2013; 341 (6149): 1002-5.


Titration of four replication factors is essential for the Xenopus laevis midblastula transition., Collart C, Allen GE, Bradshaw CR, Smith JC, Zegerman P., Science. August 23, 2013; 341 (6148): 893-6.

???pagination.result.page??? 1