Click here to close Hello! We notice that you are using Internet Explorer, which is not supported by Xenbase and may cause the site to display incorrectly. We suggest using a current version of Chrome, FireFox, or Safari.

Profile Publications (47)
XB-PERS-3818

Publications By Ying Cao

???pagination.result.count???

???pagination.result.page??? 1


Cardiomyocyte proliferation and heart regeneration in adult Xenopus tropicalis evidenced by a transgenic reporter line., Lin XL, Lin JH, Cao Y, Zhang H, He SY, Wu HY, Ye ZB, Zheng L, Qi XF., NPJ Regen Med. December 19, 2024; 9 (1): 40.   


Structures of mammalian GLD-2 proteins reveal molecular basis of their functional diversity in mRNA and microRNA processing., Ma XY, Zhang H, Feng JX, Hu JL, Yu B, Luo L, Cao YL, Liao S, Wang J, Gao S., Nucleic Acids Res. September 4, 2020; 48 (15): 8782-8795.   


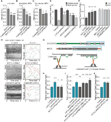
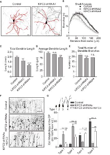
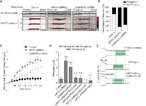
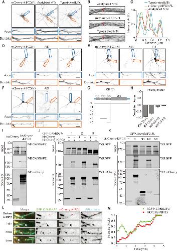
Microtubule Minus-End Binding Protein CAMSAP2 and Kinesin-14 Motor KIFC3 Control Dendritic Microtubule Organization., Cao Y, Lipka J, Stucchi R, Burute M, Pan X, Portegies S, Tas R, Willems J, Will L, MacGillavry H, Altelaar M, Kapitein LC, Harterink M, Hoogenraad CC., Curr Biol. March 9, 2020; 30 (5): 899-908.e6.   


Therapeutic Rationale to Target Highly Expressed Aurora kinase A Conferring Poor Prognosis in Cholangiocarcinoma., Ding X, Huang T, Peng C, Ahn KS, Andersen JB, Lewinska M, Cao Y, Xu G, Chen G, Kong B, Friess H, Shen S, Roberts LR, Wang L, Zou X., J Cancer. February 3, 2020; 11 (8): 2241-2251.   


Hydrophobic pore gates regulate ion permeation in polycystic kidney disease 2 and 2L1 channels., Zheng W, Yang X, Hu R, Cai R, Hofmann L, Wang Z, Hu Q, Liu X, Bulkley D, Yu Y, Tang J, Flockerzi V, Cao Y, Cao E, Chen XZ., Nat Commun. June 13, 2018; 9 (1): 2302.   


Similarity in gene-regulatory networks suggests that cancer cells share characteristics of embryonic neural cells., Zhang Z, Lei A, Xu L, Chen L, Chen Y, Zhang X, Gao Y, Yang X, Zhang M, Cao Y., J Biol Chem. August 4, 2017; 292 (31): 12842-12859.   


Kruppel-like factor family genes are expressed during Xenopus embryogenesis and involved in germ layer formation and body axis patterning., Gao Y, Cao Q, Lu L, Zhang X, Zhang Z, Dong X, Jia W, Cao Y., Dev Dyn. October 1, 2015; 244 (10): 1328-46.   


The Proto-oncogene Transcription Factor Ets1 Regulates Neural Crest Development through Histone Deacetylase 1 to Mediate Output of Bone Morphogenetic Protein Signaling., Wang C, Kam RK, Shi W, Xia Y, Chen X, Cao Y, Sun J, Du Y, Lu G, Chen Z, Chan WY, Chan SO, Deng Y, Zhao H., J Biol Chem. September 4, 2015; 290 (36): 21925-38.   


JmjC Domain-containing Protein 6 (Jmjd6) Derepresses the Transcriptional Repressor Transcription Factor 7-like 1 (Tcf7l1) and Is Required for Body Axis Patterning during Xenopus Embryogenesis., Zhang X, Gao Y, Lu L, Zhang Z, Gan S, Xu L, Lei A, Cao Y., J Biol Chem. August 14, 2015; 290 (33): 20273-83.   


Kdm2a/b Lysine Demethylases Regulate Canonical Wnt Signaling by Modulating the Stability of Nuclear β-Catenin., Lu L, Gao Y, Zhang Z, Cao Q, Zhang X, Zou J, Cao Y., Dev Cell. June 22, 2015; 33 (6): 660-74.   


Germ layer formation during Xenopus embryogenesis: the balance between pluripotency and differentiation., Cao Y., Sci China Life Sci. April 1, 2015; 58 (4): 336-42.


A novel PKD2L1 C-terminal domain critical for trimerization and channel function., Zheng W, Hussein S, Yang J, Huang J, Zhang F, Hernandez-Anzaldo S, Fernandez-Patron C, Cao Y, Zeng H, Tang J, Chen XZ., Sci Rep. January 12, 2015; 5 9460.   


Acid-induced off-response of PKD2L1 channel in Xenopus oocytes and its regulation by Ca(2.)., Hussein S, Zheng W, Dyte C, Wang Q, Yang J, Zhang F, Tang J, Cao Y, Chen XZ., Sci Rep. January 12, 2015; 5 15752.   


Nonmigraine-associated TRESK K+ channel variant C110R does not increase the excitability of trigeminal ganglion neurons., Guo Z, Liu P, Ren F, Cao YQ., J Neurophysiol. August 1, 2014; 112 (3): 568-79.


Functional analysis of a migraine-associated TRESK K+ channel mutation., Liu P, Xiao Z, Ren F, Guo Z, Chen Z, Zhao H, Cao YQ., J Neurosci. July 31, 2013; 33 (31): 12810-24.


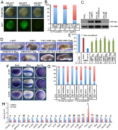
Klf4 is required for germ-layer differentiation and body axis patterning during Xenopus embryogenesis., Cao Q, Zhang X, Lu L, Yang L, Gao J, Gao Y, Ma H, Cao Y., Development. November 1, 2012; 139 (21): 3950-61.   


Efficient targeted gene disruption in Xenopus embryos using engineered transcription activator-like effector nucleases (TALENs)., Lei Y, Guo X, Liu Y, Cao Y, Deng Y, Chen X, Cheng CH, Dawid IB, Chen Y, Zhao H., Proc Natl Acad Sci U S A. October 23, 2012; 109 (43): 17484-9.   


Structure and permeation mechanism of a mammalian urea transporter., Levin EJ, Cao Y, Enkavi G, Quick M, Pan Y, Tajkhorshid E, Zhou M., Proc Natl Acad Sci U S A. July 10, 2012; 109 (28): 11194-9.


Role of Lys281 in the Dunaliella salina (6-4) photolyase reaction., Zhang F, Xu H, Cao Y, Wen T, Lin J, Ma G, Qiao D, Cao Y., Curr Microbiol. January 1, 2011; 62 (1): 146-51.


Reversal of Xenopus Oct25 function by disruption of the POU domain structure., Cao Y, Oswald F, Wacker SA, Bundschu K, Knöchel W., J Biol Chem. March 12, 2010; 285 (11): 8408-21.


Functional dissection of XDppa2/4 structural domains in Xenopus development., Siegel D, Schuff M, Oswald F, Cao Y, Knöchel W., Mech Dev. December 1, 2009; 126 (11-12): 974-89.   


Oct25 represses transcription of nodal/activin target genes by interaction with signal transducers during Xenopus gastrulation., Cao Y, Siegel D, Oswald F, Knöchel W., J Biol Chem. December 5, 2008; 283 (49): 34168-77.   


Cortisone dissociates the Shaker family K+ channels from their beta subunits., Pan Y, Weng J, Kabaleeswaran V, Li H, Cao Y, Bhosle RC, Zhou M., Nat Chem Biol. November 1, 2008; 4 (11): 708-14.


Functional coupling between the Kv1.1 channel and aldoketoreductase Kvbeta1., Pan Y, Weng J, Cao Y, Bhosle RC, Zhou M., J Biol Chem. March 28, 2008; 283 (13): 8634-42.


IRE1beta is required for mesoderm formation in Xenopus embryos., Yuan L, Cao Y, Oswald F, Knöchel W., Mech Dev. January 1, 2008; 125 (3-4): 207-22.   


Endoplasmic reticulum stress induced by tunicamycin disables germ layer formation in Xenopus laevis embryos., Yuan L, Cao Y, Knöchel W., Dev Dyn. October 1, 2007; 236 (10): 2844-51.   


Pbx homeodomain proteins direct Myod activity to promote fast-muscle differentiation., Maves L, Waskiewicz AJ, Paul B, Cao Y, Tyler A, Moens CB, Tapscott SJ., Development. September 1, 2007; 134 (18): 3371-82.


POU-V factors antagonize maternal VegT activity and beta-Catenin signaling in Xenopus embryos., Cao Y, Siegel D, Donow C, Knöchel S, Yuan L, Knöchel W., EMBO J. June 20, 2007; 26 (12): 2942-54.


Xenopus POU factors of subclass V inhibit activin/nodal signaling during gastrulation., Cao Y, Siegel D, Knöchel W., Mech Dev. August 1, 2006; 123 (8): 614-25.   


Modulation of voltage-dependent Shaker family potassium channels by an aldo-keto reductase., Weng J, Cao Y, Moss N, Zhou M., J Biol Chem. June 2, 2006; 281 (22): 15194-200.


XBP1 forms a regulatory loop with BMP-4 and suppresses mesodermal and neural differentiation in Xenopus embryos., Cao Y, Knöchel S, Oswald F, Donow C, Zhao H, Knöchel W., Mech Dev. January 1, 2006; 123 (1): 84-96.   


RBP-Jkappa/SHARP recruits CtIP/CtBP corepressors to silence Notch target genes., Oswald F, Winkler M, Cao Y, Astrahantseff K, Bourteele S, Knöchel W, Borggrefe T., Mol Cell Biol. December 1, 2005; 25 (23): 10379-90.


Repression of bone morphogenetic protein and activin-inducible transcription by Evi-1., Alliston T, Ko TC, Cao Y, Liang YY, Feng XH, Chang C, Derynck R., J Biol Chem. June 24, 2005; 280 (25): 24227-37.


The POU factor Oct-25 regulates the Xvent-2B gene and counteracts terminal differentiation in Xenopus embryos., Cao Y, Knöchel S, Donow C, Miethe J, Kaufmann E, Knöchel W., J Biol Chem. October 15, 2004; 279 (42): 43735-43.   


An SP1-like transcription factor Spr2 acts downstream of Fgf signaling to mediate mesoderm induction., Zhao J, Cao Y, Zhao C, Postlethwait J, Meng A., EMBO J. November 17, 2003; 22 (22): 6078-88.


Xenopus X-box binding protein 1, a leucine zipper transcription factor, is involved in the BMP signaling pathway., Zhao H, Cao Y, Grunz H., Dev Biol. May 15, 2003; 257 (2): 278-91.   


XETOR regulates the size of the proneural domain during primary neurogenesis in Xenopus laevis., Cao Y, Zhao H, Grunz H., Mech Dev. November 1, 2002; 119 (1): 35-44.   


Isolation and characterization of a Xenopus gene (XMLP) encoding a MARCKS-like protein., Zhao H, Cao Y, Grunz H., Int J Dev Biol. October 1, 2001; 45 (7): 817-26.   


XCL-2 is a novel m-type calpain and disrupts morphogenetic movements during embryogenesis in Xenopus laevis., Cao Y, Zhao H, Grunz H., Dev Growth Differ. October 1, 2001; 43 (5): 563-71.   


Expression of Xenopus L-arginine:glycine amidinotransferase (XAT) during early embryonic development., Zhao H, Cao Y, Grunz H., Dev Genes Evol. July 1, 2001; 211 (7): 358-60.


Tissue-specific expression of an Ornithine decarboxylase paralogue, XODC2, in Xenopus laevis., Cao Y, Zhao H, Hollemann T, Chen Y, Grunz H., Mech Dev. April 1, 2001; 102 (1-2): 243-6.   


Gene structure and amino acid sequence of Latimeria chalumnae (coelacanth) myelin DM20: phylogenetic relation of the fish., Tohyama Y, Kasama-Yoshida H, Sakuma M, Kobayashi Y, Cao Y, Hasegawa M, Kojima H, Tamai Y, Tanokura M, Kurihara T., Neurochem Res. July 1, 1999; 24 (7): 867-73.


Amino acid residues that control pH modulation of transport-associated current in mammalian serotonin transporters., Cao Y, Li M, Mager S, Lester HA., J Neurosci. October 1, 1998; 18 (19): 7739-49.


Topological localization of cysteine 74 in the GABA transporter, GAT1, and its importance in ion binding and permeation., Yu N, Cao Y, Mager S, Lester HA., FEBS Lett. April 17, 1998; 426 (2): 174-8.


Measurement of transient currents from neurotransmitter transporters expressed in Xenopus oocytes., Mager S, Cao Y, Lester HA., Methods Enzymol. January 1, 1998; 296 551-66.


H+ permeation and pH regulation at a mammalian serotonin transporter., Cao Y, Mager S, Lester HA., J Neurosci. April 1, 1997; 17 (7): 2257-66.


Phylogenetic relationships among eutherian orders estimated from inferred sequences of mitochondrial proteins: instability of a tree based on a single gene., Cao Y, Adachi J, Janke A, Pääbo S, Hasegawa M., J Mol Evol. November 1, 1994; 39 (5): 519-27.

???pagination.result.page??? 1