Click here to close Hello! We notice that you are using Internet Explorer, which is not supported by Xenbase and may cause the site to display incorrectly. We suggest using a current version of Chrome, FireFox, or Safari.

Profile Publications (19)
XB-PERS-3777

Publications By qian wu

???pagination.result.count???

???pagination.result.page??? 1


Design of Xenopus GLP-1-Based Long-Acting Dual GLP-1/Y2 Receptor Agonists., Yang Q, Tang W, Sun L, Yan Z, Tang C, Yuan Y, Zhou H, Zhou F, Zhou S, Wu Q, Song P, Fang T, Xu R, Han J, Jiang N., J Med Chem. October 27, 2022; 65 (20): 14201-14220.


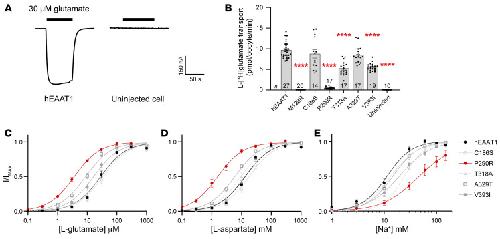
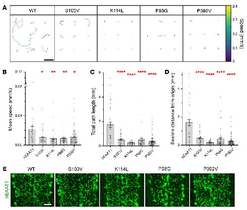
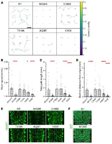
Ataxia-linked SLC1A3 mutations alter EAAT1 chloride channel activity and glial regulation of CNS function., Wu Q, Akhter A, Pant S, Cho E, Zhu JX, Garner A, Ohyama T, Tajkhorshid E, van Meyel DJ, Ryan RM., J Clin Invest. April 1, 2022; 132 (7):   


The combined adverse effects of cis-bifenthrin and graphene oxide on lipid homeostasis in Xenopus laevis., Li M, Zhu J, Wu Q, Wang Q., J Hazard Mater. April 5, 2021; 407 124876.


Disruptive effects of two organotin pesticides on the thyroid signaling pathway in Xenopus laevis during metamorphosis., Li S, Qiao K, Jiang Y, Wu Q, Coffin S, Gui W, Zhu G., Sci Total Environ. December 20, 2019; 697 134140.


Phosphorylation dependent α-synuclein degradation monitored by in-cell NMR., Zheng W, Zhang Z, Ye Y, Wu Q, Liu M, Li C., Chem Commun (Camb). September 17, 2019; 55 (75): 11215-11218.


Positively Charged Tags Impede Protein Mobility in Cells as Quantified by 19F NMR., Ye Y, Wu Q, Zheng W, Jiang B, Pielak GJ, Liu M, Li C., J Phys Chem B. May 30, 2019; 123 (21): 4527-4533.


Quantification of size effect on protein rotational mobility in cells by 19F NMR spectroscopy., Ye Y, Wu Q, Zheng W, Jiang B, Pielak GJ, Liu M, Li C., Anal Bioanal Chem. January 1, 2018; 410 (3): 869-874.


From the Cover: Functional Analysis Reveals Glutamate and Gamma-Aminobutyric Acid-Gated Chloride Channels as Targets of Avermectins in the Carmine Spider Mite., Xu Z, Wu Q, Xu Q, He L., Toxicol Sci. January 1, 2017; 155 (1): 258-269.


Activation of the metabolic sensor AMP-activated protein kinase inhibits aquaporin-2 function in kidney principal cells., Al-Bataineh MM, Li H, Ohmi K, Gong F, Marciszyn AL, Naveed S, Zhu X, Neumann D, Wu Q, Cheng L, Fenton RA, Pastor-Soler NM, Hallows KR., Am J Physiol Renal Physiol. November 1, 2016; 311 (5): F890-F900.


Labeling strategy and signal broadening mechanism of Protein NMR spectroscopy in Xenopus laevis oocytes., Ye Y, Liu X, Chen Y, Xu G, Wu Q, Zhang Z, Yao C, Liu M, Li C., Chemistry. June 8, 2015; 21 (24): 8686-90.


Identification and characterization of novel microRNA candidates from deep sequencing., Wu Q, Wang C, Guo L, Ge Q, Lu Z., Clin Chim Acta. January 16, 2013; 415 239-44.


Cep57, a NEDD1-binding pericentriolar material component, is essential for spindle pole integrity., Wu Q, He R, Zhou H, Yu AC, Zhang B, Teng J, Chen J., Cell Res. September 1, 2012; 22 (9): 1390-401.


Cloning and characterization of a GABA receptor from Plutella xylostella (Lepidoptera: Plutellidae)., Zhou XM, Wu QJ, Zhang YJ, Bai LY, Huang XY., J Econ Entomol. December 1, 2008; 101 (6): 1888-96.


A role for Cdc2- and PP2A-mediated regulation of Emi2 in the maintenance of CSF arrest., Wu Q, Guo Y, Yamada A, Perry JA, Wang MZ, Araki M, Freel CD, Tung JJ, Tang W, Margolis SS, Jackson PK, Yamano H, Asano M, Kornbluth S., Curr Biol. February 6, 2007; 17 (3): 213-24.


The role of microRNA-1 and microRNA-133 in skeletal muscle proliferation and differentiation., Chen JF, Mandel EM, Thomson JM, Wu Q, Callis TE, Hammond SM, Conlon FL, Wang DZ., Nat Genet. February 1, 2006; 38 (2): 228-33.


Inhibition of the anaphase-promoting complex by the Xnf7 ubiquitin ligase., Casaletto JB, Nutt LK, Wu Q, Moore JD, Etkin LD, Jackson PK, Hunt T, Kornbluth S., J Cell Biol. April 11, 2005; 169 (1): 61-71.   


Cloning of hibernation-related genes of bullfrog (Rana catesbeiana) by cDNA subtraction., Wu Q, Sugimoto K, Moriyama K, Adachi Y, Nakayama A, J Mori K., Comp Biochem Physiol B Biochem Mol Biol. September 1, 2002; 133 (1): 85-94.


Cloning and characterization of amphibian cold inducible RNA-binding protein., Saito T, Sugimoto K, Adachi Y, Wu Q, Mori KJ., Comp Biochem Physiol B Biochem Mol Biol. February 1, 2000; 125 (2): 237-45.


Enterokinase, the initiator of intestinal digestion, is a mosaic protease composed of a distinctive assortment of domains., Kitamoto Y, Yuan X, Wu Q, McCourt DW, Sadler JE., Proc Natl Acad Sci U S A. August 2, 1994; 91 (16): 7588-92.

???pagination.result.page??? 1