|
XB-PERS-3775
Publications By Shifeng Xue
???pagination.result.count??????pagination.result.page??? 1
|
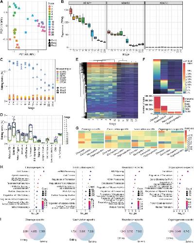
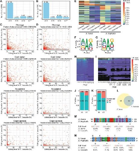
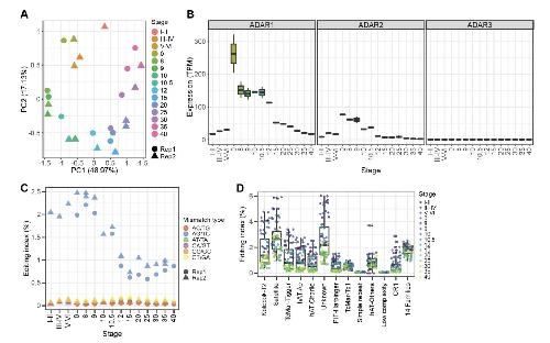
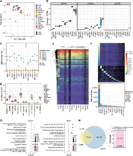
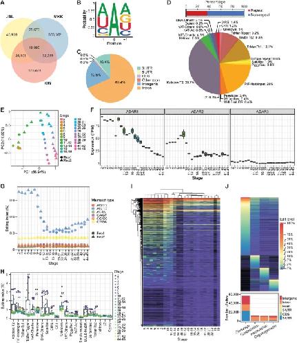
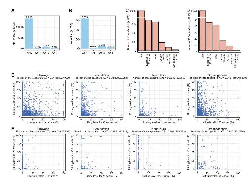
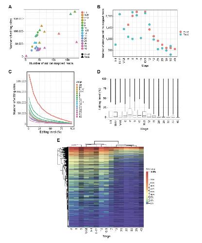
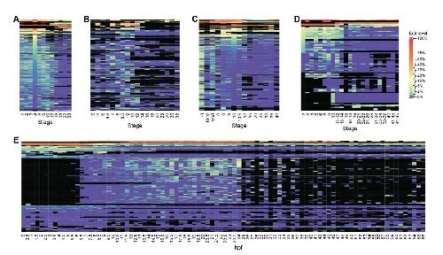
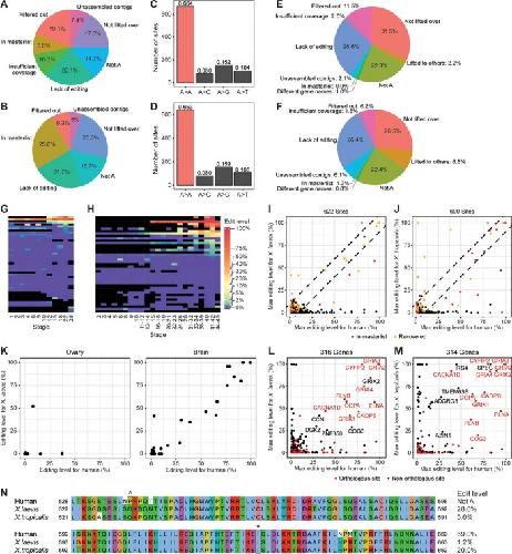
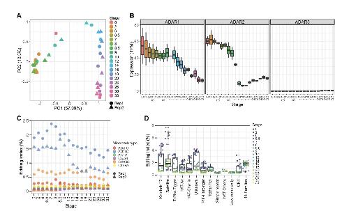
Deep transcriptome profiling reveals limited conservation of A-to-I RNA editing in Xenopus., Nguyen TA, Heng JWJ, Ng YT, Sun R, Fisher S, Oguz G, Kaewsapsak P, Xue S, Reversade B, Ramasamy A, Eisenberg E, Tan MH., BMC Biol. November 9, 2023; 21 (1): 251. |
|
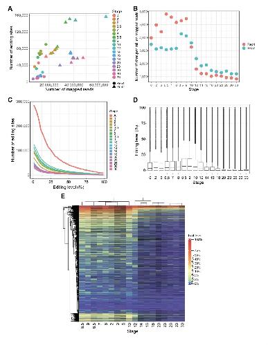
Direct identification of A-to-I editing sites with nanopore native RNA sequencing., Nguyen TA, Heng JWJ, Kaewsapsak P, Kok EPL, Stanojević D, Liu H, Cardilla A, Praditya A, Yi Z, Lin M, Aw JGA, Ho YY, Peh KLE, Wang Y, Zhong Q, Heraud-Farlow J, Xue S, Reversade B, Walkley C, Ho YS, Šikić M, Wan Y, Tan MH., Nat Methods. July 1, 2022; 19 (7): 833-844. |
|
FSHD2- and BAMS-associated mutations confer opposing effects on SMCHD1 function., Gurzau AD, Chen K, Xue S, Dai W, Lucet IS, Ly TTN, Reversade B, Blewitt ME, Murphy JM., J Biol Chem. June 22, 2018; 293 (25): 9841-9853. |
|
De novo mutations in SMCHD1 cause Bosma arhinia microphthalmia syndrome and abrogate nasal development., Gordon CT, Xue S, Yigit G, Filali H, Chen K, Rosin N, Yoshiura KI, Oufadem M, Beck TJ, McGowan R, Magee AC, Altmüller J, Dion C, Thiele H, Gurzau AD, Nürnberg P, Meschede D, Mühlbauer W, Okamoto N, Varghese V, Irving R, Sigaudy S, Williams D, Ahmed SF, Bonnard C, Kong MK, Ratbi I, Fejjal N, Fikri M, Elalaoui SC, Reigstad H, Bole-Feysot C, Nitschké P, Ragge N, Lévy N, Tunçbilek G, Teo AS, Cunningham ML, Sefiani A, Kayserili H, Murphy JM, Chatdokmaiprai C, Hillmer AM, Wattanasirichaigoon D, Lyonnet S, Magdinier F, Javed A, Blewitt ME, Amiel J, Wollnik B, Reversade B., Nat Genet. February 1, 2017; 49 (2): 249-255. |
|
Reconstitution of abscisic acid activation of SLAC1 anion channel by CPK6 and OST1 kinases and branched ABI1 PP2C phosphatase action., Brandt B, Brodsky DE, Xue S, Negi J, Iba K, Kangasjärvi J, Ghassemian M, Stephan AB, Hu H, Schroeder JI., Proc Natl Acad Sci U S A. June 26, 2012; 109 (26): 10593-8. |
???pagination.result.page??? 1
