|
XB-PERS-3712
Publications By Elvan Böke
???pagination.result.count??????pagination.result.page??? 1
|
Regulation of Xvelo assembly by centrosomal proteins., Divyanshi, Li M, Böke E, Yang J., iScience. October 21, 2025; 28 (11): 113805. |
|
Mitochondrial morphology, distribution and activity during oocyte development., Bahety D, Böke E, Rodríguez-Nuevo A., Trends Endocrinol Metab. October 9, 2024; 35 (10): 902-917. |
|
Solubility phase transition of maternal RNAs during vertebrate oocyte-to-embryo transition., Hwang H, Chen S, Ma M, Divyanshi, Fan HC, Borwick E, Böke E, Mei W, Yang J., Dev Cell. December 4, 2023; 58 (23): 2776-2788.e5. |
|
Phase transition of maternal RNAs during vertebrate oocyte-to-embryo transition., Hwang H, Chen S, Ma M, Divyanshi, Fan HC, Borwick E, Böke E, Mei W, Yang J., bioRxiv. May 11, 2023; |
|
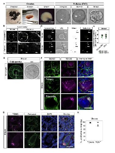
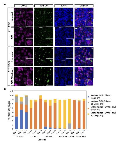
Comparative analysis of vertebrates reveals that mouse primordial oocytes do not contain a Balbiani body., Dhandapani L, Salzer MC, Duran JM, Zaffagnini G, De Guirior C, Martínez-Zamora MA, Böke E., J Cell Sci. December 1, 2022; 135 (1): |
|
Unravelling oocyte ultrastructure., Böke E., Nat Rev Mol Cell Biol. November 1, 2022; 23 (11): 698. |
|
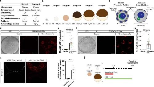
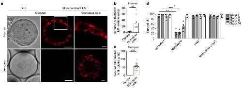
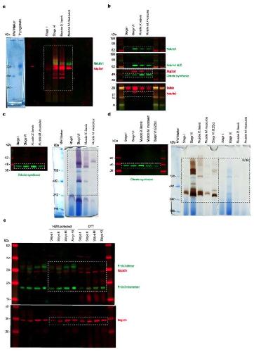
Oocytes maintain ROS-free mitochondrial metabolism by suppressing complex I., Rodríguez-Nuevo A, Torres-Sanchez A, Duran JM, De Guirior C, Martínez-Zamora MA, Böke E., Nature. July 20, 2022; 607 (7920): 756-761. |
|
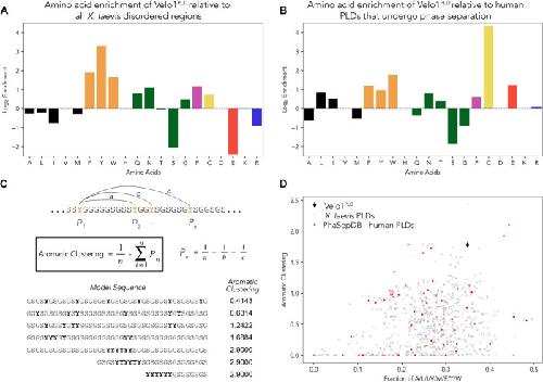
Clustering of Aromatic Residues in Prion-like Domains Can Tune the Formation, State, and Organization of Biomolecular Condensates., Holehouse AS, Ginell GM, Griffith D, Böke E., Biochemistry. November 30, 2021; 60 (47): 3566-3581. |
|
Transcriptomic insights into genetic diversity of protein-coding genes in X. laevis., Savova V, Pearl EJ, Boke E, Nag A, Adzhubei I, Horb ME, Peshkin L., Dev Biol. April 15, 2017; 424 (2): 181-188. |
|
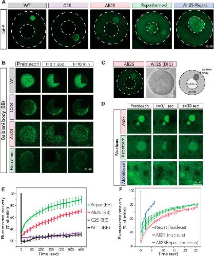
Amyloid-like Self-Assembly of a Cellular Compartment., Boke E, Ruer M, Wühr M, Coughlin M, Lemaitre R, Gygi SP, Alberti S, Drechsel D, Hyman AA, Mitchison TJ., Cell. July 28, 2016; 166 (3): 637-650. |
???pagination.result.page??? 1
