Click here to close Hello! We notice that you are using Internet Explorer, which is not supported by Xenbase and may cause the site to display incorrectly. We suggest using a current version of Chrome, FireFox, or Safari.

Profile Publications (143)
XB-PERS-3688

Publications By Joe Wang

???pagination.result.count???

???pagination.result.page??? 1 2 3 ???pagination.result.next???


Natural degradation of RNA polymerase II is essential for oocyte chromatin reorganization and maternal-to-zygotic transition., Wang J, Li W, Guo J, Xu X, Lin G, Li B, So C., Nat Commun. December 12, 2025; 17 (1): 720.


Xenbase: 25 years of integrating molecular and biomedical data from Xenopus., Chu S, Bell AJ, Lotay V, Ly N, Pells TJ, Kwon T, Agalakov S, Ponferrada V, Lenz C, James-Zorn C, Arshinoff B, Segerdell E, Wang D, Thorner K, Wasmuth JD, Fisher M, Karimi K, Zorn AM, Vize PD., Genetics. November 3, 2025;


Echinobase: a resource to support the echinoderm research community., Telmer CA, Karimi K, Chess MM, Agalakov S, Arshinoff BI, Lotay V, Wang DZ, Chu S, Pells TJ, Vize PD, Hinman VF, Ettensohn CA., Genetics. January 23, 2024;   


The Xenopus phenotype ontology: bridging model organism phenotype data to human health and development., Fisher ME, Segerdell E, Matentzoglu N, Nenni MJ, Fortriede JD, Chu S, Pells TJ, Osumi-Sutherland D, Chaturvedi P, James-Zorn C, Sundararaj N, Lotay VS, Ponferrada V, Wang DZ, Kim E, Agalakov S, Arshinoff BI, Karimi K, Vize PD, Zorn AM., BMC Bioinformatics. March 22, 2022; 23 (1): 99.   


Pannexin1: a multifunction and multiconductance and/or permeability membrane channel., Wang J, Dahl G., Am J Physiol Cell Physiol. September 1, 2018; 315 (3): C290-C299.


Cationic control of Panx1 channel function., Wang J, Jackson DG, Dahl G., Am J Physiol Cell Physiol. September 1, 2018; 315 (3): C279-C289.


Symmetric dimeric adamantanes for exploring the structure of two viroporins: influenza virus M2 and hepatitis C virus p7., Mandour YM, Breitinger U, Ma C, Wang J, Boeckler FM, Breitinger HG, Zlotos DP., Drug Des Devel Ther. April 30, 2018; 12 1019-1031.   


Shank3-deficient thalamocortical neurons show HCN channelopathy and alterations in intrinsic electrical properties., Zhu M, Idikuda VK, Wang J, Wei F, Kumar V, Shah N, Waite CB, Liu Q, Zhou L., J Physiol. April 1, 2018; 596 (7): 1259-1276.


Functional studies reveal the similarities and differences between AM2 and BM2 proton channels from influenza viruses., Ma C, Wang J., Biochim Biophys Acta Biomembr. February 1, 2018; 1860 (2): 272-280.


Xenbase: a genomic, epigenomic and transcriptomic model organism database., Karimi K, Fortriede JD, Lotay VS, Burns KA, Wang DZ, Fisher ME, Pells TJ, James-Zorn C, Wang Y, Ponferrada VG, Chu S, Chaturvedi P, Zorn AM, Vize PD., Nucleic Acids Res. January 4, 2018; 46 (D1): D861-D868.   


Navigating Xenbase: An Integrated Xenopus Genomics and Gene Expression Database., James-Zorn C, Ponferrada V, Fisher ME, Burns K, Fortriede J, Segerdell E, Karimi K, Lotay V, Wang DZ, Chu S, Pells T, Wang Y, Vize PD, Zorn A., Methods Mol Biol. January 1, 2018; 1757 251-305.


The nonproton ligand of acid-sensing ion channel 3 activates mollusk-specific FaNaC channels via a mechanism independent of the native FMRFamide peptide., Yang XN, Niu YY, Liu Y, Yang Y, Wang J, Cheng XY, Liang H, Wang HS, Hu YM, Lu XY, Zhu MX, Xu TL, Tian Y, Yu Y., J Biol Chem. December 29, 2017; 292 (52): 21662-21675.


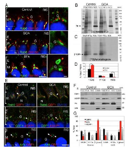
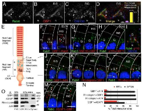
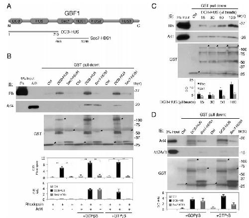
The Arf GEF GBF1 and Arf4 synergize with the sensory receptor cargo, rhodopsin, to regulate ciliary membrane trafficking., Wang J, Fresquez T, Kandachar V, Deretic D., J Cell Sci. December 1, 2017; 130 (23): 3975-3987.   


Bimodal regulation of Dishevelled function by Vangl2 during morphogenesis., Seo HS, Habas R, Chang C, Wang J., Hum Mol Genet. June 1, 2017; 26 (11): 2053-2061.


Post-stimulation block of frog sciatic nerve by high-frequency (kHz) biphasic stimulation., Yang G, Xiao Z, Wang J, Shen B, Roppolo JR, de Groat WC, Tai C., Med Biol Eng Comput. April 1, 2017; 55 (4): 585-593.


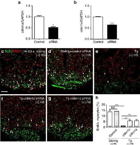
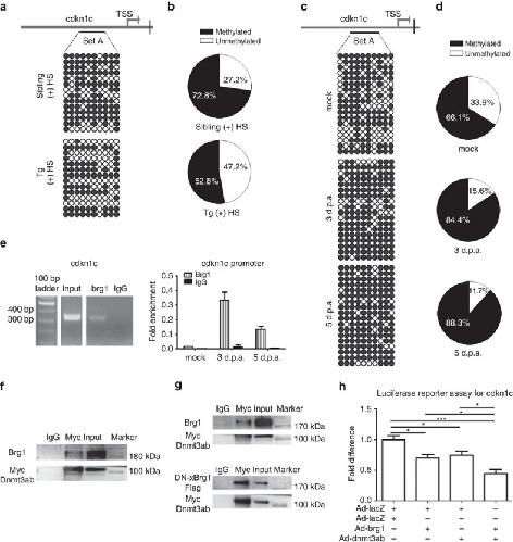
Chromatin-remodelling factor Brg1 regulates myocardial proliferation and regeneration in zebrafish., Xiao C, Gao L, Hou Y, Xu C, Chang N, Wang F, Hu K, He A, Luo Y, Wang J, Peng J, Tang F, Zhu X, Xiong JW., Nat Commun. December 8, 2016; 7 13787.   


Unorthodox Acetylcholine Binding Sites Formed by α5 and β3 Accessory Subunits in α4β2* Nicotinic Acetylcholine Receptors., Jain A, Kuryatov A, Wang J, Kamenecka TM, Lindstrom J., J Biol Chem. November 4, 2016; 291 (45): 23452-23463.


Plasma Membrane Intrinsic Proteins SlPIP2;1, SlPIP2;7 and SlPIP2;5 Conferring Enhanced Drought Stress Tolerance in Tomato., Li R, Wang J, Li S, Zhang L, Qi C, Weeda S, Zhao B, Ren S, Guo YD., Sci Rep. August 22, 2016; 6 31814.   


Chd7 cooperates with Sox10 and regulates the onset of CNS myelination and remyelination., He D, Marie C, Zhao C, Kim B, Wang J, Deng Y, Clavairoly A, Frah M, Wang H, He X, Hmidan H, Jones BV, Witte D, Zalc B, Zhou X, Choo DI, Martin DM, Parras C, Lu QR., Nat Neurosci. May 1, 2016; 19 (5): 678-89.   


Spatial regulation of cell cohesion by Wnt5a during second heart field progenitor deployment., Li D, Sinha T, Ajima R, Seo HS, Yamaguchi TP, Wang J., Dev Biol. April 1, 2016; 412 (1): 18-31.   


Dual Oxidase 2 (Duox2) Regulates Pannexin 1-mediated ATP Release in Primary Human Airway Epithelial Cells via Changes in Intracellular pH and Not H2O2 Production., Krick S, Wang J, St-Pierre M, Gonzalez C, Dahl G, Salathe M., J Biol Chem. March 18, 2016; 291 (12): 6423-32.


Novel BCOR mutation in a boy with Lenz microphthalmia/oculo-facio-cardio-dental (OFCD) syndrome., Zhu X, Dai FR, Wang J, Zhang Y, Tan ZP, Zhang Y., Gene. October 15, 2015; 571 (1): 142-4.   


Expression of cloned α6* nicotinic acetylcholine receptors., Wang J, Kuryatov A, Lindstrom J., Neuropharmacology. September 1, 2015; 96 (Pt B): 194-204.


An Accessory Agonist Binding Site Promotes Activation of α4β2* Nicotinic Acetylcholine Receptors., Wang J, Kuryatov A, Sriram A, Jin Z, Kamenecka TM, Kenny PJ, Lindstrom J., J Biol Chem. May 29, 2015; 290 (22): 13907-18.


A 90 day safety assessment of genetically modified rice expressing Cry1Ab/1Ac protein using an aquatic animal model., Zhu HJ, Chen Y, Li YH, Wang JM, Ding JT, Chen XP, Peng YF., J Agric Food Chem. April 15, 2015; 63 (14): 3627-33.


Phosphorylation of targeting protein for Xenopus kinesin-like protein 2 (TPX2) at threonine 72 in spindle assembly., Shim SY, Perez de Castro I, Neumayer G, Wang J, Park SK, Sanada K, Nguyen MD., J Biol Chem. April 3, 2015; 290 (14): 9122-34.


Mapping the dynamic expression of Wnt11 and the lineage contribution of Wnt11-expressing cells during early mouse development., Sinha T, Lin L, Li D, Davis J, Evans S, Wynshaw-Boris A, Wang J., Dev Biol. February 15, 2015; 398 (2): 177-92.   


Structural insight into autoinhibition and histone H3-induced activation of DNMT3A., Guo X, Wang L, Li J, Ding Z, Xiao J, Yin X, He S, Shi P, Dong L, Li G, Tian C, Wang J, Cong Y, Xu Y., Nature. January 29, 2015; 517 (7536): 640-4.


Understanding early organogenesis using a simplified in situ hybridization protocol in Xenopus., Deimling SJ, Halabi RR, Grover SA, Wang JH, Drysdale TA., J Vis Exp. January 12, 2015; (95): e51526.   


Regulation of HbPIP2;3, a Latex-Abundant Water Transporter, Is Associated with Latex Dilution and Yield in the Rubber Tree (Hevea brasiliensis Muell. Arg.)., An F, Zou Z, Cai X, Wang J, Rookes J, Lin W, Cahill D, Kong L., PLoS One. January 1, 2015; 10 (4): e0125595.   


Effects of Transgenic cry1Ca Rice on the Development of Xenopus laevis., Chen X, Wang J, Zhu H, Li Y, Ding J, Peng Y., PLoS One. January 1, 2015; 10 (12): e0145412.   


The membrane protein Pannexin1 forms two open-channel conformations depending on the mode of activation., Wang J, Ambrosi C, Qiu F, Jackson DG, Sosinsky G, Dahl G., Sci Signal. July 22, 2014; 7 (335): ra69.


Efficient expression of functional (α6β2)2β3 AChRs in Xenopus oocytes from free subunits using slightly modified α6 subunits., Ley CK, Kuryatov A, Wang J, Lindstrom JM., PLoS One. July 1, 2014; 9 (7): e103244.   


ATP and potassium ions: a deadly combination for astrocytes., Jackson DG, Wang J, Keane RW, Scemes E, Dahl G., Sci Rep. February 26, 2014; 4 4576.   


Contribution of transcription to animal early development., Wang J, Davis RE., Transcription. January 1, 2014; 5 (4): e967602.


3-Azatetracyclo[5.2.1.1(5,8).0(1,5)]undecane derivatives: from wild-type inhibitors of the M2 ion channel of influenza A virus to derivatives with potent activity against the V27A mutant., Rey-Carrizo M, Torres E, Ma C, Barniol-Xicota M, Wang J, Wu Y, Naesens L, DeGrado WF, Lamb RA, Pinto LH, Vázquez S., J Med Chem. November 27, 2013; 56 (22): 9265-74.


Asp44 stabilizes the Trp41 gate of the M2 proton channel of influenza A virus., Ma C, Fiorin G, Carnevale V, Wang J, Lamb RA, Klein ML, Wu Y, Pinto LH, DeGrado WF., Structure. November 5, 2013; 21 (11): 2033-41.


Pharmacological characteristics of Kv1.1- and Kv1.2-containing channels are influenced by the stoichiometry and positioning of their α subunits., Al-Sabi A, Kaza SK, Dolly JO, Wang J., Biochem J. August 15, 2013; 454 (1): 101-8.


Arachidonic acid closes innexin/pannexin channels and thereby inhibits microglia cell movement to a nerve injury., Samuels SE, Lipitz JB, Wang J, Dahl G, Muller KJ., Dev Neurobiol. August 1, 2013; 73 (8): 621-31.


The food dye FD&C Blue No. 1 is a selective inhibitor of the ATP release channel Panx1., Wang J, Jackson DG, Dahl G., J Gen Physiol. May 1, 2013; 141 (5): 649-56.   


Intestinal dehydroascorbic acid (DHA) transport mediated by the facilitative sugar transporters, GLUT2 and GLUT8., Corpe CP, Eck P, Wang J, Al-Hasani H, Levine M., J Biol Chem. March 29, 2013; 288 (13): 9092-101.   


Estradiol inhibits the activity of proton-coupled amino acid transporter PAT1 expressed in Xenopus oocytes., Shan L, Yang Y, Wang J, Zuo J, Dong X, Li C, Li D., Eur J Pharmacol. November 15, 2012; 695 (1-3): 34-9.


Retinoic acid-dependent control of MAP kinase phosphatase-3 is necessary for early kidney development in Xenopus., Le Bouffant R, Wang JH, Futel M, Buisson I, Umbhauer M, Riou JF., Biol Cell. September 1, 2012; 104 (9): 516-32.


Coexisting mutations/polymorphisms of the long QT syndrome genes in patients with repaired Tetralogy of Fallot are associated with the risks of life-threatening events., Chiu SN, Wu MH, Su MJ, Wang JK, Lin MT, Chang CC, Hsu HW, Shen CT, Thériault O, Chahine M., Hum Genet. August 1, 2012; 131 (8): 1295-304.


BcNRT1, a plasma membrane-localized nitrate transporter from non-heading Chinese cabbage., Yang X, Sun F, Xiong A, Wang F, Kong M, Wang Q, Wang J, Dai W, Xia X, Hou X., Mol Biol Rep. August 1, 2012; 39 (8): 7997-8006.


Electrophysiological characterization of the polyspecific organic cation transporter plasma membrane monoamine transporter., Itagaki S, Ganapathy V, Ho HT, Zhou M, Babu E, Wang J., Drug Metab Dispos. June 1, 2012; 40 (6): 1138-43.


Retraction notice to: Overexpression of αCP2, a translational repressor of GAP-43, inhibited axon outgrowth during development in Xenopus laevis [Biochem. Biophys. Res. Commun. 419 (2012) 262–267]., Wang J, Sun S, Cao X, Deng X, Zhang Y, Zhu Q., Biochem Biophys Res Commun. May 11, 2012; 421 (3): 634.


Retracted: Overexpression of αCP2, a translational repressor of GAP-43, inhibited axon outgrowth during development in Xenopus laevis., Wang J, Sun S, Cao X, Deng X, Zhang Y, Zhu Q., Biochem Biophys Res Commun. March 9, 2012; 419 (2): 262-7.


Mutations in SLC20A2 link familial idiopathic basal ganglia calcification with phosphate homeostasis., Wang C, Li Y, Shi L, Ren J, Patti M, Wang T, de Oliveira JR, Sobrido MJ, Quintáns B, Baquero M, Cui X, Zhang XY, Wang L, Xu H, Wang J, Yao J, Dai X, Liu J, Zhang L, Ma H, Gao Y, Ma X, Feng S, Liu M, Wang QK, Forster IC, Zhang X, Liu JY., Nat Genet. February 12, 2012; 44 (3): 254-6.


Selective aurora kinase inhibitors identified using a taxol-induced checkpoint sensitivity screen., Kwiatkowski N, Deng X, Wang J, Tan L, Villa F, Santaguida S, Huang HC, Mitchison T, Musacchio A, Gray N., ACS Chem Biol. January 20, 2012; 7 (1): 185-96.

???pagination.result.page??? 1 2 3 ???pagination.result.next???