Click here to close Hello! We notice that you are using Internet Explorer, which is not supported by Xenbase and may cause the site to display incorrectly. We suggest using a current version of Chrome, FireFox, or Safari.

Profile Publications (11)
XB-PERS-3613

Publications By Xinmin Cao

???pagination.result.count???

???pagination.result.page??? 1


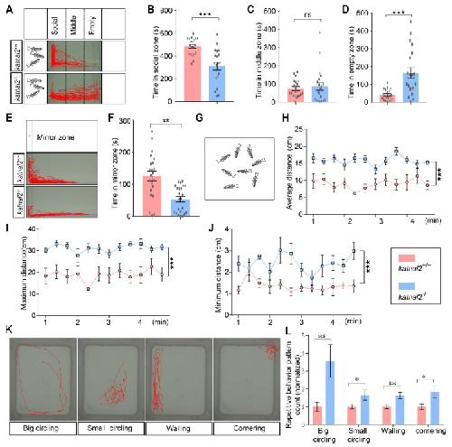
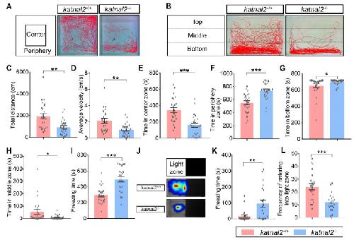
Knockout of Katnal2 Leads to Autism-like Behaviors and Developmental Delay in Zebrafish., Zheng J, Long F, Cao X, Xiong B, Li Y., Int J Mol Sci. July 29, 2022; 23 (15):   


Characterization of the molecular structure, expression and bioactivity of the TNFSF13B (BAFF) gene of the South African clawed frog, Xenopus laevis., Yang L, Zhou L, Zong X, Cao X, Ji X, Gu W, Zhang S., Int Immunopharmacol. March 1, 2013; 15 (3): 478-87.


Retraction notice to: Overexpression of αCP2, a translational repressor of GAP-43, inhibited axon outgrowth during development in Xenopus laevis [Biochem. Biophys. Res. Commun. 419 (2012) 262–267]., Wang J, Sun S, Cao X, Deng X, Zhang Y, Zhu Q., Biochem Biophys Res Commun. May 11, 2012; 421 (3): 634.


Retracted: Overexpression of αCP2, a translational repressor of GAP-43, inhibited axon outgrowth during development in Xenopus laevis., Wang J, Sun S, Cao X, Deng X, Zhang Y, Zhu Q., Biochem Biophys Res Commun. March 9, 2012; 419 (2): 262-7.


NFAT directly regulates Nkx2-5 transcription during cardiac cell differentiation., Chen Y, Cao X., Biol Cell. June 1, 2009; 101 (6): 335-49.


Mitochondria and calcium signaling in embryonic development., Cao X, Chen Y., Semin Cell Dev Biol. May 1, 2009; 20 (3): 337-45.   


Parathyroid hormone signaling through low-density lipoprotein-related protein 6., Wan M, Yang C, Li J, Wu X, Yuan H, Ma H, He X, Nie S, Chang C, Cao X., Genes Dev. November 1, 2008; 22 (21): 2968-79.   


The mitochondrial respiratory chain controls intracellular calcium signaling and NFAT activity essential for heart formation in Xenopus laevis., Chen Y, Yuen WH, Fu J, Huang G, Melendez AJ, Ibrahim FB, Lu H, Cao X., Mol Cell Biol. September 1, 2007; 27 (18): 6420-32.


Endofin acts as a Smad anchor for receptor activation in BMP signaling., Shi W, Chang C, Nie S, Xie S, Wan M, Cao X., J Cell Sci. April 1, 2007; 120 (Pt 7): 1216-24.


Smads oppose Hox transcriptional activities., Li X, Nie S, Chang C, Qiu T, Cao X., Exp Cell Res. April 1, 2006; 312 (6): 854-64.


Hydroxy metabolites of the Alzheimer's drug candidate 3-[(2,4-dimethoxy)benzylidene]-anabaseine dihydrochloride (GTS-21): their molecular properties, interactions with brain nicotinic receptors, and brain penetration., Kem WR, Mahnir VM, Prokai L, Papke RL, Cao X, LeFrancois S, Wildeboer K, Prokai-Tatrai K, Porter-Papke J, Soti F., Mol Pharmacol. January 1, 2004; 65 (1): 56-67.

???pagination.result.page??? 1