|
XB-PERS-3610
Publications By Helen Rankin Willsey
???pagination.result.count??????pagination.result.page??? 1
|
Autism gene variants disrupt enteric neuron migration and cause gastrointestinal dysmotility., McCluskey KE, Stovell KM, Law K, Kostyanovskaya E, Schmidt JD, Exner CRT, Dea J, Brimble E, State MW, Willsey AJ, Willsey HR., Nat Commun. March 6, 2025; 16 (1): 2238. |
|
Modelling human genetic disorders in Xenopus tropicalis., Willsey HR, Seaby EG, Godwin A, Ennis S, Guille M, Grainger RM., Dis Model Mech. May 1, 2024; 17 (5): |
|
Pleiotropy of autism-associated chromatin regulators., Lasser M, Sun N, Xu Y, Wang S, Drake S, Law K, Gonzalez S, Wang B, Drury V, Castillo O, Zaltsman Y, Dea J, Bader E, McCluskey KE, State MW, Willsey AJ, Willsey HR., Development. July 15, 2023; 150 (14): |
|
Modeling Human Genetic Disorders with CRISPR Technologies in Xenopus., Willsey HR, Guille M, Grainger RM., Cold Spring Harb Protoc. March 1, 2022; 2022 (3): |
|
Picroscope: low-cost system for simultaneous longitudinal biological imaging., Ly VT, Baudin PV, Pansodtee P, Jung EA, Voitiuk K, Rosen YM, Willsey HR, Mantalas GL, Seiler ST, Selberg JA, Cordero SA, Ross JM, Rolandi M, Pollen AA, Nowakowski TJ, Haussler D, Mostajo-Radji MA, Salama SR, Teodorescu M., Commun Biol. November 4, 2021; 4 (1): 1261. |
|
Deep learning is widely applicable to phenotyping embryonic development and disease., Naert T, Çiçek Ö, Ogar P, Bürgi M, Shaidani NI, Kaminski MM, Xu Y, Grand K, Vujanovic M, Prata D, Hildebrandt F, Brox T, Ronneberger O, Voigt FF, Helmchen F, Loffing J, Horb ME, Willsey HR, Lienkamp SS., Development. November 1, 2021; 148 (21): |
|
Whole-Mount RNA In Situ Hybridization and Immunofluorescence of Xenopus Embryos and Tadpoles., Willsey HR., Cold Spring Harb Protoc. October 1, 2021; 2021 (10): pdb.prot105635. |
|
A convergent molecular network underlying autism and congenital heart disease., Rosenthal SB, Willsey HR, Xu Y, Mei Y, Dea J, Wang S, Curtis C, Sempou E, Khokha MK, Chi NC, Willsey AJ, Fisch KM, Ideker T., Cell Syst. August 17, 2021; 12 (11): 1094-1107.e6. |
|
Parallel in vivo analysis of large-effect autism genes implicates cortical neurogenesis and estrogen in risk and resilience., Willsey HR, Exner CRT, Xu Y, Everitt A, Sun N, Wang B, Dea J, Schmunk G, Zaltsman Y, Teerikorpi N, Kim A, Anderson AS, Shin D, Seyler M, Nowakowski TJ, Harland RM, Willsey AJ, State MW., Neuron. March 3, 2021; 109 (5): 788-804.e8. |
|
Xenopus leads the way: Frogs as a pioneering model to understand the human brain., Exner CRT, Willsey HR., Genesis. February 1, 2021; 59 (1-2): e23405. |
|
In Xenopus ependymal cilia drive embryonic CSF circulation and brain development independently of cardiac pulsatile forces., Dur AH, Tang T, Viviano S, Sekuri A, Willsey HR, Tagare HD, Kahle KT, Deniz E., Fluids Barriers CNS. December 11, 2020; 17 (1): 72. |
|
The neurodevelopmental disorder risk gene DYRK1A is required for ciliogenesis and control of brain size in Xenopus embryos., Willsey HR, Xu Y, Everitt A, Dea J, Exner CRT, Willsey AJ, State MW, Harland RM., Development. June 22, 2020; 147 (21): |
|
DYRK1A-related intellectual disability: a syndrome associated with congenital anomalies of the kidney and urinary tract., Blackburn ATM, Bekheirnia N, Uma VC, Corkins ME, Xu Y, Rosenfeld JA, Bainbridge MN, Yang Y, Liu P, Madan-Khetarpal S, Delgado MR, Hudgins L, Krantz I, Rodriguez-Buritica D, Wheeler PG, Al-Gazali L, Mohamed Saeed Mohamed Al Shamsi A, Gomez-Ospina N, Chao HT, Mirzaa GM, Scheuerle AE, Kukolich MK, Scaglia F, Eng C, Willsey HR, Braun MC, Lamb DJ, Miller RK, Bekheirnia MR., Genet Med. December 1, 2019; 21 (12): 2755-2764. |
|
Katanin-like protein Katnal2 is required for ciliogenesis and brain development in Xenopus embryos., Willsey HR, Walentek P, Exner CRT, Xu Y, Lane AB, Harland RM, Heald R, Santama N., Dev Biol. October 15, 2018; 442 (2): 276-287. |
|
The Psychiatric Cell Map Initiative: A Convergent Systems Biological Approach to Illuminating Key Molecular Pathways in Neuropsychiatric Disorders., Willsey AJ, Morris MT, Wang S, Willsey HR, Sun N, Teerikorpi N, Baum TB, Cagney G, Bender KJ, Desai TA, Srivastava D, Davis GW, Doudna J, Chang E, Sohal V, Lowenstein DH, Li H, Agard D, Keiser MJ, Shoichet B, von Zastrow M, Mucke L, Finkbeiner S, Gan L, Sestan N, Ward ME, Huttenhain R, Nowakowski TJ, Bellen HJ, Frank LM, Khokha MK, Lifton RP, Kampmann M, Ideker T, State MW, Krogan NJ., Cell. July 26, 2018; 174 (3): 505-520. |
|
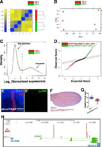
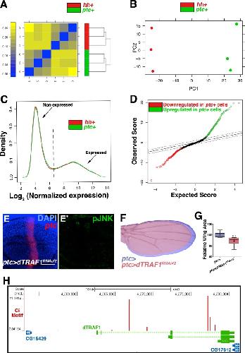
Localized JNK signaling regulates organ size during development., Willsey HR, Zheng X, Carlos Pastor-Pareja J, Willsey AJ, Beachy PA, Xu T., Elife. January 28, 2016; 5 |
|
Gp93, the Drosophila GRP94 ortholog, is required for gut epithelial homeostasis and nutrient assimilation-coupled growth control., Maynard JC, Pham T, Zheng T, Jockheck-Clark A, Rankin HB, Newgard CB, Spana EP, Nicchitta CV., Dev Biol. March 15, 2010; 339 (2): 295-306. |
???pagination.result.page??? 1
