Click here to close Hello! We notice that you are using Internet Explorer, which is not supported by Xenbase and may cause the site to display incorrectly. We suggest using a current version of Chrome, FireFox, or Safari.

Profile Publications (14)
XB-PERS-3605

Publications By Kathrin Marheineke

???pagination.result.count???

???pagination.result.page??? 1


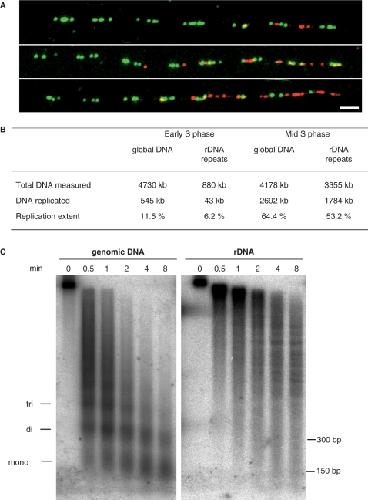
Dual DNA replication modes: varying fork speeds and initiation rates within the spatial replication program in Xenopus., Ciardo D, Haccard O, de Carli F, Hyrien O, Goldar A, Marheineke K., Nucleic Acids Res. January 24, 2025; 53 (3):   


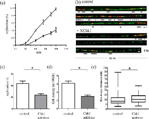
Rif1 restrains the rate of replication origin firing in Xenopus laevis., Haccard O, Ciardo D, Narrissamprakash H, Bronchain O, Kumagai A, Dunphy WG, Goldar A, Marheineke K., Commun Biol. July 29, 2023; 6 (1): 788.   


A non-transcriptional function of Yap regulates the DNA replication program in Xenopus laevis., Meléndez García R, Haccard O, Chesneau A, Narassimprakash H, Roger J, Perron M, Marheineke K, Bronchain O., Elife. July 15, 2022; 11   


Polo-like kinase 1 (Plk1) regulates DNA replication origin firing and interacts with Rif1 in Xenopus., Ciardo D, Haccard O, Narassimprakash H, Cornu D, Guerrera IC, Goldar A, Marheineke K., Nucleic Acids Res. September 27, 2021; 49 (17): 9851-9869.   


Organization of DNA Replication Origin Firing in Xenopus Egg Extracts: The Role of Intra-S Checkpoint., Ciardo D, Haccard O, Narassimprakash H, Arbona JM, Hyrien O, Audit B, Marheineke K, Goldar A., Genes (Basel). August 9, 2021; 12 (8):   


Polo-like kinase 1 (Plk1) is a positive regulator of DNA replication in the Xenopus in vitro system., Ciardo D, Haccard O, Narassimprakash H, Chiodelli V, Goldar A, Marheineke K., Cell Cycle. July 1, 2020; 19 (14): 1817-1832.


Genome wide decrease of DNA replication eye density at the midblastula transition of Xenopus laevis., Platel M, Narassimprakash H, Ciardo D, Haccard O, Marheineke K., Cell Cycle. July 1, 2019; 18 (13): 1458-1472.


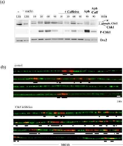
Tight Chk1 Levels Control Replication Cluster Activation in Xenopus., Platel M, Goldar A, Wiggins JM, Barbosa P, Libeau P, Priam P, Narassimprakash H, Grodzenski X, Marheineke K., PLoS One. June 5, 2015; 10 (6): e0129090.   


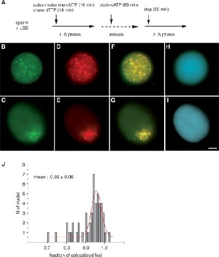
Use of DNA combing to study DNA replication in Xenopus and human cell-free systems., Marheineke K, Goldar A, Krude T, Hyrien O., Methods Mol Biol. January 1, 2009; 521 575-603.


A simple and optimized method of producing silanized surfaces for FISH and replication mapping on combed DNA fibers., Labit H, Goldar A, Guilbaud G, Douarche C, Hyrien O, Marheineke K., Biotechniques. December 1, 2008; 45 (6): 649-52, 654, 656-8.


DNA replication timing is deterministic at the level of chromosomal domains but stochastic at the level of replicons in Xenopus egg extracts., Labit H, Perewoska I, Germe T, Hyrien O, Marheineke K., Nucleic Acids Res. October 1, 2008; 36 (17): 5623-34.   


A dynamic stochastic model for DNA replication initiation in early embryos., Goldar A, Labit H, Marheineke K, Hyrien O., PLoS One. August 6, 2008; 3 (8): e2919.   


Control of replication origin density and firing time in Xenopus egg extracts: role of a caffeine-sensitive, ATR-dependent checkpoint., Marheineke K, Hyrien O., J Biol Chem. July 2, 2004; 279 (27): 28071-81.


Aphidicolin triggers a block to replication origin firing in Xenopus egg extracts., Marheineke K, Hyrien O., J Biol Chem. May 18, 2001; 276 (20): 17092-100.

???pagination.result.page??? 1