Click here to close Hello! We notice that you are using Internet Explorer, which is not supported by Xenbase and may cause the site to display incorrectly. We suggest using a current version of Chrome, FireFox, or Safari.

Profile Publications (16)
XB-PERS-3554

Publications By Morgane Locker

???pagination.result.count???

???pagination.result.page??? 1


Neuroinflammation as a cause of differential Müller cell regenerative responses to retinal injury., García-García D, Vidal-Gil L, Parain K, Lun J, Audic Y, Chesneau A, Siron L, Van Westendorp D, Lourdel S, Sánchez-Sáez X, Kazani D, Ricard J, Pottin S, Donval A, Bronchain O, Locker M, Roger JE, Borday C, Pla P, Bitard J, Perron M., Sci Adv. October 4, 2024; 10 (40): eadp7916.   


Regeneration from three cellular sources and ectopic mini-retina formation upon neurotoxic retinal degeneration in Xenopus., Parain K, Chesneau A, Locker M, Borday C, Perron M., Glia. April 1, 2024; 72 (4): 759-776.   


Awakening adult neural stem cells: NOX signalling as a positive regulator of quiescence to proliferation transition in the Xenopus retina., Donval A, Hernandez Puente CV, Lainé A, Roman D, Vessely R, Leclercq J, Perron M, Locker M., Development. January 15, 2024; 151 (2):   


CRISPR/Cas9-Mediated Models of Retinitis Pigmentosa Reveal Differential Proliferative Response of Müller Cells between Xenopus laevis and Xenopus tropicalis., Parain K, Lourdel S, Donval A, Chesneau A, Borday C, Bronchain O, Locker M, Perron M., Cells. February 25, 2022; 11 (5):   


In Vivo Assessment of Neural Precursor Cell Cycle Kinetics in the Amphibian Retina., Locker M, Perron M., Cold Spring Harb Protoc. August 1, 2019; 2019 (8):   


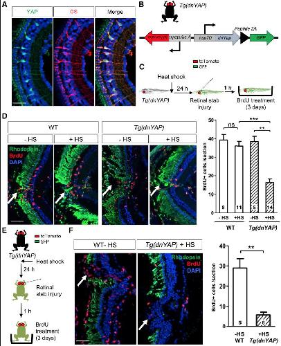
Linking YAP to Müller Glia Quiescence Exit in the Degenerative Retina., Hamon A, García-García D, Ail D, Bitard J, Chesneau A, Dalkara D, Locker M, Roger JE, Perron M., Cell Rep. May 7, 2019; 27 (6): 1712-1725.e6.   


Müller glial cell reactivation in Xenopus models of retinal degeneration., Langhe R, Chesneau A, Colozza G, Hidalgo M, Ail D, Locker M, Perron M., Glia. August 1, 2017; 65 (8): 1333-1349.


YAP controls retinal stem cell DNA replication timing and genomic stability., Cabochette P, Vega-Lopez G, Bitard J, Parain K, Chemouny R, Masson C, Borday C, Hedderich M, Henningfeld KA, Locker M, Bronchain O, Perron M., Elife. September 22, 2015; 4 e08488.   


Ascl1 as a novel player in the Ptf1a transcriptional network for GABAergic cell specification in the retina., Mazurier N, Parain K, Parlier D, Pretto S, Hamdache J, Vernier P, Locker M, Bellefroid E, Perron M., PLoS One. March 18, 2014; 9 (3): e92113.   


Hes4 controls proliferative properties of neural stem cells during retinal ontogenesis., El Yakoubi W, Borday C, Hamdache J, Parain K, Tran HT, Vleminckx K, Perron M, Locker M., Stem Cells. December 1, 2012; 30 (12): 2784-95.   


Antagonistic cross-regulation between Wnt and Hedgehog signalling pathways controls post-embryonic retinal proliferation., Borday C, Cabochette P, Parain K, Mazurier N, Janssens S, Tran HT, Sekkali B, Bronchain O, Vleminckx K, Locker M, Perron M., Development. October 1, 2012; 139 (19): 3499-509.   


A large scale screen for neural stem cell markers in Xenopus retina., Parain K, Mazurier N, Bronchain O, Borday C, Cabochette P, Chesneau A, Colozza G, El Yakoubi W, Hamdache J, Locker M, Gilchrist MJ, Pollet N, Perron M., Dev Neurobiol. April 1, 2012; 72 (4): 491-506.   


Canonical Wnt signaling controls proliferation of retinal stem/progenitor cells in postembryonic Xenopus eyes., Denayer T, Locker M, Borday C, Deroo T, Janssens S, Hecht A, van Roy F, Perron M, Vleminckx K., Stem Cells. August 1, 2008; 26 (8): 2063-74.


Ptf1a triggers GABAergic neuronal cell fates in the retina., Dullin JP, Locker M, Robach M, Henningfeld KA, Parain K, Afelik S, Pieler T, Perron M., BMC Dev Biol. May 31, 2007; 7 110.   


Hedgehog signaling and the retina: insights into the mechanisms controlling the proliferative properties of neural precursors., Locker M, Agathocleous M, Amato MA, Parain K, Harris WA, Perron M., Genes Dev. November 1, 2006; 20 (21): 3036-48.


Characterization and function of the bHLH-O protein XHes2: insight into the mechanisms controlling retinal cell fate decision., Sölter M, Locker M, Boy S, Taelman V, Bellefroid EJ, Perron M, Pieler T., Development. October 1, 2006; 133 (20): 4097-108.   

???pagination.result.page??? 1