Click here to close Hello! We notice that you are using Internet Explorer, which is not supported by Xenbase and may cause the site to display incorrectly. We suggest using a current version of Chrome, FireFox, or Safari.

Profile Publications (19)
XB-PERS-3526

Publications By Yoshiaki Azuma

???pagination.result.count???

???pagination.result.page??? 1


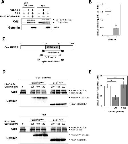
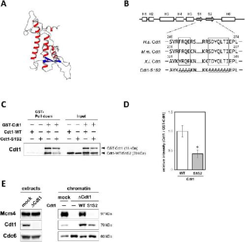
Cdt1 Self-associates via the Winged-Helix Domain of the Central Region during the Licensing Reaction, Which Is Inhibited by Geminin., Kashima Y, Tsuyama T, Sakai A, Morita K, Suzuki H, Azuma Y, Tada S., Biol Pharm Bull. January 1, 2024; 47 (7): 1338-1344.   


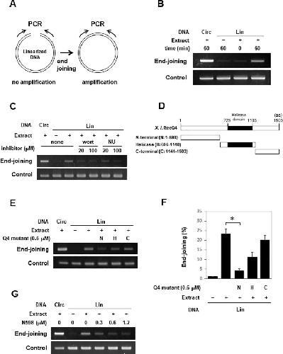
N-terminal region of RecQ4 inhibits non-homologous end joining and chromatin association of the Ku heterodimer in Xenopus egg extracts., Tsuyama T, Fujita K, Sasaki R, Hamanaka S, Sotoyama Y, Ogawa A, Kusuzaki K, Azuma Y, Tada S., Gene. June 30, 2021; 787 145647.   


HPF1-dependent PARP activation promotes LIG3-XRCC1-mediated backup pathway of Okazaki fragment ligation., Kumamoto S, Nishiyama A, Chiba Y, Miyashita R, Konishi C, Azuma Y, Nakanishi M., Nucleic Acids Res. May 21, 2021; 49 (9): 5003-5016.   


Identification of a new small ubiquitin-like modifier (SUMO)-interacting motif in the E3 ligase PIASy., Kaur K, Park H, Pandey N, Azuma Y, De Guzman RN., J Biol Chem. June 16, 2017; 292 (24): 10230-10238.


SUMO-interacting motifs (SIMs) in Polo-like kinase 1-interacting checkpoint helicase (PICH) ensure proper chromosome segregation during mitosis., Sridharan V, Azuma Y., Cell Cycle. August 17, 2016; 15 (16): 2135-2144.


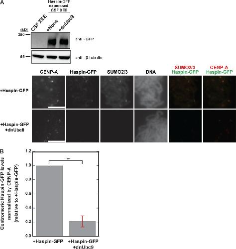
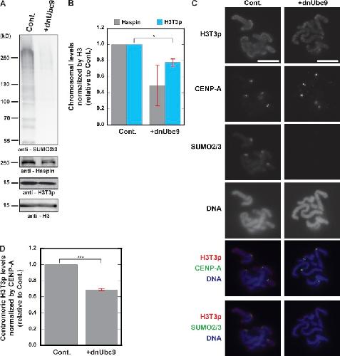
SUMOylation of DNA topoisomerase IIα regulates histone H3 kinase Haspin and H3 phosphorylation in mitosis., Yoshida MM, Ting L, Gygi SP, Azuma Y., J Cell Biol. June 20, 2016; 213 (6): 665-78.   


SUMOylation regulates polo-like kinase 1-interacting checkpoint helicase (PICH) during mitosis., Sridharan V, Park H, Ryu H, Azuma Y., J Biol Chem. February 6, 2015; 290 (6): 3269-76.


SUMOylation of the C-terminal domain of DNA topoisomerase IIα regulates the centromeric localization of Claspin., Ryu H, Yoshida MM, Sridharan V, Kumagai A, Dunphy WG, Dasso M, Azuma Y., Cell Cycle. January 1, 2015; 14 (17): 2777-84.


Quantitative determination of binding of ISWI to nucleosomes and DNA shows allosteric regulation of DNA binding by nucleotides., Al-Ani G, Briggs K, Malik SS, Conner M, Azuma Y, Fischer CJ., Biochemistry. July 15, 2014; 53 (27): 4334-45.   


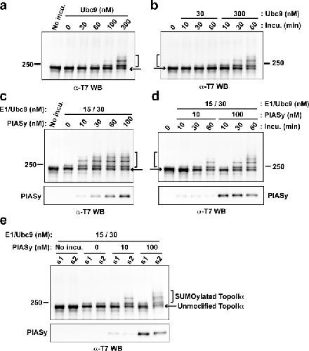
PIASy-dependent SUMOylation regulates DNA topoisomerase IIalpha activity., Ryu H, Furuta M, Kirkpatrick D, Gygi SP, Azuma Y., J Cell Biol. November 15, 2010; 191 (4): 783-94.   


Rod/Zw10 complex is required for PIASy-dependent centromeric SUMOylation., Ryu H, Azuma Y., J Biol Chem. October 15, 2010; 285 (42): 32576-85.


PIASy mediates SUMO-2/3 conjugation of poly(ADP-ribose) polymerase 1 (PARP1) on mitotic chromosomes., Ryu H, Al-Ani G, Deckert K, Kirkpatrick D, Gygi SP, Dasso M, Azuma Y., J Biol Chem. May 7, 2010; 285 (19): 14415-23.


Identification and developmental expression of Xenopus laevis SUMO proteases., Wang Y, Mukhopadhyay D, Mathew S, Hasebe T, Heimeier RA, Azuma Y, Kolli N, Shi YB, Wilkinson KD, Dasso M., PLoS One. December 11, 2009; 4 (12): e8462.   


Analysis of SUMOylation of topoisomerase IIalpha with Xenopus egg extracts., Azuma Y., Methods Mol Biol. January 1, 2009; 582 221-31.


PIASy mediates SUMO-2 conjugation of Topoisomerase-II on mitotic chromosomes., Azuma Y, Arnaoutov A, Anan T, Dasso M., EMBO J. June 15, 2005; 24 (12): 2172-82.


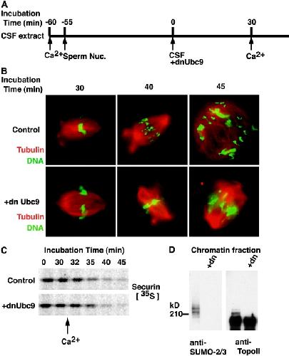
SUMO-2/3 regulates topoisomerase II in mitosis., Azuma Y, Arnaoutov A, Dasso M., J Cell Biol. November 10, 2003; 163 (3): 477-87.   


Isolation of a yeast protein kinase that is activated by the protein encoded by SRP1 (Srp1p) and phosphorylates Srp1p complexed with nuclear localization signal peptides., Azuma Y, Tabb MM, Vu L, Nomura M., Proc Natl Acad Sci U S A. May 23, 1995; 92 (11): 5159-63.


A mutant form of the Ran/TC4 protein disrupts nuclear function in Xenopus laevis egg extracts by inhibiting the RCC1 protein, a regulator of chromosome condensation., Dasso M, Seki T, Azuma Y, Ohba T, Nishimoto T., EMBO J. December 1, 1994; 13 (23): 5732-44.


High molecular weight-multicatalytic proteinases in premature and mature oocytes of Rana pipiens., Azuma Y, Tokumoto T, Ishikawa K., Mol Cell Biochem. February 2, 1991; 100 (2): 171-81.

???pagination.result.page??? 1