|
XB-PERS-3505
Publications By Martin Wühr
???pagination.result.count??????pagination.result.page??? 1
|
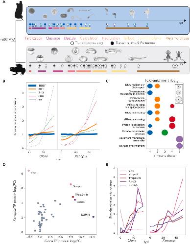
Transitions in the proteome and phospho-proteome during Xenopus laevis development., Van Itallie E, Sonnett M, Kalocsay M, Wühr M, Peshkin L, Kirschner MW., Dev Biol. September 2, 2025; 525 155-171. |
|
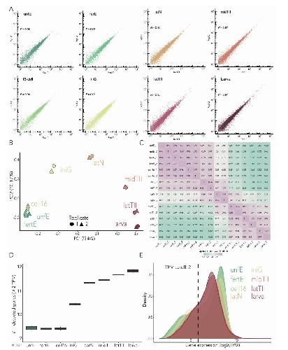
Quantitative proteome dynamics across embryogenesis in a model chordate., Frese AN, Mariossi A, Levine MS, Wühr M., iScience. April 19, 2024; 27 (4): 109355. |
|
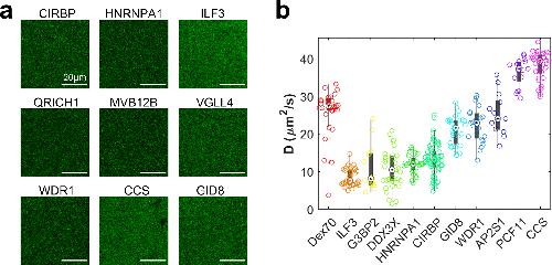
Evidence for widespread cytoplasmic structuring into mesoscale condensates., Keber FC, Nguyen T, Mariossi A, Brangwynne CP, Wühr M., Nat Cell Biol. March 29, 2024; 26 (3): 346-352. |
|
Sensitive and Accurate Proteome Profiling of Embryogenesis Using Real-Time Search and TMTproC Quantification., Johnson ANT, Huang J, Marishta A, Cruz ER, Mariossi A, Barshop WD, Canterbury JD, Melani R, Bergen D, Zabrouskov V, Levine MS, Wieschaus E, McAlister GC, Wühr M., Mol Cell Proteomics. February 24, 2024; 24 (2): 100899. |
|
Differential nuclear import sets the timing of protein access to the embryonic genome., Nguyen T, Costa EJ, Deibert T, Reyes J, Keber FC, Tomschik M, Stadlmeier M, Gupta M, Kumar CK, Cruz ER, Amodeo A, Gatlin JC, Wühr M., Nat Commun. October 6, 2022; 13 (1): 5887. |
|
Evaluating the Arrhenius equation for developmental processes., Crapse J, Pappireddi N, Gupta M, Shvartsman SY, Wieschaus E, Wühr M., Mol Syst Biol. August 1, 2021; 17 (8): e9895. |
|
Bayesian Confidence Intervals for Multiplexed Proteomics Integrate Ion-statistics with Peptide Quantification Concordance., Peshkin L, Gupta M, Ryazanova L, Wühr M., Mol Cell Proteomics. October 1, 2019; 18 (10): 2108-2120. |
|
Immunofluorescence of Microtubule Assemblies in Amphibian Oocytes and Early Embryos., Nguyen T, Mitchison TJ, Wühr M., Methods Mol Biol. January 1, 2019; 1920 17-32. |
|
Quantitative Proteomics for Xenopus Embryos II, Data Analysis., Sonnett M, Gupta M, Nguyen T, Wühr M., Methods Mol Biol. January 1, 2018; 1865 195-215. |
|
Quantitative Proteomics of Xenopus Embryos I, Sample Preparation., Gupta M, Sonnett M, Ryazanova L, Presler M, Wühr M., Methods Mol Biol. January 1, 2018; 1865 175-194. |
|
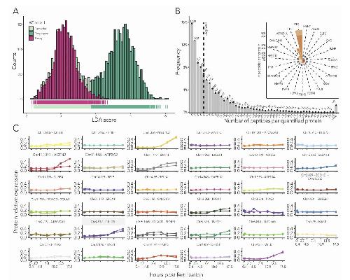
Proteomics of phosphorylation and protein dynamics during fertilization and meiotic exit in the Xenopus egg., Presler M, Van Itallie E, Klein AM, Kunz R, Coughlin ML, Peshkin L, Gygi SP, Wühr M, Kirschner MW., Proc Natl Acad Sci U S A. December 12, 2017; 114 (50): E10838-E10847. |
|
Asymmetries in Cell Division, Cell Size, and Furrowing in the Xenopus laevis Embryo., Tassan JP, Wühr M, Hatte G, Kubiak J., Results Probl Cell Differ. January 1, 2017; 61 243-260. |
|
Generic Theoretical Models to Predict Division Patterns of Cleaving Embryos., Pierre A, Sallé J, Wühr M, Minc N., Dev Cell. December 19, 2016; 39 (6): 667-682. |
|
Amyloid-like Self-Assembly of a Cellular Compartment., Boke E, Ruer M, Wühr M, Coughlin M, Lemaitre R, Gygi SP, Alberti S, Drechsel D, Hyman AA, Mitchison TJ., Cell. July 28, 2016; 166 (3): 637-650. |
|
On the Relationship of Protein and mRNA Dynamics in Vertebrate Embryonic Development., Peshkin L, Wühr M, Pearl E, Haas W, Freeman RM, Gerhart JC, Klein AM, Horb M, Gygi SP, Kirschner MW., Dev Cell. November 9, 2015; 35 (3): 383-94. |
|
The Nuclear Proteome of a Vertebrate., Wühr M, Güttler T, Peshkin L, McAlister GC, Sonnett M, Ishihara K, Groen AC, Presler M, Erickson BK, Mitchison TJ, Kirschner MW, Gygi SP., Curr Biol. October 19, 2015; 25 (20): 2663-71. |
|
Size Scaling of Microtubule Assemblies in Early Xenopus Embryos., Mitchison TJ, Ishihara K, Nguyen P, Wühr M., Cold Spring Harb Perspect Biol. August 10, 2015; 7 (10): a019182. |
|
Spatial organization of cytokinesis signaling reconstituted in a cell-free system., Nguyen PA, Groen AC, Loose M, Ishihara K, Wühr M, Field CM, Mitchison TJ., Science. October 10, 2014; 346 (6206): 244-7. |
|
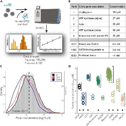
Deep proteomics of the Xenopus laevis egg using an mRNA-derived reference database., Wühr M, Freeman RM, Presler M, Horb ME, Peshkin L, Gygi S, Kirschner MW., Curr Biol. July 7, 2014; 24 (13): 1467-1475. |
|
Accurate multiplexed proteomics at the MS2 level using the complement reporter ion cluster., Wühr M, Haas W, McAlister GC, Peshkin L, Rad R, Kirschner MW, Gygi SP., Anal Chem. November 6, 2012; 84 (21): 9214-21. |
|
Growth, interaction, and positioning of microtubule asters in extremely large vertebrate embryo cells., Mitchison T, Wühr M, Nguyen P, Ishihara K, Groen A, Field CM., Cytoskeleton (Hoboken). October 1, 2012; 69 (10): 738-50. |
|
Actin behavior in bulk cytoplasm is cell cycle regulated in early vertebrate embryos., Field CM, Wühr M, Anderson GA, Kueh HY, Strickland D, Mitchison TJ., J Cell Sci. June 15, 2011; 124 (Pt 12): 2086-95. |
|
A model for cleavage plane determination in early amphibian and fish embryos., Wühr M, Tan ES, Parker SK, Detrich HW, Mitchison TJ., Curr Biol. November 23, 2010; 20 (22): 2040-5. |
|
How does a millimeter-sized cell find its center?, Wühr M, Dumont S, Groen AC, Needleman DJ, Mitchison TJ., Cell Cycle. April 15, 2009; 8 (8): 1115-21. |
|
Mitosis: new roles for myosin-X and actin at the spindle., Wühr M, Mitchison TJ, Field CM., Curr Biol. October 14, 2008; 18 (19): R912-4. |
|
Evidence for an upper limit to mitotic spindle length., Wühr M, Chen Y, Dumont S, Groen AC, Needleman DJ, Salic A, Mitchison TJ., Curr Biol. August 26, 2008; 18 (16): 1256-61. |
|
Essential CDK1-inhibitory role for separase during meiosis I in vertebrate oocytes., Gorr IH, Reis A, Boos D, Wühr M, Madgwick S, Jones KT, Stemmann O., Nat Cell Biol. September 1, 2006; 8 (9): 1035-7. |
???pagination.result.page??? 1
