Click here to close Hello! We notice that you are using Internet Explorer, which is not supported by Xenbase and may cause the site to display incorrectly. We suggest using a current version of Chrome, FireFox, or Safari.

Profile Publications (30)
XB-PERS-3474

Publications By Haruki Ochi

???pagination.result.count???

???pagination.result.page??? 1


hoxc12/c13 as key regulators for rebooting the developmental program in Xenopus limb regeneration., Kawasumi-Kita A, Lee SW, Ohtsuka D, Niimi K, Asakura Y, Kitajima K, Sakane Y, Tamura K, Ochi H, Suzuki KT, Morishita Y., Nat Commun. April 22, 2024; 15 (1): 3340.   


Development of a heat-stable alkaline phosphatase reporter system for cis-regulatory analysis and its application to 3D digital imaging of Xenopus embryonic tissues., Sakagami K, Igawa T, Saikawa K, Sakaguchi Y, Hossain N, Kato C, Kinemori K, Suzuki N, Suzuki M, Kawaguchi A, Ochi H, Tajika Y, Ogino H., Dev Growth Differ. April 4, 2024; 66 (3): 256-265.   


Identification of tumor-related genes via RNA sequencing of tumor tissues in Xenopus tropicalis., Kitamura K, Yamamoto T, Ochi H, Suzuki M, Suzuki N, Igawa T, Yoshida T, Futakuchi M, Ogino H, Michiue T., Sci Rep. August 14, 2023; 13 (1): 13214.   


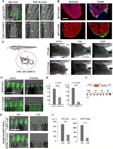
The shh limb enhancer is activated in patterned limb regeneration but not in hypomorphic limb regeneration in Xenopus laevis., Tada R, Higashidate T, Amano T, Ishikawa S, Yokoyama C, Kobari S, Nara S, Ishida K, Kawaguchi A, Ochi H, Ogino H, Yakushiji-Kaminatsui N, Sakamoto J, Kamei Y, Tamura K, Yokoyama H., Dev Biol. May 27, 2023; 500 22-30.   


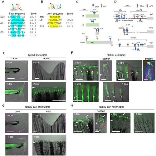
Splashed E-box and AP-1 motifs cooperatively drive regeneration response and shape regeneration abilities., Tamaki T, Yoshida T, Shibata E, Nishihara H, Ochi H, Kawakami A., Biol Open. February 15, 2023; 12 (2):   


Retinoic acid control of pax8 during renal specification of Xenopus pronephros involves hox and meis3., Durant-Vesga J, Suzuki N, Ochi H, Le Bouffant R, Eschstruth A, Ogino H, Umbhauer M, Riou JF., Dev Biol. January 1, 2023; 493 17-28.   


Adrenergic receptor signaling induced by Klf15, a regulator of regeneration enhancer, promotes kidney reconstruction., Suzuki N, Kanai A, Suzuki Y, Ogino H, Ochi H., Proc Natl Acad Sci U S A. August 16, 2022; 119 (33): e2204338119.   


Optimization of CRISPR/Cas9-mediated gene disruption in Xenopus laevis using a phenotypic image analysis technique., Tanouchi M, Igawa T, Suzuki N, Suzuki M, Hossain N, Ochi H, Ogino H., Dev Growth Differ. May 1, 2022; 64 (4): 219-225.   


Spontaneous neoplasia in the western clawed frog Xenopus tropicalis., Suzuki M, Igawa T, Suzuki N, Ogino H, Ochi H., MicroPubl Biol. August 31, 2020; 2020   


Regeneration enhancers: A clue to reactivation of developmental genes., Suzuki N, Ochi H., Dev Growth Differ. June 1, 2020; 62 (5): 343-354.   


Environmental Oxygen Exposure Allows for the Evolution of Interdigital Cell Death in Limb Patterning., Cordeiro IR, Kabashima K, Ochi H, Munakata K, Nishimori C, Laslo M, Hanken J, Tanaka M., Dev Cell. July 22, 2019; 50 (2): 155-166.e4.   


Arid3a regulates nephric tubule regeneration via evolutionarily conserved regeneration signal-response enhancers., Suzuki N, Hirano K, Ogino H, Ochi H., Elife. January 8, 2019; 8   


Reactivation of larval keratin gene (krt62.L) in blastema epithelium during Xenopus froglet limb regeneration., Satoh A, Mitogawa K, Saito N, Suzuki M, Suzuki KT, Ochi H, Makanae A., Dev Biol. December 15, 2017; 432 (2): 265-272.   


Co-accumulation of cis-regulatory and coding mutations during the pseudogenization of the Xenopus laevis homoeologs six6.L and six6.S., Ochi H, Kawaguchi A, Tanouchi M, Suzuki N, Kumada T, Iwata Y, Ogino H., Dev Biol. July 1, 2017; 427 (1): 84-92.   


Genes coding for cyclin-dependent kinase inhibitors are fragile in Xenopus., Tanaka T, Ochi H, Takahashi S, Ueno N, Taira M., Dev Biol. June 15, 2017; 426 (2): 291-300.   


Conservatism and variability of gene expression profiles among homeologous transcription factors in Xenopus laevis., Watanabe M, Yasuoka Y, Mawaribuchi S, Kuretani A, Ito M, Kondo M, Ochi H, Ogino H, Fukui A, Taira M, Kinoshita T., Dev Biol. June 15, 2017; 426 (2): 301-324.   


Asymmetrically reduced expression of hand1 homeologs involving a single nucleotide substitution in a cis-regulatory element., Ochi H, Suzuki N, Kawaguchi A, Ogino H., Dev Biol. May 15, 2017; 425 (2): 152-160.   


Genome evolution in the allotetraploid frog Xenopus laevis., Session AM, Uno Y, Kwon T, Chapman JA, Toyoda A, Takahashi S, Fukui A, Hikosaka A, Suzuki A, Kondo M, van Heeringen SJ, Quigley I, Heinz S, Ogino H, Ochi H, Hellsten U, Lyons JB, Simakov O, Putnam N, Stites J, Kuroki Y, Tanaka T, Michiue T, Watanabe M, Bogdanovic O, Lister R, Georgiou G, Paranjpe SS, van Kruijsbergen I, Shu S, Carlson J, Kinoshita T, Ohta Y, Mawaribuchi S, Jenkins J, Grimwood J, Schmutz J, Mitros T, Mozaffari SV, Suzuki Y, Haramoto Y, Yamamoto TS, Takagi C, Heald R, Miller K, Haudenschild C, Kitzman J, Nakayama T, Izutsu Y, Robert J, Fortriede J, Burns K, Lotay V, Karimi K, Yasuoka Y, Dichmann DS, Flajnik MF, Houston DW, Shendure J, DuPasquier L, Vize PD, Zorn AM, Ito M, Marcotte EM, Wallingford JB, Ito Y, Asashima M, Ueno N, Matsuda Y, Veenstra GJ, Fujiyama A, Harland RM, Taira M, Rokhsar DS., Nature. October 20, 2016; 538 (7625): 336-343.   


Identification of distal enhancers for Six2 expression in pronephros., Suzuki N, Hirano K, Ogino H, Ochi H., Int J Dev Biol. January 1, 2015; 59 (4-6): 241-6.   


Transcriptional regulators in the Hippo signaling pathway control organ growth in Xenopus tadpole tail regeneration., Hayashi S, Ochi H, Ogino H, Kawasumi A, Kamei Y, Tamura K, Yokoyama H., Dev Biol. December 1, 2014; 396 (1): 31-41.   


Six1 is a key regulator of the developmental and evolutionary architecture of sensory neurons in craniates., Yajima H, Suzuki M, Ochi H, Ikeda K, Sato S, Yamamura K, Ogino H, Ueno N, Kawakami K., BMC Biol. May 29, 2014; 12 40.   


Evolution of a tissue-specific silencer underlies divergence in the expression of pax2 and pax8 paralogues., Ochi H, Tamai T, Nagano H, Kawaguchi A, Sudou N, Ogino H., Nat Commun. May 22, 2012; 3 848.   


Transcription factors involved in lens development from the preplacodal ectoderm., Ogino H, Ochi H, Reza HM, Yasuda K., Dev Biol. March 15, 2012; 363 (2): 333-47.   


Comparative expression analysis of the H3K27 demethylases, JMJD3 and UTX, with the H3K27 methylase, EZH2, in Xenopus., Kawaguchi A, Ochi H, Sudou N, Ogino H., Int J Dev Biol. January 1, 2012; 56 (4): 295-300.   


Comparative genomics-based identification and analysis of cis-regulatory elements., Ogino H, Ochi H, Uchiyama C, Louie S, Grainger RM., Methods Mol Biol. January 1, 2012; 917 245-63.


Different requirement for Wnt/β-catenin signaling in limb regeneration of larval and adult Xenopus., Yokoyama H, Maruoka T, Ochi H, Aruga A, Ohgo S, Ogino H, Tamura K., PLoS One. January 1, 2011; 6 (7): e21721.   


Conserved expression of mouse Six1 in the pre-placodal region (PPR) and identification of an enhancer for the rostral PPR., Sato S, Ikeda K, Shioi G, Ochi H, Ogino H, Yajima H, Kawakami K., Dev Biol. August 1, 2010; 344 (1): 158-71.   


Resources and transgenesis techniques for functional genomics in Xenopus., Ogino H, Ochi H., Dev Growth Differ. May 1, 2009; 51 (4): 387-401.   


Temporal expression of L-Maf and RaxL in developing chicken retina are arranged into mosaic pattern., Ochi H, Sakagami K, Ishii A, Morita N, Nishiuchi M, Ogino H, Yasuda K., Gene Expr Patterns. September 1, 2004; 4 (5): 489-94.


The stability of the lens-specific Maf protein is regulated by fibroblast growth factor (FGF)/ERK signaling in lens fiber differentiation., Ochi H, Ogino H, Kageyama Y, Yasuda K., J Biol Chem. January 3, 2003; 278 (1): 537-44.

???pagination.result.page??? 1