Click here to close Hello! We notice that you are using Internet Explorer, which is not supported by Xenbase and may cause the site to display incorrectly. We suggest using a current version of Chrome, FireFox, or Safari.

Profile Publications (5)
XB-PERS-3450

Publications By Vrutant V. Shah

???pagination.result.count???

???pagination.result.page??? 1


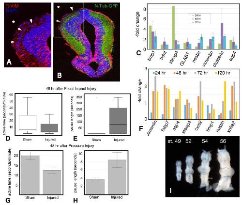
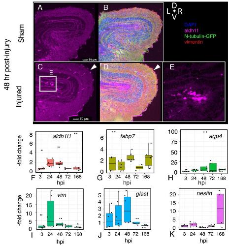
A Focal Impact Model of Traumatic Brain Injury in Xenopus Tadpoles Reveals Behavioral Alterations, Neuroinflammation, and an Astroglial Response., Spruiell Eldridge SL, Teetsel JFK, Torres RA, Ulrich CH, Shah VV, Singh D, Zamora MJ, Zamora S, Sater AK., Int J Mol Sci. July 8, 2022; 23 (14):   


miR-199 plays both positive and negative regulatory roles in Xenopus eye development., Ritter RA, Ulrich CH, Brzezinska BN, Shah VV, Zamora MJ, Kelly LE, El-Hodiri HM, Sater AK., Genesis. March 1, 2020; 58 (3-4): e23354.   


MicroRNAs and ectodermal specification I. Identification of miRs and miR-targeted mRNAs in early anterior neural and epidermal ectoderm., Shah VV, Soibam B, Ritter RA, Benham A, Oomen J, Sater AK., Dev Biol. June 15, 2017; 426 (2): 200-210.


Data on microRNAs and microRNA-targeted mRNAs in Xenopus ectoderm., Shah VV, Soibam B, Ritter RA, Benham A, Oomen J, Sater AK., Data Brief. October 14, 2016; 9 699-703.


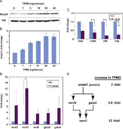
Identification of microRNAs and microRNA targets in Xenopus gastrulae: The role of miR-26 in the regulation of Smad1., Liu C, Lou CH, Shah V, Ritter R, Talley J, Soibam B, Benham A, Zhu H, Perez E, Shieh YE, Gunaratne PH, Sater AK., Dev Biol. January 1, 2016; 409 (1): 26-38.   

???pagination.result.page??? 1