Click here to close Hello! We notice that you are using Internet Explorer, which is not supported by Xenbase and may cause the site to display incorrectly. We suggest using a current version of Chrome, FireFox, or Safari.

Profile Publications (32)
XB-PERS-3442

Publications By Jean-Pierre Tassan

???pagination.result.count???

???pagination.result.page??? 1


Mitosis Localization Signal (MLS) extends KA1 and regulates MELK kinase localization to plasma membrane and activity in Xenopus embryo., Badouel C, Hatte G, Prigent C, Kubiak JZ, Tassan JP., Dev Biol. November 13, 2025; 527 206-217.


CDC6 Inhibits CDK1 Activity in MII-Arrested Oocyte Cell-Free Extract., Dillac L, Porębska K, Kloc M, Piprek RP, Tassan JP, Kubiak JZ., Int J Mol Sci. May 1, 2025; 26 (9):


Adherens junctions are involved in polarized contractile ring formation in dividing epithelial cells of Xenopus laevis embryos., Hatte G, Prigent C, Tassan JP., Exp Cell Res. May 1, 2021; 402 (1): 112525.


Transcriptome profiling reveals male- and female-specific gene expression pattern and novel gene candidates for the control of sex determination and gonad development in Xenopus laevis., Piprek RP, Damulewicz M, Tassan JP, Kloc M, Kubiak JZ., Dev Genes Evol. May 1, 2019; 229 (2-3): 53-72.   


Tight junction-associated protein GEF-H1 in the neighbours of dividing epithelial cells is essential for adaptation of cell-cell membrane during cytokinesis., Hatte G, Prigent C, Tassan JP., Exp Cell Res. October 1, 2018; 371 (1): 72-82.


Tight junctions negatively regulate mechanical forces applied to adherens junctions in vertebrate epithelial tissue., Hatte G, Prigent C, Tassan JP., J Cell Sci. February 5, 2018; 131 (3):


Development of Xenopus laevis bipotential gonads into testis or ovary is driven by sex-specific cell-cell interactions, proliferation rate, cell migration and deposition of extracellular matrix., Piprek RP, Kloc M, Tassan JP, Kubiak JZ., Dev Biol. December 15, 2017; 432 (2): 298-310.   


Actomyosin-generated tension on cadherin is similar between dividing and non-dividing epithelial cells in early Xenopus laevis embryos., Herbomel G, Hatte G, Roul J, Padilla-Parra S, Tassan JP, Tramier M., Sci Rep. March 22, 2017; 7 45058.   


Role of Cdc6 During Oogenesis and Early Embryo Development in Mouse and Xenopus laevis., Borsuk E, Jachowicz J, Kloc M, Tassan JP, Kubiak JZ., Results Probl Cell Differ. January 1, 2017; 59 201-211.


Asymmetries in Cell Division, Cell Size, and Furrowing in the Xenopus laevis Embryo., Tassan JP, Wühr M, Hatte G, Kubiak J., Results Probl Cell Differ. January 1, 2017; 61 243-260.


Flexibility vs. robustness in cell cycle regulation of timing of M-phase entry in Xenopus laevis embryo cell-free extract., Debowski M, El Dika M, Malejczyk J, Zdanowski R, Prigent C, Tassan JP, Kloc M, Lachowicz M, Kubiak JZ., Int J Dev Biol. January 1, 2016; 60 (7-8-9): 305-314.   


CDC6 controls dynamics of the first embryonic M-phase entry and progression via CDK1 inhibition., El Dika M, Laskowska-Kaszub K, Koryto M, Dudka D, Prigent C, Tassan JP, Kloc M, Polanski Z, Borsuk E, Kubiak JZ., Dev Biol. December 1, 2014; 396 (1): 67-80.   


Epithelial cell division in the Xenopus laevis embryo during gastrulation., Hatte G, Tramier M, Prigent C, Tassan JP., Int J Dev Biol. January 1, 2014; 58 (10-12): 775-81.   


Control of timing of embryonic M-phase entry and exit is differentially sensitive to CDK1 and PP2A balance., El Dika M, Dudka D, Prigent C, Tassan JP, Kloc M, Kubiak JZ., Int J Dev Biol. January 1, 2014; 58 (10-12): 767-74.


Cell-cycle dependent localization of MELK and its new partner RACK1 in epithelial versus mesenchyme-like cells in Xenopus embryo., Chartrain I, Le Page Y, Hatte G, Körner R, Kubiak JZ, Tassan JP., Biol Open. August 21, 2013; 2 (10): 1037-48.   


Cortical localization of maternal embryonic leucine zipper kinase (MELK) implicated in cytokinesis in early xenopus embryos., Tassan JP., Commun Integr Biol. July 1, 2011; 4 (4): 483-5.   


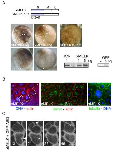
A functional analysis of MELK in cell division reveals a transition in the mode of cytokinesis during Xenopus development., Le Page Y, Chartrain I, Badouel C, Tassan JP., J Cell Sci. March 15, 2011; 124 (Pt 6): 958-68.   


Maternal embryonic leucine zipper kinase is stabilized in mitosis by phosphorylation and is partially degraded upon mitotic exit., Badouel C, Chartrain I, Blot J, Tassan JP., Exp Cell Res. August 1, 2010; 316 (13): 2166-73.


A mitochondrial-targeting signal is present in the non-catalytic domain of the MELK protein kinase., Chartrain I, Blot J, Lerivray H, Guyot N, Tassan JP., Cell Biol Int. February 1, 2007; 31 (2): 196-201.


M-phase MELK activity is regulated by MPF and MAPK., Badouel C, Körner R, Frank-Vaillant M, Couturier A, Nigg EA, Tassan JP., Cell Cycle. April 1, 2006; 5 (8): 883-9.


Cell-cycle-dependent cortical localization of pEg3 protein kinase in Xenopus and human cells., Chartrain I, Couturier A, Tassan JP., Biol Cell. April 1, 2006; 98 (4): 253-63.


An overview of the KIN1/PAR-1/MARK kinase family., Tassan JP, Le Goff X., Biol Cell. April 1, 2004; 96 (3): 193-9.


Human pEg3 kinase associates with and phosphorylates CDC25B phosphatase: a potential role for pEg3 in cell cycle regulation., Davezac N, Baldin V, Blot J, Ducommun B, Tassan JP., Oncogene. October 31, 2002; 21 (50): 7630-41.


Cell cycle regulation of pEg3, a new Xenopus protein kinase of the KIN1/PAR-1/MARK family., Blot J, Chartrain I, Roghi C, Philippe M, Tassan JP., Dev Biol. January 15, 2002; 241 (2): 327-38.


Expression of the release factor eRF1 (Sup45p) gene of higher eukaryotes in yeast and mammalian tissues., Urbero B, Eurwilaichitr L, Stansfield I, Tassan JP, Le Goff X, Kress M, Tuite MF., Biochimie. January 1, 1997; 79 (1): 27-36.


MAT1 ('menage à trois') a new RING finger protein subunit stabilizing cyclin H-cdk7 complexes in starfish and Xenopus CAK., Devault A, Martinez AM, Fesquet D, Labbé JC, Morin N, Tassan JP, Nigg EA, Cavadore JC, Dorée M., EMBO J. October 16, 1995; 14 (20): 5027-36.


Both cdc2 and cdk2 promote S phase initiation in Xenopus egg extracts., Chevalier S, Tassan JP, Cox R, Philippe M, Ford C., J Cell Sci. May 1, 1995; 108 ( Pt 5) 1831-41.


Cell cycle analysis of the activity, subcellular localization, and subunit composition of human CAK (CDK-activating kinase)., Tassan JP, Schultz SJ, Bartek J, Nigg EA., J Cell Biol. October 1, 1994; 127 (2): 467-78.


A cyclin associated with the CDK-activating kinase MO15., Mäkelä TP, Tassan JP, Nigg EA, Frutiger S, Hughes GJ, Weinberg RA., Nature. September 15, 1994; 371 (6494): 254-7.


CII the Xenopus homologue of Saccharomyces cerevisiae SUP 45, which is encoded by a maternal RNA, is not essential for translational fidelity in egg extracts., Tassan JP, Le Goff X, Le Guellec R, Philippe M., Biochem Soc Trans. November 1, 1993; 21 (4): 862-7.


In Xenopus laevis, the product of a developmentally regulated mRNA is structurally and functionally homologous to a Saccharomyces cerevisiae protein involved in translation fidelity., Tassan JP, Le Guellec K, Kress M, Faure M, Camonis J, Jacquet M, Philippe M., Mol Cell Biol. May 1, 1993; 13 (5): 2815-21.


Translational control by poly(A) elongation during Xenopus development: differential repression and enhancement by a novel cytoplasmic polyadenylation element., Simon R, Tassan JP, Richter JD., Genes Dev. December 1, 1992; 6 (12B): 2580-91.

???pagination.result.page??? 1