Click here to close Hello! We notice that you are using Internet Explorer, which is not supported by Xenbase and may cause the site to display incorrectly. We suggest using a current version of Chrome, FireFox, or Safari.

Profile Publications (15)
XB-PERS-3439

Publications By Sin-Ichi Abe

???pagination.result.count???

???pagination.result.page??? 1


Characteristic Distribution of Hematopoietic Cells in Bone Marrow of Xenopus Laevis., Morita S, Moriishi T, Matsunaga S, Kitamura K, Abe SI, Yamaguchi A., Bull Tokyo Dent Coll. September 8, 2021; 62 (3): 171-180.


Asymmetrical allocation of JAK1 mRNA during spermatogonial stem cell division in Xenopus laevis., Hyakutake K, Kawasaki T, Zhang J, Kubota H, Abe SI, Takamune K., Dev Growth Differ. June 1, 2015; 57 (5): 389-399.   


The RNA-binding protein xCIRP2 is involved in apoptotic tail regression during metamorphosis in Xenopus laevis tadpoles., Eto K, Iwama T, Tajima T, Abe S., Gen Comp Endocrinol. October 1, 2012; 179 (1): 14-21.   


Xtr, a plural tudor domain-containing protein, is involved in the translational regulation of maternal mRNA during oocyte maturation in Xenopus laevis., Ohgami H, Hiyoshi M, Mostafa MG, Kubo H, Abe S, Takamune K., Dev Growth Differ. August 1, 2012; 54 (6): 660-71.


Xtr, a plural tudor domain-containing protein, coexists with FRGY2 both in cytoplasmic mRNP particle and germ plasm in Xenopus embryo: its possible role in translational regulation of maternal mRNAs., Golam Mostafa M, Sugimoto T, Hiyoshi M, Kawasaki H, Kubo H, Matsumoto K, Abe S, Takamune K., Dev Growth Differ. August 1, 2009; 51 (6): 595-605.   


Mutations in the SLC34A2 gene are associated with pulmonary alveolar microlithiasis., Huqun, Izumi S, Miyazawa H, Ishii K, Uchiyama B, Ishida T, Tanaka S, Tazawa R, Fukuyama S, Tanaka T, Nagai Y, Yokote A, Takahashi H, Fukushima T, Kobayashi K, Chiba H, Nagata M, Sakamoto S, Nakata K, Takebayashi Y, Shimizu Y, Kaneko K, Shimizu M, Kanazawa M, Abe S, Inoue Y, Takenoshita S, Yoshimura K, Kudo K, Tachibana T, Nukiwa T, Hagiwara K., Am J Respir Crit Care Med. February 1, 2007; 175 (3): 263-8.


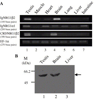
The immunoglobulin-like domain is involved in interaction of Neuregulin1 with ErbB., Eto K, Eda K, Kanemoto S, Abe S., Biochem Biophys Res Commun. November 17, 2006; 350 (2): 263-71.   


Functional demonstration of the ability of a primary spermatogonium as a stem cell by tracing a single cell destiny in Xenopus laevis., Kawasaki T, Imura F, Nakada A, Kubota H, Sakamaki K, Abe S, Takamune K., Dev Growth Differ. October 1, 2006; 48 (8): 525-35.   


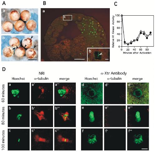
Involvement of Xtr (Xenopus tudor repeat) in microtubule assembly around nucleus and karyokinesis during cleavage in Xenopus laevis., Hiyoshi M, Nakajo N, Abe S, Takamune K., Dev Growth Differ. February 1, 2005; 47 (2): 109-17.   


Expression of a novel matrix metalloproteinase gene during Cynops early embryogenesis., Suzuki AS, Tadano Y, Yamamoto T, Abe SI, Tajima T., Biochem Biophys Res Commun. October 26, 2001; 288 (2): 380-4.


Cloning of a cDNA for Xenopus prolactin receptor and its metamorphic expression profile., Yamamoto T, Nakayama Y, Tajima T, Abe S, Kawahara A., Dev Growth Differ. April 1, 2000; 42 (2): 167-74.   


Vascular endothelial growth factor and osteopontin in tumor biology., Shijubo N, Uede T, Kon S, Nagata M, Abe S., Crit Rev Oncog. January 1, 2000; 11 (2): 135-46.


Primary structures of sperm-specific basic nuclear proteins and gene expression in Japanese newt, Cynops pyrrhogaster., Yoshinobu K, Kondo T, Takai M, Katagiri C, Tou H, Abe SI, Takamune K., Mol Reprod Dev. March 1, 1997; 46 (3): 243-51.


Expression of activin beta subunit genes in Sertoli cells of newt testes., Yamamoto T, Nakayama Y, Abe S., Biochem Biophys Res Commun. July 16, 1996; 224 (2): 451-6.


The occurrence of a gene-encoded variant of nuclear basic protein (SP4) in sperm of Xenopus laevis., Takamune K, Teshima K, Abe SI, Katagiri C., Biochem Biophys Res Commun. September 14, 1995; 214 (2): 622-6.

???pagination.result.page??? 1