|
XB-PERS-3419
Publications By Rita S. Monteiro
???pagination.result.count??????pagination.result.page??? 1
|
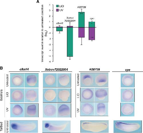
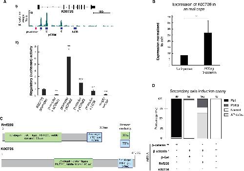
Transcriptomics of dorso-ventral axis determination in Xenopus tropicalis., Monteiro RS, Gentsch GE, Smith JC., Dev Biol. July 15, 2018; 439 (2): 69-79. |
|
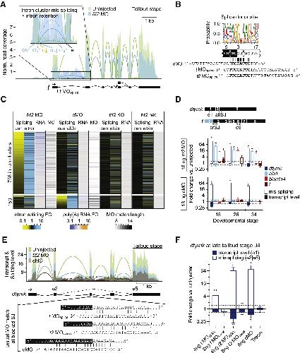
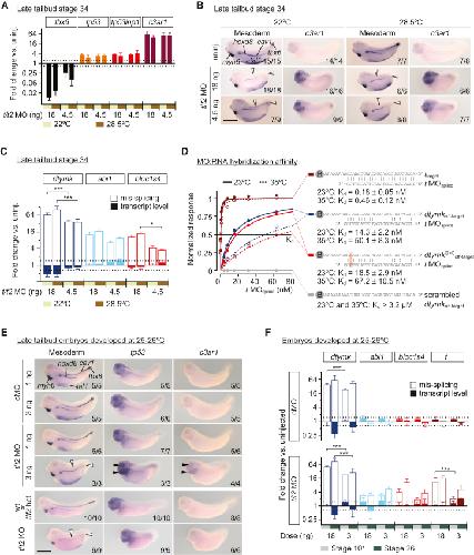
Innate Immune Response and Off-Target Mis-splicing Are Common Morpholino-Induced Side Effects in Xenopus., Gentsch GE, Spruce T, Monteiro RS, Owens NDL, Martin SR, Smith JC., Dev Cell. March 12, 2018; 44 (5): 597-610.e10. |
???pagination.result.page??? 1
