Click here to close Hello! We notice that you are using Internet Explorer, which is not supported by Xenbase and may cause the site to display incorrectly. We suggest using a current version of Chrome, FireFox, or Safari.

Profile Publications (15)
XB-PERS-3417

Publications By Yumiko Harada

???pagination.result.count???

???pagination.result.page??? 1


An essential role of the cysteine-rich domain of FZD4 in Norrin/Wnt signaling and familial exudative vitreoretinopathy., Zhang K, Harada Y, Wei X, Shukla D, Rajendran A, Tawansy K, Bedell M, Lim S, Shaw PX, He X, Yang Z., J Biol Chem. March 25, 2011; 286 (12): 10210-5.


The Ca(2+) increase by the sperm factor in physiologically polyspermic newt fertilization: Its signaling mechanism in egg cytoplasm and the species-specificity., Harada Y, Kawazoe M, Eto Y, Ueno S, Iwao Y., Dev Biol. March 15, 2011; 351 (2): 266-76.


Membrane transport of sepiapterin and dihydrobiopterin by equilibrative nucleoside transporters: a plausible gateway for the salvage pathway of tetrahydrobiopterin biosynthesis., Ohashi A, Sugawara Y, Mamada K, Harada Y, Sumi T, Anzai N, Aizawa S, Hasegawa H., Mol Genet Metab. January 1, 2011; 102 (1): 18-28.


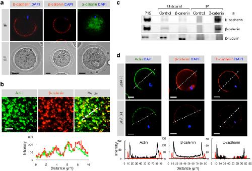
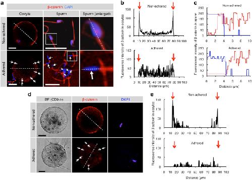
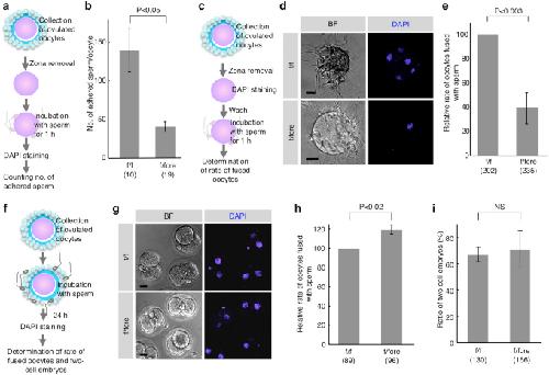
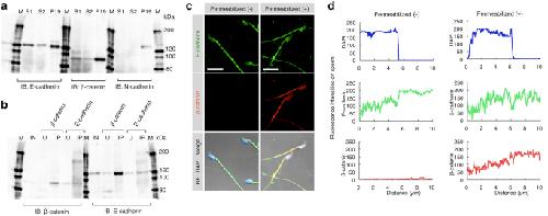
β-catenin is a molecular switch that regulates transition of cell-cell adhesion to fusion., Takezawa Y, Yoshida K, Miyado K, Sato M, Nakamura A, Kawano N, Sakakibara K, Kondo T, Harada Y, Ohnami N, Kanai S, Miyado M, Saito H, Takahashi Y, Akutsu H, Umezawa A., Sci Rep. January 1, 2011; 1 68.   


Analysis of a sperm surface molecule that binds to a vitelline envelope component of Xenopus laevis eggs., Kubo H, Shiga K, Harada Y, Iwao Y., Mol Reprod Dev. August 1, 2010; 77 (8): 728-35.


The Sperm-surface glycoprotein, SGP, is necessary for fertilization in the frog, Xenopus laevis., Nagai K, Ishida T, Hashimoto T, Harada Y, Ueno S, Ueda Y, Kubo H, Iwao Y., Dev Growth Differ. June 1, 2009; 51 (5): 499-510.


Initiation of Wnt signaling: control of Wnt coreceptor Lrp6 phosphorylation/activation via frizzled, dishevelled and axin functions., Zeng X, Huang H, Tamai K, Zhang X, Harada Y, Yokota C, Almeida K, Wang J, Doble B, Woodgett J, Wynshaw-Boris A, Hsieh JC, He X., Development. January 1, 2008; 135 (2): 367-75.


Characterization of a sperm factor for egg activation at fertilization of the newt Cynops pyrrhogaster., Harada Y, Matsumoto T, Hirahara S, Nakashima A, Ueno S, Oda S, Miyazaki S, Iwao Y., Dev Biol. June 15, 2007; 306 (2): 797-808.


Association of Dishevelled with the clathrin AP-2 adaptor is required for Frizzled endocytosis and planar cell polarity signaling., Yu A, Rual JF, Tamai K, Harada Y, Vidal M, He X, Kirchhausen T., Dev Cell. January 1, 2007; 12 (1): 129-41.


A mechanism for Wnt coreceptor activation., Tamai K, Zeng X, Liu C, Zhang X, Harada Y, Chang Z, He X., Mol Cell. January 16, 2004; 13 (1): 149-56.


Spatial expression of a forkhead homologue in the sea urchin embryo., Harada Y, Akasaka K, Shimada H, Peterson KJ, Davidson EH, Satoh N., Mech Dev. December 1, 1996; 60 (2): 163-73.


Regeneration of specific innervation in Xenopus pectoralis muscle., Harada Y, Grinnell AD., J Neurobiol. December 1, 1996; 31 (4): 433-48.


Specificity and development of innervation pattern of Xenopus pectoralis muscle., Grinnell AD, Harada Y., J Neurobiol. December 1, 1996; 31 (4): 415-32.


cDNA cloning of bovine substance-K receptor through oocyte expression system., Masu Y, Nakayama K, Tamaki H, Harada Y, Kuno M, Nakanishi S., Nature. October 29, 1987; 329 (6142): 836-8.


Expression of two different tachykinin receptors in Xenopus oocytes by exogenous mRNAs., Harada Y, Takahashi T, Kuno M, Nakayama K, Masu Y, Nakanishi S., J Neurosci. October 1, 1987; 7 (10): 3265-73.

???pagination.result.page??? 1