|
XB-PERS-3399
Publications By Chanjae Lee
???pagination.result.count??????pagination.result.page??? 1 2 ???pagination.result.next???
|
Physical and functional interaction of Lrrc56 and Odad3 is required for deployment of axonemal dyneins in vertebrate multiciliated cells., Reyes-Nava NG, Lee C, Papoulas O, Hong J, Marcotte EM, Wallingford JB., Dis Model Mech. November 13, 2025; |
|
The contribution of de novo coding mutations to meningomyelocele., Ha YJ, Nisal A, Tang I, Lee C, Jhamb I, Wallace C, Howarth R, Schroeder S, Vong KI, Meave N, Jiwani F, Barrows C, Lee S, Jiang N, Patel A, Bagga K, Banka N, Friedman L, Blanco FA, Yu S, Rhee S, Jeong HS, Plutzer I, Major MB, Benoit B, Poüs C, Heffner C, Kibar Z, Bot GM, Northrup H, Au KS, Strain M, Ashley-Koch AE, Finnell RH, Le JT, Meltzer HS, Araujo C, Machado HR, Stevenson RE, Yurrita A, Mumtaz S, Ahmed A, Khara MH, Mutchinick OM, Medina-Bereciartu JR, Hildebrandt F, Melikishvili G, Marwan AI, Capra V, Noureldeen MM, Salem AMS, Issa MY, Zaki MS, Xu L, Lee JE, Shin D, Alkelai A, Shuldiner AR, Kingsmore SF, Murray SA, Gee HY, Miller WT, Tolias KF, Wallingford JB, Spina Bifida Sequencing Consortium, Kim S, Gleeson JG., Nature. May 26, 2025; 641 (8062): 419-426. |
|
Label-free proteomic comparison reveals ciliary and nonciliary phenotypes of IFT-A mutants., Leggere JC, Hibbard JVK, Papoulas O, Lee C, Pearson CG, Marcotte EM, Wallingford JB., Mol Biol Cell. March 1, 2024; 35 (3): ar39. |
|
Label-free proteomic comparison reveals ciliary and non-ciliary phenotypes of IFT-A mutants., Leggere JC, Hibbard JVK, Papoulas O, Lee C, Pearson CG, Marcotte EM, Wallingford JB., bioRxiv. March 9, 2023; |
|
Kif9 is an active kinesin motor required for ciliary beating and proximodistal patterning of motile axonemes., Konjikusic MJ, Lee C, Yue Y, Shrestha BD, Nguimtsop AM, Horani A, Brody S, Prakash VN, Gray RS, Verhey KJ, Wallingford JB., J Cell Sci. March 1, 2023; 136 (5): |
|
Ordered deployment of distinct ciliary beating machines in growing axonemes of vertebrate multiciliated cells., Lee C, Ma Y, Tu F, Wallingford JB., Differentiation. January 1, 2023; 131 49-58. |
|
ARVCF catenin controls force production during vertebrate convergent extension., Huebner RJ, Weng S, Lee C, Sarıkaya S, Papoulas O, Cox RM, Marcotte EM, Wallingford JB., Dev Cell. May 9, 2022; 57 (9): 1119-1131.e5. |
|
Twinfilin1 controls lamellipodial protrusive activity and actin turnover during vertebrate gastrulation., Devitt CC, Lee C, Cox RM, Papoulas O, Alvarado J, Shekhar S, Marcotte EM, Wallingford JB., J Cell Sci. July 15, 2021; 134 (14): |
|
Structures of monomeric and dimeric PRC2:EZH1 reveal flexible modules involved in chromatin compaction., Grau D, Zhang Y, Lee CH, Valencia-Sánchez M, Zhang J, Wang M, Holder M, Svetlov V, Tan D, Nudler E, Reinberg D, Walz T, Armache KJ., Nat Commun. January 29, 2021; 12 (1): 714. |
|
Neural tube closure requires the endocytic receptor Lrp2 and its functional interaction with intracellular scaffolds., Kowalczyk I, Lee C, Schuster E, Hoeren J, Trivigno V, Riedel L, Görne J, Wallingford JB, Hammes A, Feistel K., Development. January 26, 2021; 148 (2): |
|
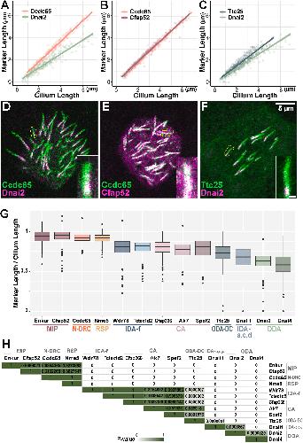
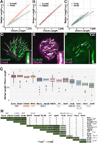
Functional partitioning of a liquid-like organelle during assembly of axonemal dyneins., Lee C, Cox RM, Papoulas O, Horani A, Drew K, Devitt CC, Brody SL, Marcotte EM, Wallingford JB., Elife. December 2, 2020; 9 |
|
A systematic, label-free method for identifying RNA-associated proteins in vivo provides insights into vertebrate ciliary beating machinery., Drew K, Lee C, Cox RM, Dang V, Devitt CC, McWhite CD, Papoulas O, Huizar RL, Marcotte EM, Wallingford JB., Dev Biol. November 1, 2020; 467 (1-2): 108-117. |
|
A liquid-like organelle at the root of motile ciliopathy., Huizar RL, Lee C, Boulgakov AA, Horani A, Tu F, Marcotte EM, Brody SL, Wallingford JB., Elife. December 18, 2018; 7 |
|
Mutations in Kinesin family member 6 reveal specific role in ependymal cell ciliogenesis and human neurological development., Konjikusic MJ, Yeetong P, Boswell CW, Lee C, Roberson EC, Ittiwut R, Suphapeetiporn K, Ciruna B, Gurnett CA, Wallingford JB, Shotelersuk V, Gray RS., PLoS Genet. November 6, 2018; 14 (11): e1007817. |
|
Evolutionary Proteomics Uncovers Ancient Associations of Cilia with Signaling Pathways., Sigg MA, Menchen T, Lee C, Johnson J, Jungnickel MK, Choksi SP, Garcia G, Busengdal H, Dougherty GW, Pennekamp P, Werner C, Rentzsch F, Florman HM, Krogan N, Wallingford JB, Omran H, Reiter JF., Dev Cell. December 18, 2017; 43 (6): 744-762.e11. |
|
Compound heterozygous alterations in intraflagellar transport protein CLUAP1 in a child with a novel Joubert and oral-facial-digital overlap syndrome., Johnston JJ, Lee C, Wentzensen IM, Parisi MA, Crenshaw MM, Sapp JC, Gross JM, Wallingford JB, Biesecker LG., Cold Spring Harb Mol Case Stud. July 1, 2017; 3 (4): |
|
Integration of over 9,000 mass spectrometry experiments builds a global map of human protein complexes., Drew K, Lee C, Huizar RL, Tu F, Borgeson B, McWhite CD, Ma Y, Wallingford JB, Marcotte EM., Mol Syst Biol. June 8, 2017; 13 (6): 932. |
|
Identification of a cono-RFamide from the venom of Conus textile that targets ASIC3 and enhances muscle pain., Reimers C, Lee CH, Kalbacher H, Tian Y, Hung CH, Schmidt A, Prokop L, Kauferstein S, Mebs D, Chen CC, Gründer S., Proc Natl Acad Sci U S A. April 25, 2017; 114 (17): E3507-E3515. |
|
Ubiquitin Ligase RNF138 Promotes Episodic Ataxia Type 2-Associated Aberrant Degradation of Human Cav2.1 (P/Q-Type) Calcium Channels., Fu SJ, Jeng CJ, Ma CH, Peng YJ, Lee CM, Fang YC, Lee YC, Tang SC, Hu MC, Tang CY., J Neurosci. March 1, 2017; 37 (9): 2485-2503. |
|
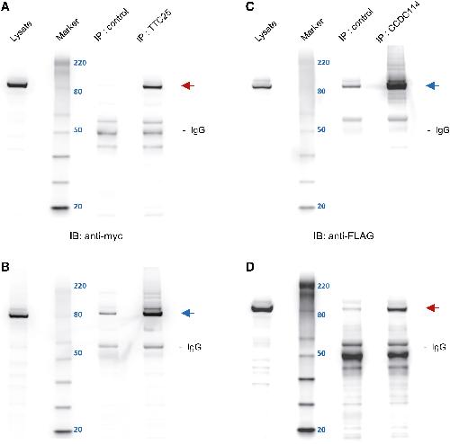
TTC25 Deficiency Results in Defects of the Outer Dynein Arm Docking Machinery and Primary Ciliary Dyskinesia with Left-Right Body Asymmetry Randomization., Wallmeier J, Shiratori H, Dougherty GW, Edelbusch C, Hjeij R, Loges NT, Menchen T, Olbrich H, Pennekamp P, Raidt J, Werner C, Minegishi K, Shinohara K, Asai Y, Takaoka K, Lee C, Griese M, Memari Y, Durbin R, Kolb-Kokocinski A, Sauer S, Wallingford JB, Hamada H, Omran H., Am J Hum Genet. August 4, 2016; 99 (2): 460-9. |
|
Corrigendum: The ciliopathy-associated CPLANE proteins direct basal body recruitment of intraflagellar transport machinery., Toriyama M, Lee C, Taylor SP, Duran I, Cohn DH, Bruel AL, Tabler JM, Drew K, Kelly MR, Kim S, Park TJ, Braun DA, Pierquin G, Biver A, Wagner K, Malfroot A, Panigrahi I, Franco B, Al-Lami HA, Yeung Y, Choi YJ, University of Washington Center for Mendelian Genomics, Duffourd Y, Faivre L, Rivière JB, Chen J, Liu KJ, Marcotte EM, Hildebrandt F, Thauvin-Robinet C, Krakow D, Jackson PK, Wallingford JB., Nat Genet. July 27, 2016; 48 (8): 970. |
|
The ciliopathy-associated CPLANE proteins direct basal body recruitment of intraflagellar transport machinery., Toriyama M, Lee C, Taylor SP, Duran I, Cohn DH, Bruel AL, Tabler JM, Drew K, Kelly MR, Kim S, Park TJ, Braun DA, Pierquin G, Biver A, Wagner K, Malfroot A, Panigrahi I, Franco B, Al-Lami HA, Yeung Y, Choi YJ, University of Washington Center for Mendelian Genomics, Duffourd Y, Faivre L, Rivière JB, Chen J, Liu KJ, Marcotte EM, Hildebrandt F, Thauvin-Robinet C, Krakow D, Jackson PK, Wallingford JB., Nat Genet. June 1, 2016; 48 (6): 648-56. |
|
Mechanism of NMDA Receptor Inhibition and Activation., Zhu S, Stein RA, Yoshioka C, Lee CH, Goehring A, Mchaourab HS, Gouaux E., Cell. April 21, 2016; 165 (3): 704-14. |
|
Cluap1 is essential for ciliogenesis and photoreceptor maintenance in the vertebrate eye., Lee C, Wallingford JB, Gross JM., Invest Ophthalmol Vis Sci. June 26, 2014; 55 (7): 4585-92. |
|
MONNA, a potent and selective blocker for transmembrane protein with unknown function 16/anoctamin-1., Oh SJ, Hwang SJ, Jung J, Yu K, Kim J, Choi JY, Hartzell HC, Roh EJ, Lee CJ., Mol Pharmacol. November 30, 2013; 84 (5): 726-35. |
|
Multivalent di-nucleosome recognition enables the Rpd3S histone deacetylase complex to tolerate decreased H3K36 methylation levels., Huh JW, Wu J, Lee CH, Yun M, Gilada D, Brautigam CA, Li B., EMBO J. August 29, 2012; 31 (17): 3564-74. |
|
Protein kinase C mediated pH(i)-regulation of ROMK1 channels via a phosphatidylinositol-4,5-bisphosphate-dependent mechanism., Huang PT, Lee CH, Liou HH, Lou KL., J Mol Model. July 1, 2012; 18 (7): 2929-41. |
|
Isolation and Expression Profile of the Ca-Activated Chloride Channel-like Membrane Protein 6 Gene in Xenopus laevis., Lee RM, Ryu RH, Jeong SW, Oh SJ, Huang H, Han JS, Lee CH, Lee CJ, Jan LY, Jeong SM., Lab Anim Res. June 1, 2011; 27 (2): 109-16. |
|
Cloning and heterologous expression of new xANO2 from Xenopus laevis., Ryu RH, Oh SJ, Lee RM, Jeong SW, Jan LY, Lee CH, Lee CJ, Jeong SM., Biochem Biophys Res Commun. May 20, 2011; 408 (4): 559-65. |
|
Intron 4 containing novel GABAB1 isoforms impair GABAB receptor function., Lee C, Mayfield RD, Harris RA., PLoS One. November 16, 2010; 5 (11): e14044. |
|
Solution structure of GxTX-1E, a high-affinity tarantula toxin interacting with voltage sensors in Kv2.1 potassium channels ., Lee S, Milescu M, Jung HH, Lee JY, Bae CH, Lee CW, Kim HH, Swartz KJ, Kim JI., Biochemistry. June 29, 2010; 49 (25): 5134-42. |
|
High-magnification in vivo imaging of Xenopus embryos for cell and developmental biology., Kieserman EK, Lee C, Gray RS, Park TJ, Wallingford JB., Cold Spring Harb Protoc. May 1, 2010; 2010 (5): pdb.prot5427. |
|
Functional study of the effect of phosphatase inhibitors on KCNQ4 channels expressed in Xenopus oocytes., Su TR, Chen CH, Huang SJ, Lee CY, Su MC, Chen GH, Li SY, Yang JJ, Lin MJ., Acta Pharmacol Sin. September 1, 2009; 30 (9): 1220-6. |
|
Divalent cations slow activation of EAG family K+ channels through direct binding to S4., Zhang X, Bursulaya B, Lee CC, Chen B, Pivaroff K, Jegla T., Biophys J. July 8, 2009; 97 (1): 110-20. |
|
The shroom family proteins play broad roles in the morphogenesis of thickened epithelial sheets., Lee C, Le MP, Wallingford JB., Dev Dyn. June 1, 2009; 238 (6): 1480-91. |
|
Embryogenesis and laboratory maintenance of the foam-nesting túngara frogs, genus Engystomops (= Physalaemus)., Romero-Carvajal A, Sáenz-Ponce N, Venegas-Ferrín M, Almeida-Reinoso D, Lee C, Bond J, Ryan MJ, Wallingford JB, Del Pino EM., Dev Dyn. June 1, 2009; 238 (6): 1444-54. |
|
Changes in localization and expression levels of Shroom2 and spectrin contribute to variation in amphibian egg pigmentation patterns., Lee C, Le MP, Cannatella D, Wallingford JB., Dev Genes Evol. June 1, 2009; 219 (6): 319-30. |
|
Characterization of mouse synaptic vesicle-2-associated protein (Msvop) specifically expressed in the mouse central nervous system., Cho EY, Lee CJ, Son KS, Kim YJ, Kim SJ., Gene. January 15, 2009; 429 (1-2): 44-8. |
|
Development of selective blockers for Ca²(+)-activated Cl channel using Xenopus laevis oocytes with an improved drug screening strategy., Oh SJ, Park JH, Han S, Lee JK, Roh EJ, Lee CJ., Mol Brain. October 29, 2008; 1 14. |
|
Effects of sodium azide, barium ion, d-amphetamine and procaine on inward rectifying potassium channel 6.2 expressed in Xenopus oocytes., Kung FL, Tsai JL, Lee CH, Lou KL, Tang CY, Liou HH, Lu KL, Chen YH, Wang WJ, Tsai MC., J Formos Med Assoc. August 1, 2008; 107 (8): 600-8. |
|
PKA-mediated phosphorylation is a novel mechanism for levetiracetam, an antiepileptic drug, activating ROMK1 channels., Lee CH, Lee CY, Tsai TS, Liou HH., Biochem Pharmacol. July 15, 2008; 76 (2): 225-35. |
|
d-Amphetamine inhibits inwardly rectifying potassium channels in Xenopus oocytes expression system., Lee CH, Liou HH, Lu KL, Shen YC, Tsai MC., Neurotoxicology. July 1, 2008; 29 (4): 638-46. |
|
Gabapentin activates ROMK1 channels by a protein kinase A (PKA)-dependent mechanism., Lee CH, Tsai TS, Liou HH., Br J Pharmacol. May 1, 2008; 154 (1): 216-25. |
|
Discovery of selective aminothiazole aurora kinase inhibitors., Andersen CB, Wan Y, Chang JW, Riggs B, Lee C, Liu Y, Sessa F, Villa F, Kwiatkowski N, Suzuki M, Nallan L, Heald R, Musacchio A, Gray NS., ACS Chem Biol. March 20, 2008; 3 (3): 180-92. |
|
Whole-mount fluorescence immunocytochemistry on Xenopus embryos., Lee C, Kieserman E, Gray RS, Park TJ, Wallingford J., CSH Protoc. February 1, 2008; 2008 pdb.prot4957. |
|
Modulation of glycine potency in rat recombinant NMDA receptors containing chimeric NR2A/2D subunits expressed in Xenopus laevis oocytes., Chen PE, Geballe MT, Katz E, Erreger K, Livesey MR, O'Toole KK, Le P, Lee CJ, Snyder JP, Traynelis SF, Wyllie DJ., J Physiol. January 1, 2008; 586 (1): 227-45. |
|
The signal sequence coding region promotes nuclear export of mRNA., Palazzo AF, Springer M, Shibata Y, Lee CS, Dias AP, Rapoport TA., PLoS Biol. December 1, 2007; 5 (12): e322. |
|
Subunit-specific agonist activity at NR2A-, NR2B-, NR2C-, and NR2D-containing N-methyl-D-aspartate glutamate receptors., Erreger K, Geballe MT, Kristensen A, Chen PE, Hansen KB, Lee CJ, Yuan H, Le P, Lyuboslavsky PN, Micale N, Jørgensen L, Clausen RP, Wyllie DJ, Snyder JP, Traynelis SF., Mol Pharmacol. October 1, 2007; 72 (4): 907-20. |
|
Shroom family proteins regulate gamma-tubulin distribution and microtubule architecture during epithelial cell shape change., Lee C, Scherr HM, Wallingford JB., Development. April 1, 2007; 134 (7): 1431-41. |
|
In vivo magnetic resonance microscopy of differentiation in Xenopus laevis embryos from the first cleavage onwards., Lee SC, Mietchen D, Cho JH, Kim YS, Kim C, Hong KS, Lee C, Kang D, Lee W, Cheong C., Differentiation. January 1, 2007; 75 (1): 84-92. |
???pagination.result.page??? 1 2 ???pagination.result.next???
