Click here to close Hello! We notice that you are using Internet Explorer, which is not supported by Xenbase and may cause the site to display incorrectly. We suggest using a current version of Chrome, FireFox, or Safari.

Profile Publications (48)
XB-PERS-3309

Publications By Hajime Ogino

???pagination.result.count???

???pagination.result.page??? 1


Urodele amphibian newt bridges the missing link in evo-devo of the pancreas., Morozumi R, Okamoto K, Enomoto E, Tsukamoto Y, Kyakuno M, Suzuki N, Tazawa I, Furuno N, Ogino H, Kamei Y, Matsunami M, Shigenobu S, Suzuki K, Uemasu H, Namba N, Hayashi T., Dev Dyn. January 8, 2025;


Compromised actin dynamics underlie the orofacial cleft in Baraitser-Winter Cerebrofrontofacial syndrome with a variant in ACTB., Tsujimoto T, Ou Y, Suzuki M, Murata Y, Inubushi T, Nagata M, Ishihara Y, Yonei A, Miyashita Y, Asano Y, Sakai N, Sakata Y, Ogino H, Yamashiro T, Kurosaka H., Hum Mol Genet. September 13, 2024;


Development of a heat-stable alkaline phosphatase reporter system for cis-regulatory analysis and its application to 3D digital imaging of Xenopus embryonic tissues., Sakagami K, Igawa T, Saikawa K, Sakaguchi Y, Hossain N, Kato C, Kinemori K, Suzuki N, Suzuki M, Kawaguchi A, Ochi H, Tajika Y, Ogino H., Dev Growth Differ. April 4, 2024; 66 (3): 256-265.   


Phenotype-genotype relationships in Xenopus sox9 crispants provide insights into campomelic dysplasia and vertebrate jaw evolution., Hossain N, Igawa T, Suzuki M, Tazawa I, Nakao Y, Hayashi T, Suzuki N, Ogino H., Dev Growth Differ. October 1, 2023; 65 (8): 481-497.   


Identification of tumor-related genes via RNA sequencing of tumor tissues in Xenopus tropicalis., Kitamura K, Yamamoto T, Ochi H, Suzuki M, Suzuki N, Igawa T, Yoshida T, Futakuchi M, Ogino H, Michiue T., Sci Rep. August 14, 2023; 13 (1): 13214.   


X-ray micro-computed tomography of Xenopus tadpole reveals changes in brain ventricular morphology during telencephalon regeneration., Ishii R, Yoshida M, Suzuki N, Ogino H, Suzuki M., Dev Growth Differ. August 1, 2023; 65 (6): 300-310.   


The shh limb enhancer is activated in patterned limb regeneration but not in hypomorphic limb regeneration in Xenopus laevis., Tada R, Higashidate T, Amano T, Ishikawa S, Yokoyama C, Kobari S, Nara S, Ishida K, Kawaguchi A, Ochi H, Ogino H, Yakushiji-Kaminatsui N, Sakamoto J, Kamei Y, Tamura K, Yokoyama H., Dev Biol. May 27, 2023; 500 22-30.   


Retinoic acid control of pax8 during renal specification of Xenopus pronephros involves hox and meis3., Durant-Vesga J, Suzuki N, Ochi H, Le Bouffant R, Eschstruth A, Ogino H, Umbhauer M, Riou JF., Dev Biol. January 1, 2023; 493 17-28.   


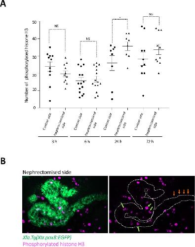
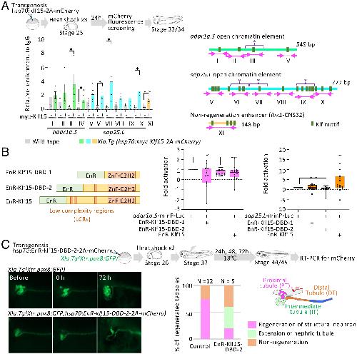
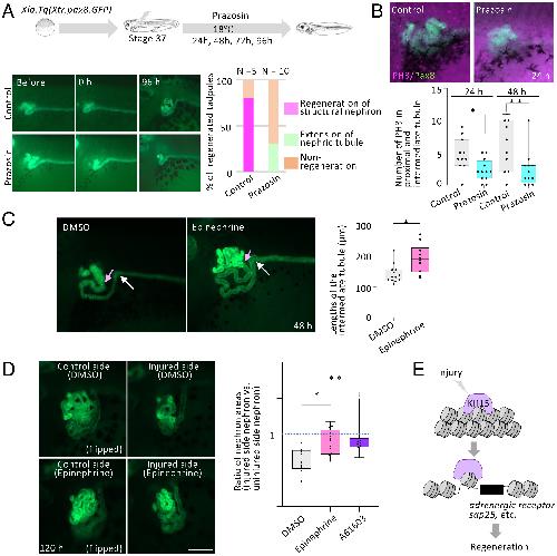
Adrenergic receptor signaling induced by Klf15, a regulator of regeneration enhancer, promotes kidney reconstruction., Suzuki N, Kanai A, Suzuki Y, Ogino H, Ochi H., Proc Natl Acad Sci U S A. August 16, 2022; 119 (33): e2204338119.   


Optimization of CRISPR/Cas9-mediated gene disruption in Xenopus laevis using a phenotypic image analysis technique., Tanouchi M, Igawa T, Suzuki N, Suzuki M, Hossain N, Ochi H, Ogino H., Dev Growth Differ. May 1, 2022; 64 (4): 219-225.   


Spontaneous neoplasia in the western clawed frog Xenopus tropicalis., Suzuki M, Igawa T, Suzuki N, Ogino H, Ochi H., MicroPubl Biol. August 31, 2020; 2020   


Heterogeneity of synonymous substitution rates in the Xenopus frog genome., Lau Q, Igawa T, Ogino H, Katsura Y, Ikemura T, Satta Y., PLoS One. August 7, 2020; 15 (8): e0236515.   


Functional properties of axolotl transient receptor potential ankyrin 1 revealed by the heterologous expression system., Oda M, Ogino H, Kubo Y, Saitoh O., Neuroreport. March 20, 2019; 30 (5): 323-330.


Arid3a regulates nephric tubule regeneration via evolutionarily conserved regeneration signal-response enhancers., Suzuki N, Hirano K, Ogino H, Ochi H., Elife. January 8, 2019; 8   


Xenopus Resources: Transgenic, Inbred and Mutant Animals, Training Opportunities, and Web-Based Support., Horb M, Wlizla M, Abu-Daya A, McNamara S, Gajdasik D, Igawa T, Suzuki A, Ogino H, Noble A, Centre de Ressource Biologique Xenope team in France, Robert J, James-Zorn C, Guille M., Front Physiol. January 1, 2019; 10 387.   


Draft genome of Dugesia japonica provides insights into conserved regulatory elements of the brain restriction gene nou-darake in planarians., An Y, Kawaguchi A, Zhao C, Toyoda A, Sharifi-Zarchi A, Mousavi SA, Bagherzadeh R, Inoue T, Ogino H, Fujiyama A, Chitsaz H, Baharvand H, Agata K., Zoological Lett. January 1, 2018; 4 24.   


Co-accumulation of cis-regulatory and coding mutations during the pseudogenization of the Xenopus laevis homoeologs six6.L and six6.S., Ochi H, Kawaguchi A, Tanouchi M, Suzuki N, Kumada T, Iwata Y, Ogino H., Dev Biol. July 1, 2017; 427 (1): 84-92.   


Conservatism and variability of gene expression profiles among homeologous transcription factors in Xenopus laevis., Watanabe M, Yasuoka Y, Mawaribuchi S, Kuretani A, Ito M, Kondo M, Ochi H, Ogino H, Fukui A, Taira M, Kinoshita T., Dev Biol. June 15, 2017; 426 (2): 301-324.   


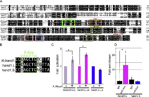
Asymmetrically reduced expression of hand1 homeologs involving a single nucleotide substitution in a cis-regulatory element., Ochi H, Suzuki N, Kawaguchi A, Ogino H., Dev Biol. May 15, 2017; 425 (2): 152-160.   


Genome evolution in the allotetraploid frog Xenopus laevis., Session AM, Uno Y, Kwon T, Chapman JA, Toyoda A, Takahashi S, Fukui A, Hikosaka A, Suzuki A, Kondo M, van Heeringen SJ, Quigley I, Heinz S, Ogino H, Ochi H, Hellsten U, Lyons JB, Simakov O, Putnam N, Stites J, Kuroki Y, Tanaka T, Michiue T, Watanabe M, Bogdanovic O, Lister R, Georgiou G, Paranjpe SS, van Kruijsbergen I, Shu S, Carlson J, Kinoshita T, Ohta Y, Mawaribuchi S, Jenkins J, Grimwood J, Schmutz J, Mitros T, Mozaffari SV, Suzuki Y, Haramoto Y, Yamamoto TS, Takagi C, Heald R, Miller K, Haudenschild C, Kitzman J, Nakayama T, Izutsu Y, Robert J, Fortriede J, Burns K, Lotay V, Karimi K, Yasuoka Y, Dichmann DS, Flajnik MF, Houston DW, Shendure J, DuPasquier L, Vize PD, Zorn AM, Ito M, Marcotte EM, Wallingford JB, Ito Y, Asashima M, Ueno N, Matsuda Y, Veenstra GJ, Fujiyama A, Harland RM, Taira M, Rokhsar DS., Nature. October 20, 2016; 538 (7625): 336-343.   


Epigenetic modification maintains intrinsic limb-cell identity in Xenopus limb bud regeneration., Hayashi S, Kawaguchi A, Uchiyama I, Kawasumi-Kita A, Kobayashi T, Nishide H, Tsutsumi R, Tsuru K, Inoue T, Ogino H, Agata K, Tamura K, Yokoyama H., Dev Biol. October 15, 2015; 406 (2): 271-82.   


Identification of distal enhancers for Six2 expression in pronephros., Suzuki N, Hirano K, Ogino H, Ochi H., Int J Dev Biol. January 1, 2015; 59 (4-6): 241-6.   


Transcriptional regulators in the Hippo signaling pathway control organ growth in Xenopus tadpole tail regeneration., Hayashi S, Ochi H, Ogino H, Kawasumi A, Kamei Y, Tamura K, Yokoyama H., Dev Biol. December 1, 2014; 396 (1): 31-41.   


Essential roles of epithelial bone morphogenetic protein signaling during prostatic development., Omori A, Miyagawa S, Ogino Y, Harada M, Ishii K, Sugimura Y, Ogino H, Nakagata N, Yamada G., Endocrinology. July 1, 2014; 155 (7): 2534-44.   


Six1 is a key regulator of the developmental and evolutionary architecture of sensory neurons in craniates., Yajima H, Suzuki M, Ochi H, Ikeda K, Sato S, Yamamura K, Ogino H, Ueno N, Kawakami K., BMC Biol. May 29, 2014; 12 40.   


Loss of cell-extracellular matrix interaction triggers retinal regeneration accompanied by Rax and Pax6 activation., Nabeshima A, Nishibayashi C, Ueda Y, Ogino H, Araki M., Genesis. June 1, 2013; 51 (6): 410-9.   


Evolution of a tissue-specific silencer underlies divergence in the expression of pax2 and pax8 paralogues., Ochi H, Tamai T, Nagano H, Kawaguchi A, Sudou N, Ogino H., Nat Commun. May 22, 2012; 3 848.   


Dynamic in vivo binding of transcription factors to cis-regulatory modules of cer and gsc in the stepwise formation of the Spemann-Mangold organizer., Sudou N, Yamamoto S, Ogino H, Taira M., Development. May 1, 2012; 139 (9): 1651-61.   


Transcription factors involved in lens development from the preplacodal ectoderm., Ogino H, Ochi H, Reza HM, Yasuda K., Dev Biol. March 15, 2012; 363 (2): 333-47.   


Comparative expression analysis of the H3K27 demethylases, JMJD3 and UTX, with the H3K27 methylase, EZH2, in Xenopus., Kawaguchi A, Ochi H, Sudou N, Ogino H., Int J Dev Biol. January 1, 2012; 56 (4): 295-300.   


Comparative genomics-based identification and analysis of cis-regulatory elements., Ogino H, Ochi H, Uchiyama C, Louie S, Grainger RM., Methods Mol Biol. January 1, 2012; 917 245-63.


Different requirement for Wnt/β-catenin signaling in limb regeneration of larval and adult Xenopus., Yokoyama H, Maruoka T, Ochi H, Aruga A, Ohgo S, Ogino H, Tamura K., PLoS One. January 1, 2011; 6 (7): e21721.   


Conserved expression of mouse Six1 in the pre-placodal region (PPR) and identification of an enhancer for the rostral PPR., Sato S, Ikeda K, Shioi G, Ochi H, Ogino H, Yajima H, Kawakami K., Dev Biol. August 1, 2010; 344 (1): 158-71.   


Evolutionary origin of the Otx2 enhancer for its expression in visceral endoderm., Kurokawa D, Ohmura T, Ogino H, Takeuchi M, Inoue A, Inoue F, Suda Y, Aizawa S., Dev Biol. June 1, 2010; 342 (1): 110-20.   


The genome of the Western clawed frog Xenopus tropicalis., Hellsten U, Harland RM, Gilchrist MJ, Hendrix D, Jurka J, Kapitonov V, Ovcharenko I, Putnam NH, Shu S, Taher L, Blitz IL, Blumberg B, Dichmann DS, Dubchak I, Amaya E, Detter JC, Fletcher R, Gerhard DS, Goodstein D, Graves T, Grigoriev IV, Grimwood J, Kawashima T, Lindquist E, Lucas SM, Mead PE, Mitros T, Ogino H, Ohta Y, Poliakov AV, Pollet N, Robert J, Salamov A, Sater AK, Schmutz J, Terry A, Vize PD, Warren WC, Wells D, Wills A, Wilson RK, Zimmerman LB, Zorn AM, Grainger R, Grammer T, Khokha MK, Richardson PM, Rokhsar DS., Science. April 30, 2010; 328 (5978): 633-6.


Resources and transgenesis techniques for functional genomics in Xenopus., Ogino H, Ochi H., Dev Growth Differ. May 1, 2009; 51 (4): 387-401.   


Convergence of a head-field selector Otx2 and Notch signaling: a mechanism for lens specification., Ogino H, Fisher M, Grainger RM., Development. January 1, 2008; 135 (2): 249-58.   


Wnt/beta-catenin signaling has an essential role in the initiation of limb regeneration., Yokoyama H, Ogino H, Stoick-Cooper CL, Grainger RM, Moon RT., Dev Biol. June 1, 2007; 306 (1): 170-8.   


Highly efficient transgenesis in Xenopus tropicalis using I-SceI meganuclease., Ogino H, McConnell WB, Grainger RM., Mech Dev. February 1, 2006; 123 (2): 103-13.   


High-throughput transgenesis in Xenopus using I-SceI meganuclease., Ogino H, McConnell WB, Grainger RM., Nat Protoc. January 1, 2006; 1 (4): 1703-10.


Temporal expression of L-Maf and RaxL in developing chicken retina are arranged into mosaic pattern., Ochi H, Sakagami K, Ishii A, Morita N, Nishiuchi M, Ogino H, Yasuda K., Gene Expr Patterns. September 1, 2004; 4 (5): 489-94.


The stability of the lens-specific Maf protein is regulated by fibroblast growth factor (FGF)/ERK signaling in lens fiber differentiation., Ochi H, Ogino H, Kageyama Y, Yasuda K., J Biol Chem. January 3, 2003; 278 (1): 537-44.


Xenopus tropicalis transgenic lines and their use in the study of embryonic induction., Hirsch N, Zimmerman LB, Gray J, Chae J, Curran KL, Fisher M, Ogino H, Grainger RM., Dev Dyn. December 1, 2002; 225 (4): 522-35.   


L-Maf, a downstream target of Pax6, is essential for chick lens development., Reza HM, Ogino H, Yasuda K., Mech Dev. August 1, 2002; 116 (1-2): 61-73.


Sequential activation of transcription factors in lens induction., Ogino H, Yasuda K., Dev Growth Differ. October 1, 2000; 42 (5): 437-48.


Regulation of lens fiber cell differentiation by transcription factor c-Maf., Kawauchi S, Takahashi S, Nakajima O, Ogino H, Morita M, Nishizawa M, Yasuda K, Yamamoto M., J Biol Chem. July 2, 1999; 274 (27): 19254-60.


Induction of lens differentiation by activation of a bZIP transcription factor, L-Maf., Ogino H, Yasuda K., Science. April 3, 1998; 280 (5360): 115-8.


Developmental regulation of the chicken beta B1-crystallin promoter in transgenic mice., Duncan MK, Li X, Ogino H, Yasuda K, Piatigorsky J., Mech Dev. June 1, 1996; 57 (1): 79-89.

???pagination.result.page??? 1