|
XB-PERS-3286
Publications By Ken-ichi Sato
???pagination.result.count??????pagination.result.page??? 1 2 3 ???pagination.result.next???
|
Functional Roles of Src Kinase Activity in Oocyte Maturation and Artificial Egg Activation in Xenopus laevis., Sato KI, Tokmakov AA., Cells. February 6, 2026; 15 (3): |
|
The Xenopus Oocyte System: Molecular Dynamics of Maturation, Fertilization, and Post-Ovulatory Fate., Sato KI., Biomolecules. December 23, 2025; 16 (1): |
|
RNA transcripts regulate G-quadruplex landscapes through G-loop formation., Sato K, Lyu J, van den Berg J, Braat D, Cruz VM, Navarro Luzón C, Schimmel J, Esteban-Jurado C, Alemany M, Dreyer J, Hendrikx A, Mattiroli F, van Oudenaarden A, Tijsterman M, Elsässer SJ, Knipscheer P., Science. June 12, 2025; 388 (6752): 1225-1231. |
|
Luciferase-based bioluminescence revealed the facilitated diffusion of D-luciferin mediated by SLC17A3., Morita K, Sato K, Tomabechi R, Yamaya R, Takada T, Kishimoto H, Higuchi K, Inoue K., Biochem Biophys Res Commun. January 16, 2025; 749 151360. |
|
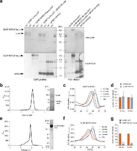
MFSD1 with its accessory subunit GLMP functions as a general dipeptide uniporter in lysosomes., Jungnickel KEJ, Guelle O, Iguchi M, Dong W, Kotov V, Gabriel F, Debacker C, Dairou J, McCort-Tranchepain I, Laqtom NN, Chan SH, Ejima A, Sato K, Massa López D, Saftig P, Mehdipour AR, Abu-Remaileh M, Gasnier B, Löw C, Damme M., Nat Cell Biol. July 1, 2024; 26 (7): 1047-1061. |
|
The Conventional and Breakthrough Tool for the Study of L-Glutamate Transporters., Takahashi K, Sato K., Membranes (Basel). March 27, 2024; 14 (4): |
|
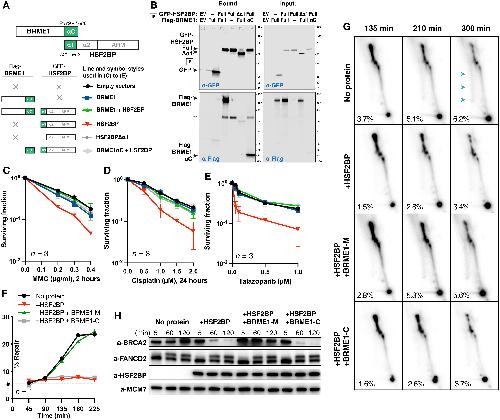
BRCA2-HSF2BP oligomeric ring disassembly by BRME1 promotes homologous recombination., Ghouil R, Miron S, Sato K, Ristic D, van Rossum-Fikkert SE, Legrand P, Ouldali M, Winter JM, Ropars V, David G, Arteni AA, Wyman C, Knipscheer P, Kanaar R, Zelensky AN, Zinn-Justin S., Sci Adv. October 27, 2023; 9 (43): eadi7352. |
|
Leucine 434 is essential for docosahexaenoic acid-induced augmentation of L-glutamate transporter current., Takahashi K, Chen L, Sayama M, Wu M, Hayashi MK, Irie T, Ohwada T, Sato K., J Biol Chem. January 1, 2023; 299 (1): 102793. |
|
Oxidative Stress-Induced Overactivation of Frog Eggs Triggers Calcium-Dependent Non-Apoptotic Cell Death., Tokmakov AA, Morichika Y, Teranishi R, Sato KI., Antioxidants (Basel). December 9, 2022; 11 (12): |
|
A prototype of the mammalian sulfotransferase 1 (SULT1) family in Xenopus laevis: Characterization of a biased usage of SULT1 genes located in the S-subgenome., Sato K, Ishihara A, Yamauchi K., Gene. July 1, 2022; 830 146495. |
|
Amino acid residue at position 188 determines the UV-sensitive bistable property of vertebrate non-visual opsin Opn5., Fujiyabu C, Sato K, Nishio Y, Imamoto Y, Ohuchi H, Shichida Y, Yamashita T., Commun Biol. January 18, 2022; 5 (1): 63. |
|
Multistep mechanism of G-quadruplex resolution during DNA replication., Sato K, Martin-Pintado N, Post H, Altelaar M, Knipscheer P., Sci Adv. September 24, 2021; 7 (39): eabf8653. |
|
Modulation of Intracellular ROS and Senescence-Associated Phenotypes of Xenopus Oocytes and Eggs by Selective Antioxidants., Tokmakov AA, Sato KI., Antioxidants (Basel). July 1, 2021; 10 (7): |
|
Toward the understanding of biology of oocyte life cycle in Xenopus Laevis: No oocytes left behind., Sato KI, Tokmakov AA., Reprod Med Biol. April 1, 2020; 19 (2): 114-119. |
|
Species-Dependent Enhancement of Ovarian Cancer G Protein-Coupled Receptor 1 Activation by Ogerin., Murakami S, Mochimaru Y, Musha S, Kojima R, Deai M, Mogi C, Sato K, Okajima F, Tomura H., Zoolog Sci. April 1, 2020; 37 (2): 103-108. |
|
Alcohol-derived DNA crosslinks are repaired by two distinct mechanisms., Hodskinson MR, Bolner A, Sato K, Kamimae-Lanning AN, Rooijers K, Witte M, Mahesh M, Silhan J, Petek M, Williams DM, Kind J, Chin JW, Patel KJ, Knipscheer P., Nature. March 1, 2020; 579 (7800): 603-608. |
|
Relationship between the Induced Iron Overload Model and Hepatic Erythropoiesis in Xenopus laevis., Sato K, Taniai M, Kato K, Kato T., Zoolog Sci. February 1, 2020; 37 (1): 61-69. |
|
Dissection of the Ovulatory Process Using ex vivo Approaches., Tokmakov AA, Stefanov VE, Sato KI., Front Cell Dev Biol. January 1, 2020; 8 605379. |
|
In Vitro Reconstruction of Xenopus Oocyte Ovulation., Tokmakov AA, Matsumoto Y, Isobe T, Sato KI., Int J Mol Sci. September 26, 2019; 20 (19): |
|
Autophosphorylation of MAP kinase disables the MAPK pathway in apoptotic Xenopus eggs., Tokmakov AA, Akino K, Iguchi S, Iwasaki T, Stefanov VE, Sato KI., Biochem Biophys Res Commun. September 10, 2019; 517 (1): 140-145. |
|
Biochemical Hallmarks of Oxidative Stress-Induced Overactivation of Xenopus Eggs., Tokmakov AA, Awamura M, Sato KI., Biomed Res Int. July 2, 2019; 2019 7180540. |
|
Activity and intracellular localization of senescence-associated β-galactosidase in aging Xenopus oocytes and eggs., Tokmakov AA, Sato KI., Exp Gerontol. May 1, 2019; 119 157-167. |
|
Protons Differentially Activate TDAG8 Homologs from Various Species., Musha S, Nagayama S, Murakami S, Kojima R, Deai M, Sato K, Okajima F, Ueharu H, Tomura H., Zoolog Sci. April 1, 2019; 36 (2): 105-111. |
|
Membrane Microdomains as Platform to Study Membrane-Associated Events During Oogenesis, Meiotic Maturation, and Fertilization in Xenopus laevis., Sato KI, Tokmakov AA., Methods Mol Biol. January 1, 2019; 1920 59-73. |
|
Reconstitution of Intracellular Calcium Signaling in Xenopus Egg Extracts., Tokmakov AA, Sato KI., Methods Mol Biol. January 1, 2019; 1920 41-57. |
|
Flow cytometric analysis of Xenopus laevis and X. tropicalis blood cells using acridine orange., Sato K, Uehara A, Kinoshita S, Nomura I, Yagi M, Tanizaki Y, Matsuda-Shoji Y, Matsubayashi A, Endo N, Nagai Y, Kato T., Sci Rep. November 2, 2018; 8 (1): 16245. |
|
Metals Differentially Activate Ovarian Cancer G Protein-Coupled Receptor 1 in Various Species., Mochimaru Y, Negishi J, Murakami S, Musha S, Sato K, Okajima F, Tomura H., Zoolog Sci. April 1, 2018; 35 (2): 109-114. |
|
Opn5L1 is a retinal receptor that behaves as a reverse and self-regenerating photoreceptor., Sato K, Yamashita T, Ohuchi H, Takeuchi A, Gotoh H, Ono K, Mizuno M, Mizutani Y, Tomonari S, Sakai K, Imamoto Y, Wada A, Shichida Y., Nat Commun. March 28, 2018; 9 (1): 1255. |
|
Musashi and Plasticity of Xenopus and Axolotl Spinal Cord Ependymal Cells., Chernoff EAG, Sato K, Salfity HVN, Sarria DA, Belecky-Adams T., Front Cell Neurosci. January 1, 2018; 12 45. |
|
Expanding the pharmacological profile of κ-hefutoxin 1 and analogues: A focus on the inhibitory effect on the oncogenic channel Kv10.1., Moreels L, Peigneur S, Yamaguchi Y, Vriens K, Waelkens E, Zhu S, Thevissen K, Cammue BPA, Sato K, Tytgat J., Peptides. December 1, 2017; 98 43-50. |
|
Endoplasmic-reticulum-mediated microtubule alignment governs cytoplasmic streaming., Kimura K, Mamane A, Sasaki T, Sato K, Takagi J, Niwayama R, Hufnagel L, Shimamoto Y, Joanny JF, Uchida S, Kimura A., Nat Cell Biol. April 1, 2017; 19 (4): 399-406. |
|
Global decay of mRNA is a hallmark of apoptosis in aging Xenopus eggs., Tokmakov AA, Iguchi S, Iwasaki T, Fukami Y, Sato KI., RNA Biol. March 4, 2017; 14 (3): 339-346. |
|
Role of individual disulfide bridges in the conformation and activity of spinoxin (α-KTx6.13), a potassium channel toxin from Heterometrus spinifer scorpion venom., Yamaguchi Y, Peigneur S, Liu J, Uemura S, Nose T, Nirthanan S, Gopalakrishnakone P, Tytgat J, Sato K., Toxicon. November 1, 2016; 122 31-38. |
|
Active Sites of Spinoxin, a Potassium Channel Scorpion Toxin, Elucidated by Systematic Alanine Scanning., Peigneur S, Yamaguchi Y, Kawano C, Nose T, Nirthanan S, Gopalakrishnakone P, Tytgat J, Sato K., Biochemistry. May 31, 2016; 55 (21): 2927-35. |
|
Effects of deletion and insertion of amino acids on the activity of HelaTx1, a scorpion toxin on potassium channels., Peigneur S, Esaki N, Yamaguchi Y, Tytgat J, Sato K., Toxicon. March 1, 2016; 111 1-5. |
|
Reprogramming of somatic cells and nuclei by Xenopus oocyte and egg extracts., Tokmakov AA, Iwasaki T, Sato KI, Kamada S., Int J Dev Biol. January 1, 2016; 60 (7-8-9): 289-296. |
|
The influence of artificially introduced N-glycosylation sites on the in vitro activity of Xenopus laevis erythropoietin., Nagasawa K, Meguro M, Sato K, Tanizaki Y, Nogawa-Kosaka N, Kato T., PLoS One. January 1, 2015; 10 (4): e0124676. |
|
Transmembrane signal transduction in oocyte maturation and fertilization: focusing on Xenopus laevis as a model animal., Sato K., Int J Mol Sci. December 23, 2014; 16 (1): 114-34. |
|
The need of MMP-2 on the sperm surface for Xenopus fertilization: its role in a fast electrical block to polyspermy., Iwao Y, Shiga K, Shiroshita A, Yoshikawa T, Sakiie M, Ueno T, Ueno S, Ijiri TW, Sato K., Mech Dev. November 1, 2014; 134 80-95. |
|
Calcium signaling and meiotic exit at fertilization in Xenopus egg., Tokmakov AA, Stefanov VE, Iwasaki T, Sato K, Fukami Y., Int J Mol Sci. October 15, 2014; 15 (10): 18659-76. |
|
The egg membrane microdomain-associated uroplakin III-Src system becomes functional during oocyte maturation and is required for bidirectional gamete signaling at fertilization in Xenopus laevis., Mahbub Hasan AK, Hashimoto A, Maekawa Y, Matsumoto T, Kushima S, Ijiri TW, Fukami Y, Sato K., Development. April 1, 2014; 141 (8): 1705-14. |
|
Niflumic acid activates additional currents of the human glial L-glutamate transporter EAAT1 in a substrate-dependent manner., Takahashi K, Ishii-Nozawa R, Takeuchi K, Nakazawa K, Sekino Y, Sato K., Biol Pharm Bull. January 1, 2013; 36 (12): 1996-2004. |
|
Mechanism of nucleoside uptake in rat placenta and induction of placental CNT2 in experimental diabetes., Nishimura T, Chishu T, Tomi M, Nakamura R, Sato K, Kose N, Sai Y, Nakashima E., Drug Metab Pharmacokinet. January 1, 2012; 27 (4): 439-46. |
|
Vertebrate ancient-long opsin has molecular properties intermediate between those of vertebrate and invertebrate visual pigments., Sato K, Yamashita T, Ohuchi H, Shichida Y., Biochemistry. December 6, 2011; 50 (48): 10484-90. |
|
Characterization of lipovitellin 2 as a tyrosine-phosphorylated protein in oocytes, eggs and early embryos of Xenopus laevis., Kushima S, Mammadova G, Mahbub Hasan AK, Fukami Y, Sato K., Zoolog Sci. August 1, 2011; 28 (8): 550-9. |
|
Gamete membrane microdomains and their associated molecules in fertilization signaling., Hasan AK, Fukami Y, Sato K., Mol Reprod Dev. January 1, 2011; 78 (10-11): 814-30. |
|
Analysis of signal transduction in cell-free extracts and rafts of Xenopus eggs., Tokmakov AA, Iwasaki T, Sato K, Fukami Y., Methods. May 1, 2010; 51 (1): 177-82. |
|
Adiponectin and AdipoR1 regulate PGC-1alpha and mitochondria by Ca(2+) and AMPK/SIRT1., Iwabu M, Yamauchi T, Okada-Iwabu M, Sato K, Nakagawa T, Funata M, Yamaguchi M, Namiki S, Nakayama R, Tabata M, Ogata H, Kubota N, Takamoto I, Hayashi YK, Yamauchi N, Waki H, Fukayama M, Nishino I, Tokuyama K, Ueki K, Oike Y, Ishii S, Hirose K, Shimizu T, Touhara K, Kadowaki T., Nature. April 29, 2010; 464 (7293): 1313-9. |
|
Two non-steroidal anti-inflammatory drugs, niflumic acid and diclofenac, inhibit the human glutamate transporter EAAT1 through different mechanisms., Takahashi K, Ishii-Nozawa R, Takeuchi K, Nakazawa K, Sato K., J Pharmacol Sci. January 1, 2010; 112 (1): 113-7. |
|
Influx mechanism of 2',3'-dideoxyinosine and uridine at the blood-placenta barrier., Sato K, Sai Y, Nishimura T, Chishu T, Shimpo S, Kose N, Nakashima E., Placenta. March 1, 2009; 30 (3): 263-9. |
???pagination.result.page??? 1 2 3 ???pagination.result.next???
