Click here to close Hello! We notice that you are using Internet Explorer, which is not supported by Xenbase and may cause the site to display incorrectly. We suggest using a current version of Chrome, FireFox, or Safari.

Profile Publications (11)
XB-PERS-3285

Publications By Esther Bell

???pagination.result.count???

???pagination.result.page??? 1


Heparan sulfate proteoglycans regulate BMP signalling during neural crest induction., Pegge J, Tatsinkam AJ, Rider CC, Bell E., Dev Biol. April 15, 2020; 460 (2): 108-114.   


Coco regulates dorsoventral specification of germ layers via inhibition of TGFβ signalling., Bates TJ, Vonica A, Heasman J, Brivanlou AH, Bell E., Development. October 1, 2013; 140 (20): 4177-81.   


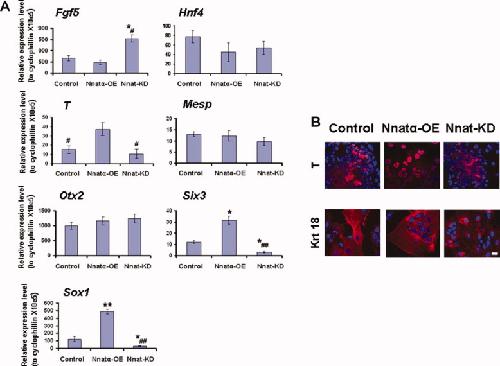
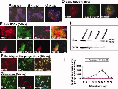
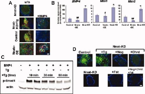
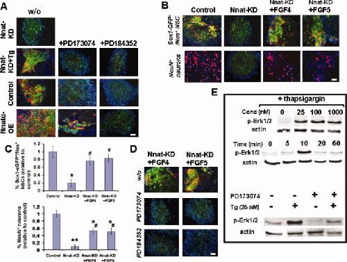
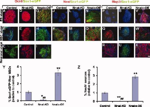
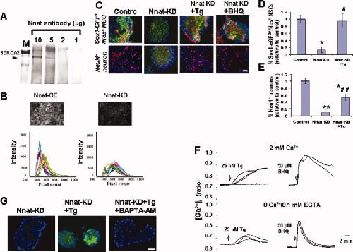
Neuronatin promotes neural lineage in ESCs via Ca(2+) signaling., Lin HH, Bell E, Uwanogho D, Perfect LW, Noristani H, Bates TJ, Snetkov V, Price J, Sun YM., Stem Cells. November 1, 2010; 28 (11): 1950-60.   


PRDC regulates placode neurogenesis in chick by modulating BMP signalling., Kriebitz NN, Kiecker C, McCormick L, Lumsden A, Graham A, Bell E., Dev Biol. December 15, 2009; 336 (2): 280-92.   


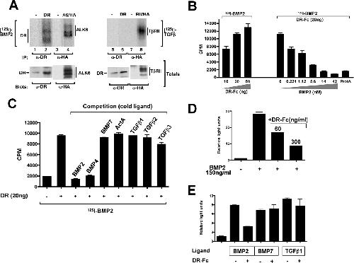
DRAGON, a bone morphogenetic protein co-receptor., Samad TA, Rebbapragada A, Bell E, Zhang Y, Sidis Y, Jeong SJ, Campagna JA, Perusini S, Fabrizio DA, Schneyer AL, Lin HY, Brivanlou AH, Attisano L, Woolf CJ., J Biol Chem. April 8, 2005; 280 (14): 14122-9.   


Stable expression and characterisation of a human alpha 7 nicotinic subunit chimera: a tool for functional high-throughput screening., Craig PJ, Bose S, Zwart R, Beattie RE, Folly EA, Johnson LR, Bell E, Evans NM, Benedetti G, Pearson KH, McPhie GI, Volsen SG, Millar NS, Sher E, Broad LM., Eur J Pharmacol. October 11, 2004; 502 (1-2): 31-40.


Cell fate specification and competence by Coco, a maternal BMP, TGFbeta and Wnt inhibitor., Bell E, Muñoz-Sanjuán I, Altmann CR, Vonica A, Brivanlou AH., Development. April 1, 2003; 130 (7): 1381-9.   


Fluorescent labeling of endothelial cells allows in vivo, continuous characterization of the vascular development of Xenopus laevis., Levine AJ, Munoz-Sanjuan I, Bell E, North AJ, Brivanlou AH., Dev Biol. February 1, 2003; 254 (1): 50-67.   


Gene profiling during neural induction in Xenopus laevis: regulation of BMP signaling by post-transcriptional mechanisms and TAB3, a novel TAK1-binding protein., Muñoz-Sanjuán I, Bell E, Altmann CR, Vonica A, Brivanlou AH., Development. December 1, 2002; 129 (23): 5529-40.   


The latent-TGFbeta-binding-protein-1 (LTBP-1) is expressed in the organizer and regulates nodal and activin signaling., Altmann CR, Chang C, Muñoz-Sanjuán I, Bell E, Heke M, Rifkin DB, Brivanlou AH., Dev Biol. August 1, 2002; 248 (1): 118-27.   


Microarray-based analysis of early development in Xenopus laevis., Altmann CR, Bell E, Sczyrba A, Pun J, Bekiranov S, Gaasterland T, Brivanlou AH., Dev Biol. August 1, 2001; 236 (1): 64-75.   

???pagination.result.page??? 1